• 文献检索
  • 文档翻译
  • 深度研究
  • 学术资讯
  • Suppr Zotero 插件Zotero 插件
  • 邀请有礼
  • 套餐&价格
  • 历史记录
应用&插件
Suppr Zotero 插件Zotero 插件浏览器插件Mac 客户端Windows 客户端微信小程序
定价
高级版会员购买积分包购买API积分包
服务
文献检索文档翻译深度研究API 文档MCP 服务
关于我们
关于 Suppr公司介绍联系我们用户协议隐私条款
关注我们

Suppr 超能文献

核心技术专利:CN118964589B侵权必究
粤ICP备2023148730 号-1Suppr @ 2026

文献检索

告别复杂PubMed语法,用中文像聊天一样搜索,搜遍4000万医学文献。AI智能推荐,让科研检索更轻松。

立即免费搜索

文件翻译

保留排版,准确专业,支持PDF/Word/PPT等文件格式,支持 12+语言互译。

免费翻译文档

深度研究

AI帮你快速写综述,25分钟生成高质量综述,智能提取关键信息,辅助科研写作。

立即免费体验

ABCG2 型 ABC 转运体的线粒体定位及其在 5-氨基酮戊酸介导的原卟啉 IX 积累中的作用。

Mitochondrial localization of ABC transporter ABCG2 and its function in 5-aminolevulinic acid-mediated protoporphyrin IX accumulation.

机构信息

Department of Cell Chemistry, Okayama University Graduate School of Medicine, Dentistry and Pharmaceutical Sciences, Okayama, Japan.

出版信息

PLoS One. 2012;7(11):e50082. doi: 10.1371/journal.pone.0050082. Epub 2012 Nov 26.

DOI:10.1371/journal.pone.0050082
PMID:23189181
原文链接:https://pmc.ncbi.nlm.nih.gov/articles/PMC3506543/
Abstract

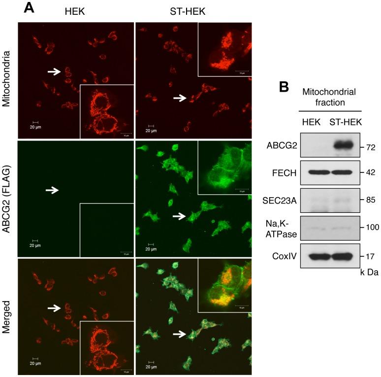
Accumulation of protoporphyrin IX (PpIX) in malignant cells is the basis of 5-aminolevulinic acid (ALA)-mediated photodynamic therapy. We studied the expression of proteins that possibly affect ALA-mediated PpIX accumulation, namely oligopeptide transporter-1 and -2, ferrochelatase and ATP-binding cassette transporter G2 (ABCG2), in several tumor cell lines. Among these proteins, only ABCG2 correlated negatively with ALA-mediated PpIX accumulation. Both a subcellular fractionation study and confocal laser microscopic analysis revealed that ABCG2 was distributed not only in the plasma membrane but also intracellular organelles, including mitochondria. In addition, mitochondrial ABCG2 regulated the content of ALA-mediated PpIX in mitochondria, and Ko143, a specific inhibitor of ABCG2, enhanced mitochondrial PpIX accumulation. To clarify the possible roles of mitochondrial ABCG2, we characterized stably transfected-HEK (ST-HEK) cells overexpressing ABCG2. In these ST-HEK cells, functionally active ABCG2 was detected in mitochondria, and treatment with Ko143 increased ALA-mediated mitochondrial PpIX accumulation. Moreover, the mitochondria isolated from ST-HEK cells exported doxorubicin probably through ABCG2, because the export of doxorubicin was inhibited by Ko143. The susceptibility of ABCG2 distributed in mitochondria to proteinase K, endoglycosidase H and peptide-N-glycosidase F suggested that ABCG2 in mitochondrial fraction is modified by N-glycans and trafficked through the endoplasmic reticulum and Golgi apparatus and finally localizes within the mitochondria. Thus, it was found that ABCG2 distributed in mitochondria is a functional transporter and that the mitochondrial ABCG2 regulates ALA-mediated PpIX level through PpIX export from mitochondria to the cytosol.

摘要

原卟啉 IX(PpIX)在恶性细胞中的积累是 5-氨基酮戊酸(ALA)介导的光动力疗法的基础。我们研究了可能影响 ALA 介导的 PpIX 积累的蛋白质的表达,即寡肽转运蛋白-1 和 -2、亚铁螯合酶和 ABC 转运体 G2(ABCG2),在几种肿瘤细胞系中。在这些蛋白质中,只有 ABCG2 与 ALA 介导的 PpIX 积累呈负相关。亚细胞分级分离研究和共聚焦激光显微镜分析表明,ABCG2 不仅分布在质膜上,还分布在内质网等细胞器,包括线粒体。此外,线粒体 ABCG2 调节 ALA 介导的 PpIX 在线粒体中的含量,ABCG2 的特异性抑制剂 Ko143 增强了线粒体 PpIX 的积累。为了阐明线粒体 ABCG2 的可能作用,我们对过表达 ABCG2 的稳定转染-HEK(ST-HEK)细胞进行了特征描述。在这些 ST-HEK 细胞中,检测到功能性 ABCG2 在线粒体中,并用 Ko143 处理可增加 ALA 介导的线粒体 PpIX 积累。此外,从 ST-HEK 细胞中分离的线粒体可能通过 ABCG2 输出阿霉素,因为 Ko143 抑制了阿霉素的输出。对位于线粒体中的 ABCG2 对蛋白酶 K、内切糖苷酶 H 和肽-N-糖苷酶 F 的敏感性表明,线粒体部分中的 ABCG2 被 N-聚糖修饰,并通过内质网和高尔基体运输,最终定位于线粒体中。因此,发现位于线粒体中的 ABCG2 是一种功能性转运蛋白,并且线粒体 ABCG2 通过将 PpIX 从线粒体输出到细胞质来调节 ALA 介导的 PpIX 水平。

https://cdn.ncbi.nlm.nih.gov/pmc/blobs/fd4a/3506543/2bc960c7a97b/pone.0050082.g012.jpg
https://cdn.ncbi.nlm.nih.gov/pmc/blobs/fd4a/3506543/ea95185fa210/pone.0050082.g001.jpg
https://cdn.ncbi.nlm.nih.gov/pmc/blobs/fd4a/3506543/287c11697037/pone.0050082.g002.jpg
https://cdn.ncbi.nlm.nih.gov/pmc/blobs/fd4a/3506543/55f121a42ca6/pone.0050082.g003.jpg
https://cdn.ncbi.nlm.nih.gov/pmc/blobs/fd4a/3506543/41d745f5aef4/pone.0050082.g004.jpg
https://cdn.ncbi.nlm.nih.gov/pmc/blobs/fd4a/3506543/9b0dae1465e1/pone.0050082.g005.jpg
https://cdn.ncbi.nlm.nih.gov/pmc/blobs/fd4a/3506543/5a93e7e01df6/pone.0050082.g006.jpg
https://cdn.ncbi.nlm.nih.gov/pmc/blobs/fd4a/3506543/ca7353d66ac6/pone.0050082.g007.jpg
https://cdn.ncbi.nlm.nih.gov/pmc/blobs/fd4a/3506543/041e4e99f13e/pone.0050082.g008.jpg
https://cdn.ncbi.nlm.nih.gov/pmc/blobs/fd4a/3506543/fd4774390fee/pone.0050082.g009.jpg
https://cdn.ncbi.nlm.nih.gov/pmc/blobs/fd4a/3506543/e2e61afd76c2/pone.0050082.g010.jpg
https://cdn.ncbi.nlm.nih.gov/pmc/blobs/fd4a/3506543/1f96b420a1dc/pone.0050082.g011.jpg
https://cdn.ncbi.nlm.nih.gov/pmc/blobs/fd4a/3506543/2bc960c7a97b/pone.0050082.g012.jpg
https://cdn.ncbi.nlm.nih.gov/pmc/blobs/fd4a/3506543/ea95185fa210/pone.0050082.g001.jpg
https://cdn.ncbi.nlm.nih.gov/pmc/blobs/fd4a/3506543/287c11697037/pone.0050082.g002.jpg
https://cdn.ncbi.nlm.nih.gov/pmc/blobs/fd4a/3506543/55f121a42ca6/pone.0050082.g003.jpg
https://cdn.ncbi.nlm.nih.gov/pmc/blobs/fd4a/3506543/41d745f5aef4/pone.0050082.g004.jpg
https://cdn.ncbi.nlm.nih.gov/pmc/blobs/fd4a/3506543/9b0dae1465e1/pone.0050082.g005.jpg
https://cdn.ncbi.nlm.nih.gov/pmc/blobs/fd4a/3506543/5a93e7e01df6/pone.0050082.g006.jpg
https://cdn.ncbi.nlm.nih.gov/pmc/blobs/fd4a/3506543/ca7353d66ac6/pone.0050082.g007.jpg
https://cdn.ncbi.nlm.nih.gov/pmc/blobs/fd4a/3506543/041e4e99f13e/pone.0050082.g008.jpg
https://cdn.ncbi.nlm.nih.gov/pmc/blobs/fd4a/3506543/fd4774390fee/pone.0050082.g009.jpg
https://cdn.ncbi.nlm.nih.gov/pmc/blobs/fd4a/3506543/e2e61afd76c2/pone.0050082.g010.jpg
https://cdn.ncbi.nlm.nih.gov/pmc/blobs/fd4a/3506543/1f96b420a1dc/pone.0050082.g011.jpg
https://cdn.ncbi.nlm.nih.gov/pmc/blobs/fd4a/3506543/2bc960c7a97b/pone.0050082.g012.jpg

相似文献

1
Mitochondrial localization of ABC transporter ABCG2 and its function in 5-aminolevulinic acid-mediated protoporphyrin IX accumulation.ABCG2 型 ABC 转运体的线粒体定位及其在 5-氨基酮戊酸介导的原卟啉 IX 积累中的作用。
PLoS One. 2012;7(11):e50082. doi: 10.1371/journal.pone.0050082. Epub 2012 Nov 26.
2
Serum-dependent export of protoporphyrin IX by ATP-binding cassette transporter G2 in T24 cells.T24 细胞中 ATP 结合盒转运蛋白 G2 依赖于血清的原卟啉 IX 输出。
Mol Cell Biochem. 2011 Dec;358(1-2):297-307. doi: 10.1007/s11010-011-0980-5. Epub 2011 Jul 12.
3
Inhibition of ABCG2 transporter by lapatinib enhances 5-aminolevulinic acid-mediated protoporphyrin IX fluorescence and photodynamic therapy response in human glioma cell lines.拉帕替尼抑制 ABCG2 转运体可增强 5-氨基酮戊酸介导的原卟啉 IX 荧光和人胶质瘤细胞系的光动力治疗反应。
Biochem Pharmacol. 2022 Jun;200:115031. doi: 10.1016/j.bcp.2022.115031. Epub 2022 Apr 4.
4
Expression levels of PEPT1 and ABCG2 play key roles in 5-aminolevulinic acid (ALA)-induced tumor-specific protoporphyrin IX (PpIX) accumulation in bladder cancer.PEPT1 和 ABCG2 的表达水平在 5-氨基乙酰丙酸(ALA)诱导的膀胱癌肿瘤特异性原卟啉 IX(PpIX)积累中起着关键作用。
Photodiagnosis Photodyn Ther. 2013 Sep;10(3):288-95. doi: 10.1016/j.pdpdt.2013.02.001. Epub 2013 Mar 15.
5
Evaluation of aminolevulinic acid-mediated protoporphyrin IX fluorescence and enhancement by ABCG2 inhibitors in renal cell carcinoma cells.评价丙氨酰- 组氨酸- 亮氨酸介导的原卟啉 IX 荧光和 ABCG2 抑制剂在肾细胞癌细胞中的增强作用。
J Photochem Photobiol B. 2020 Oct;211:112017. doi: 10.1016/j.jphotobiol.2020.112017. Epub 2020 Sep 5.
6
Pivotal roles of peptide transporter PEPT1 and ATP-binding cassette (ABC) transporter ABCG2 in 5-aminolevulinic acid (ALA)-based photocytotoxicity of gastric cancer cells in vitro.肽转运蛋白 PEPT1 和三磷酸腺苷结合盒(ABC)转运蛋白 ABCG2 在基于 5-氨基酮戊酸(ALA)的体外胃癌细胞光毒性中的关键作用。
Photodiagnosis Photodyn Ther. 2012 Sep;9(3):204-14. doi: 10.1016/j.pdpdt.2011.12.004. Epub 2012 Jan 4.
7
Differential sensitivity in cell lines to photodynamic therapy in combination with ABCG2 inhibition.细胞系对联合 ABCG2 抑制的光动力疗法的敏感性差异。
J Photochem Photobiol B. 2013 Sep 5;126:87-96. doi: 10.1016/j.jphotobiol.2013.07.003. Epub 2013 Jul 10.
8
Improvement of the efficacy of 5-aminolevulinic acid-mediated photodynamic treatment in human oral squamous cell carcinoma HSC-4.5-氨基酮戊酸介导的光动力疗法对人口腔鳞状细胞癌HSC-4疗效的改善
Acta Med Okayama. 2013;67(3):153-64. doi: 10.18926/AMO/50408.
9
Accumulation of protoporphyrin IX in medulloblastoma cell lines and sensitivity to subsequent photodynamic treatment.原卟啉 IX 在髓母细胞瘤细胞系中的积累及其对随后光动力治疗的敏感性。
J Photochem Photobiol B. 2018 Dec;189:298-305. doi: 10.1016/j.jphotobiol.2018.11.002. Epub 2018 Nov 7.
10
ABCG2 transporter inhibitor restores the sensitivity of triple negative breast cancer cells to aminolevulinic acid-mediated photodynamic therapy.ABCG2转运蛋白抑制剂可恢复三阴性乳腺癌细胞对氨基乙酰丙酸介导的光动力疗法的敏感性。
Sci Rep. 2015 Aug 18;5:13298. doi: 10.1038/srep13298.

引用本文的文献

1
Current and Future Applications of 5-Aminolevulinic Acid in Neurosurgical Oncology.5-氨基乙酰丙酸在神经外科肿瘤学中的当前及未来应用
Cancers (Basel). 2025 Apr 15;17(8):1332. doi: 10.3390/cancers17081332.
2
SIRT1-based therapy targets a gene program involved in mitochondrial turnover in a model of retinal neurodegeneration.基于SIRT1的疗法在视网膜神经变性模型中靶向参与线粒体更新的基因程序。
Sci Rep. 2025 Apr 19;15(1):13585. doi: 10.1038/s41598-025-97456-8.
3
5-Aminolevulinic acid (5-ALA) in paediatric brain tumour surgery-a systematic review and exploration of fluorophore alternatives.

本文引用的文献

1
An overview on preclinical and clinical experiences with photodynamic therapy for bladder cancer.膀胱癌光动力疗法的临床前和临床经验概述。
Can J Urol. 2011 Aug;18(4):5778-86.
2
Mitochondrial transporter ATP binding cassette mitochondrial erythroid is a novel gene required for cardiac recovery after ischemia/reperfusion.线粒体转运体 ATP 结合盒线粒体红系是缺血/再灌注后心脏恢复所必需的新基因。
Circulation. 2011 Aug 16;124(7):806-13. doi: 10.1161/CIRCULATIONAHA.110.003418. Epub 2011 Jul 25.
3
Comparison between intravesical and oral administration of 5-aminolevulinic acid in the clinical benefit of photodynamic diagnosis for nonmuscle invasive bladder cancer.
5-氨基乙酰丙酸(5-ALA)在小儿脑肿瘤手术中的应用——荧光团替代物的系统评价与探索
Childs Nerv Syst. 2025 Apr 3;41(1):150. doi: 10.1007/s00381-025-06810-8.
4
Cancer stem cell populations are resistant to 5-aminolevulinic acid-photodynamic therapy (5-ALA-PDT).癌症干细胞群体对5-氨基酮戊酸光动力疗法(5-ALA-PDT)具有抗性。
Sci Rep. 2025 Feb 5;15(1):4367. doi: 10.1038/s41598-025-88173-3.
5
A novel acquired resistance mechanism to 5-aminolevulinic acid-mediated photodynamic therapy with ABCG2 inhibition.一种通过抑制ABCG2产生的对5-氨基酮戊酸介导的光动力疗法的新型获得性耐药机制。
Photochem Photobiol. 2025 Feb 3. doi: 10.1111/php.14077.
6
Noninvasive Ultra Low Intensity Light Photodynamic Treatment of Glioblastoma with Drug Augmentation: LoGlo PDT Regimen.药物增强的胶质母细胞瘤非侵入性超低强度光动力治疗:低强度光动力疗法方案
Brain Sci. 2024 Nov 21;14(12):1164. doi: 10.3390/brainsci14121164.
7
5-Aminolevulinic acid-mediated photodynamic therapy in combination with kinase inhibitor lapatinib enhances glioblastoma cell death.5-氨基酮戊酸介导的光动力疗法联合激酶抑制剂拉帕替尼增强胶质母细胞瘤细胞死亡。
Apoptosis. 2024 Dec;29(11-12):1978-1987. doi: 10.1007/s10495-024-02012-w. Epub 2024 Aug 27.
8
Effectiveness of lapatinib for enhancing 5-aminolevulinic acid-mediated protoporphyrin IX fluorescence and photodynamic therapy in human cancer cell lines with varied ABCG2 activities.拉帕替尼增强 ABCG2 活性不同的人癌细胞系中 5-氨基酮戊酸介导的原卟啉 IX 荧光和光动力治疗的效果。
Photochem Photobiol. 2024 Nov-Dec;100(6):1579-1589. doi: 10.1111/php.13936. Epub 2024 Mar 13.
9
Mitochondrial targeting improves the selectivity of singlet-oxygen cleavable prodrugs in NMIBC treatment.线粒体靶向提高了用于 NMIBC 治疗的单重态氧可裂解前药的选择性。
Photochem Photobiol. 2024 Nov-Dec;100(6):1622-1635. doi: 10.1111/php.13928. Epub 2024 Mar 3.
10
Targeting ABCG2 transporter to enhance 5-aminolevulinic acid for tumor visualization and photodynamic therapy.靶向 ABCG2 转运体增强 5-氨基酮戊酸用于肿瘤可视化和光动力治疗。
Biochem Pharmacol. 2023 Nov;217:115851. doi: 10.1016/j.bcp.2023.115851. Epub 2023 Oct 17.
经尿道和口服 5-氨基酮戊酸在非肌层浸润性膀胱癌光动力诊断临床获益的比较。
Cancer. 2012 Feb 15;118(4):1062-74. doi: 10.1002/cncr.26378. Epub 2011 Jul 19.
4
Serum-dependent export of protoporphyrin IX by ATP-binding cassette transporter G2 in T24 cells.T24 细胞中 ATP 结合盒转运蛋白 G2 依赖于血清的原卟啉 IX 输出。
Mol Cell Biochem. 2011 Dec;358(1-2):297-307. doi: 10.1007/s11010-011-0980-5. Epub 2011 Jul 12.
5
Photodynamic diagnosis of positive margin during radical prostatectomy: preliminary experience with 5-aminolevulinic acid.根治性前列腺切除术中阳性切缘的光动力诊断:5-氨基酮戊酸的初步经验。
Int J Urol. 2011 Aug;18(8):585-91. doi: 10.1111/j.1442-2042.2011.02789.x. Epub 2011 Jun 9.
6
The centrality of PBGD expression levels on ALA-PDT efficacy.PBGD 表达水平对 ALA-PDT 疗效的核心作用。
Photochem Photobiol Sci. 2011 Aug;10(8):1310-7. doi: 10.1039/c1pp05085k. Epub 2011 Jun 9.
7
Conserved intramolecular disulfide bond is critical to trafficking and fate of ATP-binding cassette (ABC) transporters ABCB6 and sulfonylurea receptor 1 (SUR1)/ABCC8.保守的分子内二硫键对于 ABC 转运体 ABCC6 和磺酰脲受体 1(SUR1)/ABCC8 的运输和命运至关重要。
J Biol Chem. 2011 Mar 11;286(10):8481-8492. doi: 10.1074/jbc.M110.174516. Epub 2011 Jan 3.
8
Novel development of 5-aminolevurinic acid (ALA) in cancer diagnoses and therapy.5-氨基酮戊酸(ALA)在癌症诊断和治疗中的新进展。
Int Immunopharmacol. 2011 Mar;11(3):358-65. doi: 10.1016/j.intimp.2010.11.029.
9
Dual sites of protein initiation control the localization and myristoylation of methionine sulfoxide reductase A.双重蛋白起始位点控制甲硫氨酸亚砜还原酶 A 的定位和豆蔻酰化。
J Biol Chem. 2010 Jun 4;285(23):18085-94. doi: 10.1074/jbc.M110.119701. Epub 2010 Apr 5.
10
Abcb10 physically interacts with mitoferrin-1 (Slc25a37) to enhance its stability and function in the erythroid mitochondria.Abcb10与线粒体铁转运蛋白-1(Slc25a37)发生物理相互作用,以增强其在红系线粒体中的稳定性和功能。
Proc Natl Acad Sci U S A. 2009 Sep 22;106(38):16263-8. doi: 10.1073/pnas.0904519106. Epub 2009 Sep 4.