Musculoskeletal Research Group, Institute of Cellular Medicine, Newcastle University, Newcastle upon Tyne, UK.
Ann Rheum Dis. 2013 Aug;72(8):1382-9. doi: 10.1136/annrheumdis-2012-201958. Epub 2012 Dec 6.
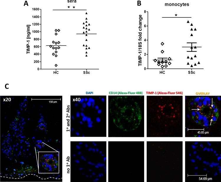
To investigate whether monocytes contribute to matrix deposition in systemic sclerosis (SSc) by production of tissue-inhibitor of metalloproteinase-1 (TIMP-1).
Matrix metalloproteinase-1 (MMP-1) and TIMP-1 expression and secretion were measured by qRT-PCR and ELISA in circulating monocytes from patients with SSc, patients with rheumatoid arthritis (RA) and healthy controls (HC) and in healthy monocytes cultured in the presence of SSc or HC serum samples. Production of TIMP-1 was determined in response to a panel of Toll-like receptor (TLR) agonists and MyD88 inhibitory peptide. The functional effect of conditioned media from SSc and HC serum samples or TLR8-stimulated monocytes was studied in an MMP-1 activity assay.
TIMP-1 production by monocytes was upregulated in patients with SSc compared with patients with RA and HC. Incubation of HC monocytes with SSc serum samples resulted in functionally active TIMP-1 production. However, pretreatment with MyD88 inhibitor, but not control peptide, decreased TIMP-1 secretion. TIMP-1 production was significantly stronger when SSc and HC monocytes were stimulated with TLR8 (ssRNA) agonist, but the response was more pronounced in SSc monocytes. TIMP-1 production after TLR stimulation was also strongly reduced in the presence of MyD88 inhibitory peptide or in the monocytes isolated from a patient with a genetic TLR signalling defect. MMP-1 activity was significantly inhibited in media from serum samples or TLR8-stimulated monocytes indicative of functional TIMP activity.
This study demonstrates profibrotic properties of circulating monocytes from patients with SSc and a key role for TLR signalling, particularly TLR8, in TIMP-1 secretion and matrix remodelling.
通过测定组织金属蛋白酶抑制剂-1(TIMP-1)的产生,研究循环单核细胞是否会促进系统性硬化症(SSc)的基质沉积。
采用 qRT-PCR 和 ELISA 法检测 SSc 患者、类风湿关节炎(RA)患者和健康对照(HC)外周血单核细胞中基质金属蛋白酶-1(MMP-1)和 TIMP-1 的表达和分泌,并在 SS 或 HC 血清样本存在的情况下培养健康单核细胞。采用 Toll 样受体(TLR)激动剂和 MyD88 抑制肽测定 TIMP-1 的产生。通过 MMP-1 活性测定研究 SSc 和 HC 血清样本或 TLR8 刺激的单核细胞条件培养基的功能效应。
与 RA 患者和 HC 相比,SSc 患者的单核细胞 TIMP-1 产生上调。HC 单核细胞与 SSc 血清样本孵育可产生功能活性的 TIMP-1。然而,MyD88 抑制剂预处理而非对照肽可降低 TIMP-1 分泌。SSc 和 HC 单核细胞用 TLR8(ssRNA)激动剂刺激时,TIMP-1 产生明显增强,但 SSc 单核细胞的反应更为明显。在存在 MyD88 抑制肽或在具有遗传 TLR 信号缺陷的患者单核细胞中,TLR 刺激后的 TIMP-1 产生也明显减少。提示有功能的 TIMP 活性存在,来自血清样本或 TLR8 刺激的单核细胞的培养基中 MMP-1 活性显著抑制。
本研究表明 SSc 患者循环单核细胞具有促纤维化特性,TLR 信号,特别是 TLR8,在 TIMP-1 分泌和基质重塑中起关键作用。