Suppr超能文献

布比卡因诱导的小鼠神经母细胞瘤 Neuro2a 细胞凋亡不依赖于 WDR35 表达。

Bupivacaine-induced apoptosis independently of WDR35 expression in mouse neuroblastoma Neuro2a cells.

机构信息

Department of Anesthesiology, Aichi Medical University School of Medicine, Nagakute, Aichi 480-1195, Japan.

出版信息

BMC Neurosci. 2012 Dec 10;13:149. doi: 10.1186/1471-2202-13-149.

Abstract

BACKGROUND

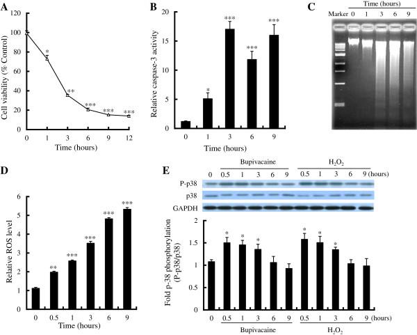
Bupivacaine-induced neurotoxicity has been shown to occur through apoptosis. Recently, bupivacaine was shown to elicit reactive oxygen species (ROS) production and induce apoptosis accompanied by activation of p38 mitogen-activated protein kinase (MAPK) in a human neuroblastoma cell line. We have reported that WDR35, a WD40-repeat protein, may mediate apoptosis through caspase-3 activation. The present study was undertaken to test whether bupivacaine induces apoptosis in mouse neuroblastoma Neuro2a cells and to determine whether ROS, p38 MAPK, and WDR35 are involved.

RESULTS

Our results showed that bupivacaine induced ROS generation and p38 MAPK activation in Neuro2a cells, resulting in apoptosis. Bupivacaine also increased WDR35 expression in a dose- and time-dependent manner. Hydrogen peroxide (H(2)O(2)) also increased WDR35 expression in Neuro2a cells. Antioxidant (EUK-8) and p38 MAPK inhibitor (SB202190) treatment attenuated the increase in caspase-3 activity, cell death and WDR35 expression induced by bupivacaine or H(2)O(2). Although transfection of Neuro2a cells with WDR35 siRNA attenuated the bupivacaine- or H(2)O(2)-induced increase in expression of WDR35 mRNA and protein, in contrast to our previous studies, it did not inhibit the increase in caspase-3 activity in bupivacaine- or H(2)O(2)-treated cells.

CONCLUSIONS

In summary, our results indicated that bupivacaine induced apoptosis in Neuro2a cells. Bupivacaine induced ROS generation and p38 MAPK activation, resulting in an increase in WDR35 expression, in these cells. However, the increase in WDR35 expression may not be essential for the bupivacaine-induced apoptosis in Neuro2a cells. These results may suggest the existence of another mechanism of bupivacaine-induced apoptosis independent from WDR35 expression in Neuro2a cells.

摘要

背景

布比卡因诱导的神经毒性已被证明是通过细胞凋亡发生的。最近,布比卡因被证明会在人神经母细胞瘤细胞系中引起活性氧(ROS)的产生,并诱导细胞凋亡,同时激活 p38 丝裂原活化蛋白激酶(MAPK)。我们已经报道过,WD40 重复蛋白 WDR35 可能通过 caspase-3 的激活来介导细胞凋亡。本研究旨在检测布比卡因是否会诱导小鼠神经母细胞瘤 Neuro2a 细胞凋亡,并确定 ROS、p38 MAPK 和 WDR35 是否参与其中。

结果

我们的结果表明,布比卡因诱导 Neuro2a 细胞中 ROS 的产生和 p38 MAPK 的激活,导致细胞凋亡。布比卡因还呈剂量和时间依赖性增加 WDR35 的表达。过氧化氢(H2O2)也增加了 Neuro2a 细胞中 WDR35 的表达。抗氧化剂(EUK-8)和 p38 MAPK 抑制剂(SB202190)处理可减轻布比卡因或 H2O2 引起的 caspase-3 活性增加、细胞死亡和 WDR35 表达的增加。尽管用 WDR35 siRNA 转染 Neuro2a 细胞可减弱布比卡因或 H2O2 诱导的 WDR35 mRNA 和蛋白表达的增加,但与我们之前的研究相反,它并没有抑制布比卡因或 H2O2 处理细胞中 caspase-3 活性的增加。

结论

总之,我们的结果表明,布比卡因诱导 Neuro2a 细胞凋亡。布比卡因诱导 ROS 的产生和 p38 MAPK 的激活,导致这些细胞中 WDR35 的表达增加。然而,WDR35 表达的增加对于布比卡因诱导的 Neuro2a 细胞凋亡可能不是必需的。这些结果可能表明,在 Neuro2a 细胞中,存在另一种与 WDR35 表达无关的布比卡因诱导细胞凋亡的机制。

https://cdn.ncbi.nlm.nih.gov/pmc/blobs/ce08/3541351/4baf7c9ae80b/1471-2202-13-149-1.jpg

文献AI研究员

20分钟写一篇综述,助力文献阅读效率提升50倍。

立即体验

用中文搜PubMed

大模型驱动的PubMed中文搜索引擎

马上搜索

文档翻译

学术文献翻译模型,支持多种主流文档格式。

立即体验