Mitchell Cancer Institute, University of South Alabama, MCI 3016, 1600 Spring Hill Avenue, Mobile, Alabama 36604, USA.
Nat Commun. 2012;3:1271. doi: 10.1038/ncomms2236.
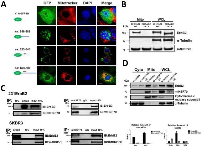
It is well known that ErbB2, a receptor tyrosine kinase, localizes to the plasma membrane. Here we describe a novel observation that ErbB2 also localizes in mitochondria of cancer cells and patient samples. We found that ErbB2 translocates into mitochondria through association with mtHSP70. Additionally, mitochondrial ErbB2 (mtErbB2) negatively regulates mitochondrial respiratory functions. Oxygen consumption and activities of complexes of the mitochondrial electron transport chain were decreased in mtErbB2-overexpressing cells. Mitochondrial membrane potential and cellular ATP levels were also decreased. In contrast, mtErbB2 enhanced cellular glycolysis. The translocation of ErbB2 and its impact on mitochondrial function are kinase dependent. Interestingly, cancer cells with higher levels of mtErbB2 were more resistant to the ErbB2-targeting antibody trastuzumab. Our study provides a novel perspective on the metabolic regulatory function of ErbB2 and reveals that mtErbB2 has an important role in the regulation of cellular metabolism and cancer cell resistance to therapeutics.
众所周知,受体酪氨酸激酶 ErbB2 定位于质膜。在这里,我们描述了一个新的观察结果,即 ErbB2 也定位于癌细胞和患者样本的线粒体中。我们发现 ErbB2 通过与 mtHSP70 结合而转位到线粒体中。此外,线粒体中的 ErbB2(mtErbB2)负调节线粒体呼吸功能。过表达 mtErbB2 的细胞中耗氧量和线粒体电子传递链复合物的活性降低。线粒体膜电位和细胞内 ATP 水平也降低。相比之下,mtErbB2 增强了细胞的糖酵解。ErbB2 的易位及其对线粒体功能的影响依赖于激酶。有趣的是,具有更高水平 mtErbB2 的癌细胞对 ErbB2 靶向抗体曲妥珠单抗的耐药性更强。我们的研究为 ErbB2 的代谢调节功能提供了新的视角,并揭示了 mtErbB2 在调节细胞代谢和癌症细胞对治疗的耐药性方面具有重要作用。