Santoro Stephen W, Dulac Catherine
Howard Hughes Medical Institute, Department of Molecular and Cellular Biology , Harvard University , Cambridge , United States.
Elife. 2012 Dec 13;1:e00070. doi: 10.7554/eLife.00070.
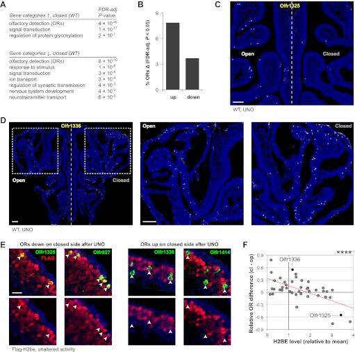
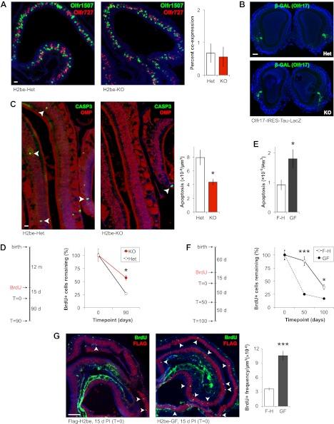
We have identified a replication-independent histone variant, Hist2h2be (referred to herein as H2be), which is expressed exclusively by olfactory chemosensory neurons. Levels of H2BE are heterogeneous among olfactory neurons, but stereotyped according to the identity of the co-expressed olfactory receptor (OR). Gain- and loss-of-function experiments demonstrate that changes in H2be expression affect olfactory function and OR representation in the adult olfactory epithelium. We show that H2BE expression is reduced by sensory activity and that it promotes neuronal cell death, such that inactive olfactory neurons display higher levels of the variant and shorter life spans. Post-translational modifications (PTMs) of H2BE differ from those of the canonical H2B, consistent with a role for H2BE in altering transcription. We propose a physiological function for H2be in modulating olfactory neuron population dynamics to adapt the OR repertoire to the environment.DOI:http://dx.doi.org/10.7554/eLife.00070.001.
我们鉴定出一种不依赖复制的组蛋白变体Hist2h2be(本文中称为H2be),它仅由嗅觉化学感应神经元表达。H2BE水平在嗅觉神经元之间存在异质性,但根据共表达的嗅觉受体(OR)的类型呈现出固定模式。功能获得和功能丧失实验表明,H2be表达的变化会影响成年嗅觉上皮中的嗅觉功能和OR表现。我们发现,感觉活动会降低H2BE的表达,并且它会促进神经元细胞死亡,因此无活性的嗅觉神经元会表现出更高水平的该变体和更短的寿命。H2BE的翻译后修饰(PTM)与经典H2B的不同,这与H2BE在改变转录中的作用一致。我们提出H2be在调节嗅觉神经元群体动态以使OR库适应环境方面具有生理功能。DOI:http://dx.doi.org/10.7554/eLife.00070.001