Suppr超能文献

基于单细胞迁移分析的培养雪旺细胞的内在迁移特性。

Intrinsic migratory properties of cultured Schwann cells based on single-cell migration assay.

机构信息

School of Laboratory Medicine and Life Science, Wenzhou Medical College, Wenzhou, Zhejiang, China.

出版信息

PLoS One. 2012;7(12):e51824. doi: 10.1371/journal.pone.0051824. Epub 2012 Dec 14.

Abstract

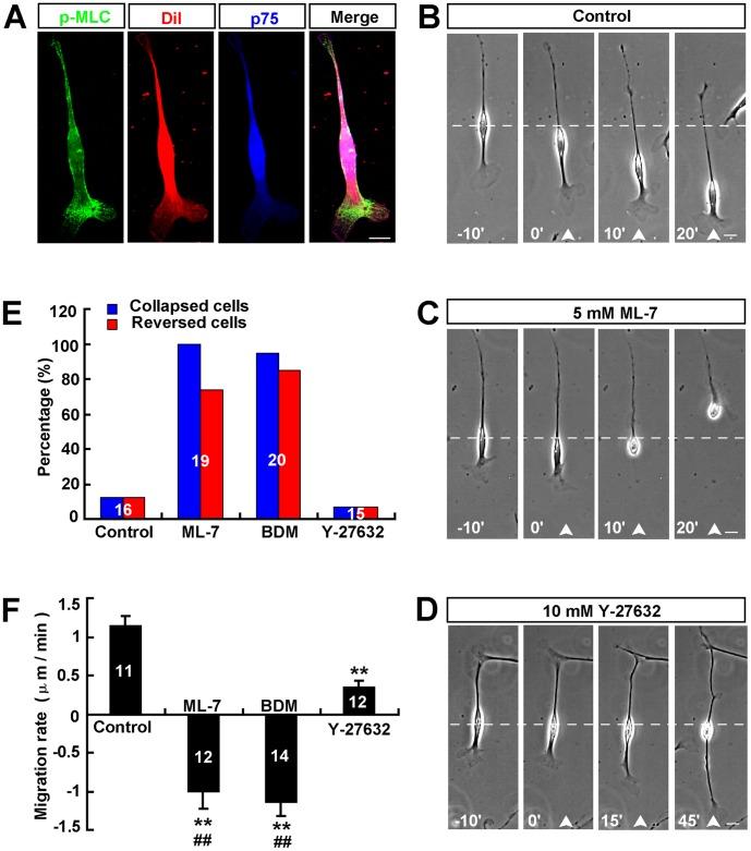
The migration of Schwann cells is critical for development of peripheral nervous system and is essential for regeneration and remyelination after nerve injury. Although several factors have been identified to regulate Schwann cell migration, intrinsic migratory properties of Schwann cells remain elusive. In this study, based on time-lapse imaging of single isolated Schwann cells, we examined the intrinsic migratory properties of Schwann cells and the molecular cytoskeletal machinery of soma translocation during migration. We found that cultured Schwann cells displayed three motile phenotypes, which could transform into each other spontaneously during their migration. Local disruption of F-actin polymerization at leading front by a Cytochalasin D or Latrunculin A gradient induced collapse of leading front, and then inhibited soma translocation. Moreover, in migrating Schwann cells, myosin II activity displayed a polarized distribution, with the leading process exhibiting higher expression than the soma and trailing process. Decreasing this front-to-rear difference of myosin II activity by frontal application of a ML-7 or BDM (myosin II inhibitors) gradient induced the collapse of leading front and reversed soma translocation, whereas, increasing this front-to-rear difference of myosin II activity by rear application of a ML-7 or BDM gradient or frontal application of a Caly (myosin II activator) gradient accelerated soma translocation. Taken together, these results suggest that during migration, Schwann cells display malleable motile phenotypes and the extension of leading front dependent on F-actin polymerization pulls soma forward translocation mediated by myosin II activity.

摘要

施万细胞的迁移对于周围神经系统的发育至关重要,并且对于神经损伤后的再生和髓鞘形成也是必不可少的。尽管已经确定了几种调节施万细胞迁移的因素,但施万细胞内在的迁移特性仍然难以捉摸。在这项研究中,基于单个分离的施万细胞的延时成像,我们检查了施万细胞的内在迁移特性和迁移过程中体位移的分子细胞骨架机制。我们发现,培养的施万细胞表现出三种运动表型,它们在迁移过程中可以自发地相互转化。细胞松弛素 D 或拉他环素 A 梯度局部破坏前导前沿的 F-肌动蛋白聚合,导致前导前沿崩溃,并抑制体位移。此外,在迁移的施万细胞中,肌球蛋白 II 活性表现出极化分布,前导突起的表达高于体部和后导突起。通过在前沿应用 ML-7 或 BDM(肌球蛋白 II 抑制剂)梯度来降低肌球蛋白 II 活性的前后差异,会导致前导前沿崩溃并逆转体位移,而通过在后沿应用 ML-7 或 BDM 梯度或在前沿应用 Caly(肌球蛋白 II 激活剂)梯度来增加肌球蛋白 II 活性的前后差异,则会加速体位移。综上所述,这些结果表明,在迁移过程中,施万细胞表现出可塑的运动表型,并且依赖于 F-肌动蛋白聚合的前导前沿的延伸拉动肌球蛋白 II 活性介导的体向前移位。

https://cdn.ncbi.nlm.nih.gov/pmc/blobs/9351/3522601/df9353ba4477/pone.0051824.g001.jpg

文献AI研究员

20分钟写一篇综述,助力文献阅读效率提升50倍。

立即体验

用中文搜PubMed

大模型驱动的PubMed中文搜索引擎

马上搜索

文档翻译

学术文献翻译模型,支持多种主流文档格式。

立即体验