Suppr超能文献

CEP164 在纤毛发生的早期阶段介导囊泡与母中心体的对接。

Cep164 mediates vesicular docking to the mother centriole during early steps of ciliogenesis.

机构信息

DKFZ-ZMBH Alliance, German Cancer Research Center, 69120 Heidelberg, Germany.

出版信息

J Cell Biol. 2012 Dec 24;199(7):1083-101. doi: 10.1083/jcb.201202126. Epub 2012 Dec 17.

Abstract

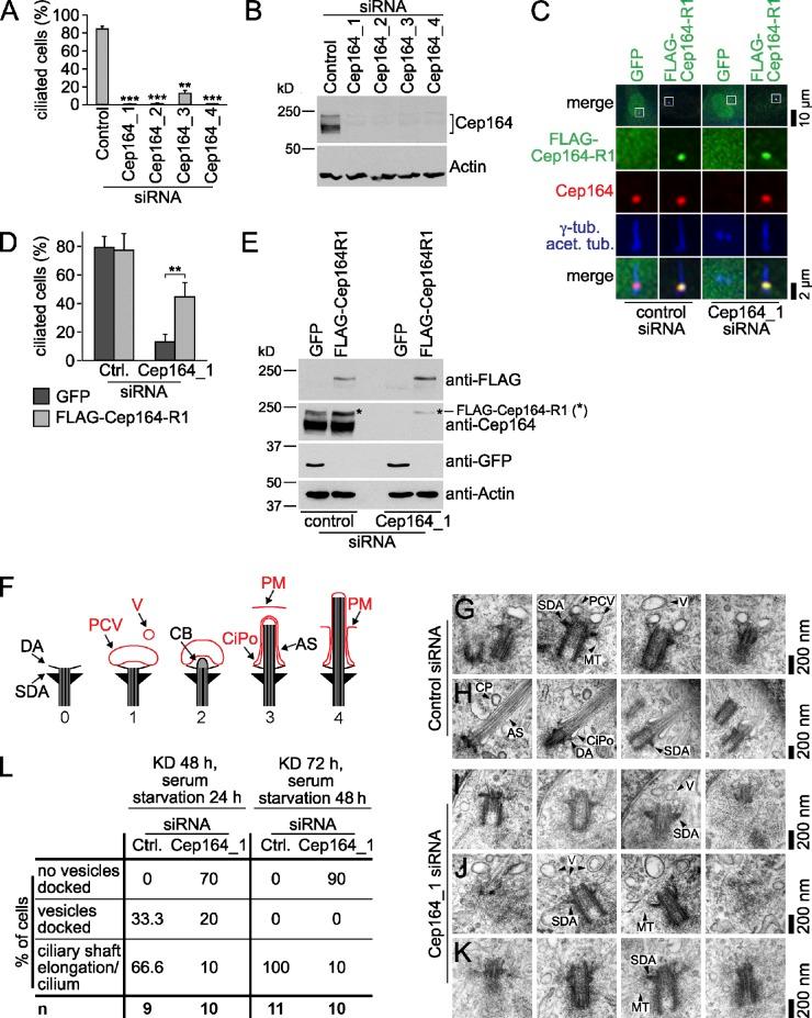
Cilia formation is a multi-step process that starts with the docking of a vesicle at the distal part of the mother centriole. This step marks the conversion of the mother centriole into the basal body, from which axonemal microtubules extend to form the ciliary compartment. How vesicles are stably attached to the mother centriole to initiate ciliary membrane biogenesis is unknown. Here, we investigate the molecular role of the mother centriolar component Cep164 in ciliogenesis. We show that Cep164 was indispensable for the docking of vesicles at the mother centriole. Using biochemical and functional assays, we identified the components of the vesicular transport machinery, the GEF Rabin8 and the GTPase Rab8, as interacting partners of Cep164. We propose that Cep164 is targeted to the apical domain of the mother centriole to provide the molecular link between the mother centriole and the membrane biogenesis machinery that initiates cilia formation.

摘要

纤毛形成是一个多步骤的过程,从囊泡在母中心粒的远端部分对接开始。这一步标志着母中心粒向基体的转化,轴丝微管从基体延伸,形成纤毛室。囊泡如何稳定地附着在母中心粒上以启动纤毛膜发生尚不清楚。在这里,我们研究了母中心粒成分 Cep164 在纤毛发生中的分子作用。我们表明 Cep164 对于囊泡在母中心粒上的对接是必不可少的。通过生化和功能测定,我们确定了囊泡运输机制的组成部分,GEF Rabin8 和 GTPase Rab8,是 Cep164 的相互作用伙伴。我们提出 Cep164 被靶向到母中心粒的顶端区域,为母中心粒和启动纤毛形成的膜发生机制之间提供分子连接。

https://cdn.ncbi.nlm.nih.gov/pmc/blobs/36d4/3529528/4a7caba9a5ca/JCB_201202126_Fig1.jpg

文献AI研究员

20分钟写一篇综述,助力文献阅读效率提升50倍。

立即体验

用中文搜PubMed

大模型驱动的PubMed中文搜索引擎

马上搜索

文档翻译

学术文献翻译模型,支持多种主流文档格式。

立即体验