Suppr超能文献

分化驱动的小鼠印记基因 Kcnq1 位点的核仁关联。

Differentiation-driven nucleolar association of the mouse imprinted Kcnq1 locus.

机构信息

Department of Genetics, Carolina Center for Genome Sciences, Lineberger Comprehensive Cancer Center, University of North Carolina at Chapel Hill, Chapel Hill, North Carolina 27599, USA.

出版信息

G3 (Bethesda). 2012 Dec;2(12):1521-8. doi: 10.1534/g3.112.004226. Epub 2012 Dec 1.

Abstract

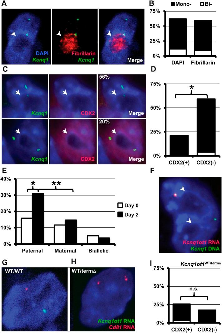
The organization of the genome within the mammalian nucleus is nonrandom, with physiologic processes often concentrated in specific three-dimensional domains. This organization may be functionally related to gene regulation and, as such, may play a role in normal development and human disease processes. However, the mechanisms that participate in nuclear organization are poorly understood. Here, we present data characterizing localization of the imprinted Kcnq1 alleles. We show that nucleolar association of the paternal allele (1) is stimulated during the differentiation of trophoblast stem cells, (ii) is dependent upon the Kcnq1ot1 noncoding RNA, (3) does not require polycomb repressive complex 2, and (4) is not sufficient to preclude transcription of imprinted genes. Although nucleolar positioning has been proposed as a mechanism to related to gene silencing, we find that silencing and perinucleolar localization through the Kcnq1ot1 noncoding RNA are separable events.

摘要

哺乳动物核内基因组的组织是非随机的,生理过程通常集中在特定的三维结构域中。这种组织可能与基因调控有关,因此可能在正常发育和人类疾病过程中发挥作用。然而,参与核组织的机制还知之甚少。在这里,我们提供了描述印记的 Kcnq1 等位基因定位的数据。我们表明,父本等位基因(1)的核仁关联在滋养层干细胞的分化过程中受到刺激,(ii)依赖于 Kcnq1ot1 非编码 RNA,(3)不需要多梳抑制复合物 2,(4)不足以阻止印记基因的转录。尽管核仁定位已被提议作为与基因沉默相关的机制,但我们发现沉默和通过 Kcnq1ot1 非编码 RNA 的核周定位是可分离的事件。

https://cdn.ncbi.nlm.nih.gov/pmc/blobs/ec62/3516474/b8f0a06220e7/1521f1.jpg

文献AI研究员

20分钟写一篇综述,助力文献阅读效率提升50倍。

立即体验

用中文搜PubMed

大模型驱动的PubMed中文搜索引擎

马上搜索

文档翻译

学术文献翻译模型,支持多种主流文档格式。

立即体验