Suppr超能文献

肥胖 2 型糖尿病小鼠脑动脉平滑肌细胞中异常的 Ca2+ 火花/STOC 偶联。

Abnormal Ca2+ spark/STOC coupling in cerebral artery smooth muscle cells of obese type 2 diabetic mice.

机构信息

Departamento de Bioquímica, Centro de Investigación y de Estudios Avanzados del IPN, México City, México.

出版信息

PLoS One. 2013;8(1):e53321. doi: 10.1371/journal.pone.0053321. Epub 2013 Jan 3.

Abstract

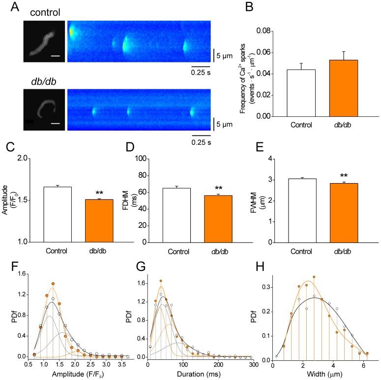
Diabetes is a major risk factor for stroke. However, the molecular mechanisms involved in cerebral artery dysfunction found in the diabetic patients are not completely elucidated. In cerebral artery smooth muscle cells (CASMCs), spontaneous and local increases of intracellular Ca2+ due to the opening of ryanodine receptors (Ca2+ sparks) activate large conductance Ca2+-activated K+ (BK) channels that generate spontaneous transient outward currents (STOCs). STOCs have a key participation in the control of vascular myogenic tone and blood pressure. Our goal was to investigate whether alterations in Ca(2+) spark and STOC activities, measured by confocal microscopy and patch-clamp technique, respectively, occur in isolated CASMCs of an experimental model of type-2 diabetes (db/db mouse). We found that mean Ca(2+) spark amplitude, duration, size and rate-of-rise were significantly smaller in Fluo-3 loaded db/db compared to control CASMCs, with a subsequent decrease in the total amount of Ca(2+) released through Ca(2+) sparks in db/db CASMCs, though Ca(2+) spark frequency remained. Interestingly, the frequency of large-amplitude Ca(2+) sparks was also significantly reduced in db/db cells. In addition, the frequency and amplitude of STOCs were markedly reduced at all voltages tested (from -50 to 0 mV) in db/db CASMCs. The latter correlates with decreased BK channel β1/α subunit ratio found in db/db vascular tissues. Taken together, Ca(2+) spark alterations lead to inappropriate BK channels activation in CASMCs of db/db mice and this condition is aggravated by the decrease in the BK β1 subunit/α subunit ratio which underlies the significant reduction of Ca(2+) spark/STOC coupling in CASMCs of diabetic animals.

摘要

糖尿病是中风的一个主要危险因素。然而,糖尿病患者脑动脉功能障碍涉及的分子机制尚未完全阐明。在脑动脉平滑肌细胞(CASMCs)中,由于兰尼碱受体(Ca2+火花)的开放导致细胞内 Ca2+的自发和局部增加,从而激活大电导 Ca2+-激活的 K+(BK)通道,产生自发性瞬时外向电流(STOCs)。STOCs 对血管肌源性张力和血压的控制具有关键作用。我们的目标是研究在 2 型糖尿病(db/db 小鼠)的实验模型中,通过共聚焦显微镜和膜片钳技术分别测量 Ca2+火花和 STOC 活性是否发生变化。我们发现,与对照 CASMCs 相比,Fluo-3 加载的 db/db CASMCs 中的平均 Ca2+火花幅度、持续时间、大小和上升率显著较小,随后通过 db/db CASMCs 中的 Ca2+火花释放的 Ca2+总量减少,但 Ca2+火花频率保持不变。有趣的是,db/db 细胞中的大振幅 Ca2+火花频率也显著降低。此外,在所有测试电压(从-50 至 0 mV)下,db/db CASMCs 中的 STOC 频率和幅度均明显降低。后者与在 db/db 血管组织中发现的 BK 通道β1/α亚基比值降低有关。综上所述,Ca2+火花的改变导致 db/db 小鼠 CASMCs 中 BK 通道的异常激活,而 BK β1 亚基/α亚基比值的降低加剧了这种情况,这是糖尿病动物 CASMCs 中 Ca2+火花/STOC 偶联显著减少的基础。

https://cdn.ncbi.nlm.nih.gov/pmc/blobs/4576/3536748/ca42920c0274/pone.0053321.g001.jpg

文献AI研究员

20分钟写一篇综述,助力文献阅读效率提升50倍。

立即体验

用中文搜PubMed

大模型驱动的PubMed中文搜索引擎

马上搜索

文档翻译

学术文献翻译模型,支持多种主流文档格式。

立即体验