Suppr超能文献

舒洛地特可减少链脲佐菌素诱导的 1 型糖尿病肾病 C57BL/6 小鼠的蛋白尿并调节基质蛋白积聚。

Sulodexide decreases albuminuria and regulates matrix protein accumulation in C57BL/6 mice with streptozotocin-induced type I diabetic nephropathy.

机构信息

Department of Medicine, University of Hong Kong, Queen Mary Hospital, Pokfulam, Hong Kong.

出版信息

PLoS One. 2013;8(1):e54501. doi: 10.1371/journal.pone.0054501. Epub 2013 Jan 22.

Abstract

OBJECTIVE

Sulodexide is a mixture of glycosaminoglycans that may reduce proteinuria in diabetic nephropathy (DN), but its mechanism of action and effect on renal histology is not known. We investigated the effect of sulodexide on disease manifestations in a murine model of type I DN.

METHODS

Male C57BL/6 mice were rendered diabetic with streptozotocin. After the onset of proteinuria, mice were randomized to receive sulodexide (1 mg/kg/day) or saline for up to 12 weeks and renal function, histology and fibrosis were examined. The effect of sulodexide on fibrogenesis in murine mesangial cells (MMC) was also investigated.

RESULTS

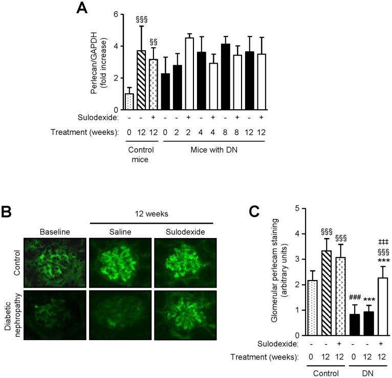
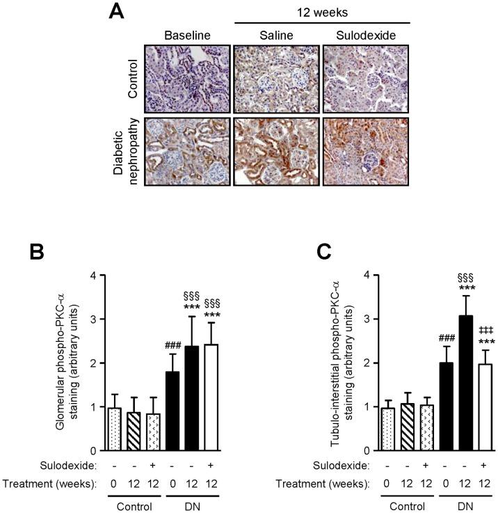
Mice with DN showed progressive albuminuria and renal deterioration over time, accompanied by mesangial expansion, PKC and ERK activation, increased renal expression of TGF-β1, fibronectin and collagen type I, III and IV, but decreased glomerular perlecan expression. Sulodexide treatment significantly reduced albuminuria, improved renal function, increased glomerular perlecan expression and reduced collagen type I and IV expression and ERK activation. Intra-glomerular PKC-α activation was not affected by sulodexide treatment whereas glomerular expression of fibronectin and collagen type III was increased. MMC stimulated with 30 mM D-glucose showed increased PKC and ERK mediated fibronectin and collagen type III synthesis. Sulodexide alone significantly increased fibronectin and collagen type III synthesis in a dose-dependent manner in MMC and this increase was further enhanced in the presence of 30 mM D-glucose. Sulodexide showed a dose-dependent inhibition of 30 mM D-glucose-induced PKC-βII and ERK phosphorylation, but had no effect on PKC-α or PKC-βI phosphorylation.

CONCLUSIONS

Our data demonstrated that while sulodexide treatment reduced proteinuria and improved renal function, it had differential effects on signaling pathways and matrix protein synthesis in the kidney of C57BL/6 mice with DN.

摘要

目的

舒洛地特是一种糖胺聚糖混合物,可减少糖尿病肾病(DN)中的蛋白尿,但作用机制和对肾脏组织学的影响尚不清楚。我们研究了舒洛地特对 1 型糖尿病肾病小鼠模型中疾病表现的影响。

方法

雄性 C57BL/6 小鼠用链脲佐菌素制成糖尿病。出现蛋白尿后,将小鼠随机分为舒洛地特(1mg/kg/天)或生理盐水治疗组,持续 12 周,然后检查肾功能、组织学和纤维化情况。还研究了舒洛地特对鼠系膜细胞(MMC)纤维化的影响。

结果

DN 小鼠随时间推移表现出进行性白蛋白尿和肾功能恶化,伴有系膜扩张、PKC 和 ERK 激活、肾组织 TGF-β1、纤维连接蛋白和胶原 I、III 和 IV 表达增加,但肾小球硫酸乙酰肝素表达减少。舒洛地特治疗可显著减少白蛋白尿,改善肾功能,增加肾小球硫酸乙酰肝素表达,减少胶原 I 和 IV 表达和 ERK 激活。舒洛地特治疗对肾小球内 PKC-α 激活无影响,但增加肾小球纤维连接蛋白和胶原 III 表达。用 30mM D-葡萄糖刺激 MMC 后,PKC 和 ERK 介导的纤维连接蛋白和胶原 III 合成增加。舒洛地特单独作用于 MMC 时,呈剂量依赖性增加纤维连接蛋白和胶原 III 的合成,而在存在 30mM D-葡萄糖时,这种增加更为明显。舒洛地特呈剂量依赖性抑制 30mM D-葡萄糖诱导的 PKC-βII 和 ERK 磷酸化,但对 PKC-α 或 PKC-βI 磷酸化无影响。

结论

我们的数据表明,虽然舒洛地特治疗可减少蛋白尿并改善肾功能,但对 C57BL/6 糖尿病肾病小鼠肾脏中信号通路和基质蛋白合成有不同的影响。

https://cdn.ncbi.nlm.nih.gov/pmc/blobs/cbe8/3551764/6161683c6106/pone.0054501.g001.jpg

文献AI研究员

20分钟写一篇综述,助力文献阅读效率提升50倍。

立即体验

用中文搜PubMed

大模型驱动的PubMed中文搜索引擎

马上搜索

文档翻译

学术文献翻译模型,支持多种主流文档格式。

立即体验