Department of Molecular Biology, Princeton University, Princeton, New Jersey, USA.
PLoS Genet. 2013;9(1):e1003109. doi: 10.1371/journal.pgen.1003109. Epub 2013 Jan 24.
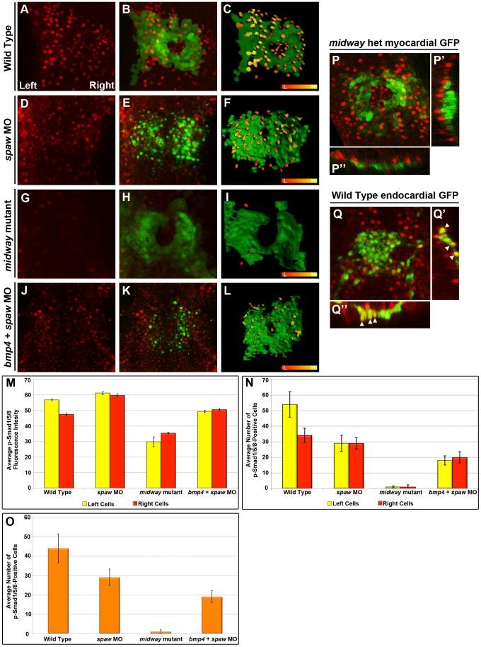
Failure to properly establish the left-right (L/R) axis is a major cause of congenital heart defects in humans, but how L/R patterning of the embryo leads to asymmetric cardiac morphogenesis is still unclear. We find that asymmetric Nodal signaling on the left and Bmp signaling act in parallel to establish zebrafish cardiac laterality by modulating cell migration velocities across the L/R axis. Moreover, we demonstrate that Nodal plays the crucial role in generating asymmetry in the heart and that Bmp signaling via Bmp4 is dispensable in the presence of asymmetric Nodal signaling. In addition, we identify a previously unappreciated role for the Nodal-transcription factor FoxH1 in mediating cell responsiveness to Bmp, further linking the control of these two pathways in the heart. The interplay between these TGFβ pathways is complex, with Nodal signaling potentially acting to limit the response to Bmp pathway activation and the dosage of Bmp signals being critical to limit migration rates. These findings have implications for understanding the complex genetic interactions that lead to congenital heart disease in humans.
未能正确建立左右(L/R)轴是人类先天性心脏缺陷的主要原因,但胚胎的 L/R 模式如何导致不对称的心脏形态发生仍然不清楚。我们发现,左侧和右侧不对称的 Nodal 信号与 Bmp 信号平行作用,通过调节 L/R 轴上细胞的迁移速度来建立斑马鱼心脏的左右侧。此外,我们证明 Nodal 在心脏产生不对称性方面起着关键作用,并且在存在不对称 Nodal 信号的情况下,Bmp 信号通过 Bmp4 是可有可无的。此外,我们发现 Nodal-转录因子 FoxH1 在介导细胞对 Bmp 的反应中具有以前未被认识的作用,进一步将这两个通路在心脏中的控制联系起来。这些 TGFβ 通路之间的相互作用很复杂,Nodal 信号可能起到限制对 Bmp 通路激活的反应的作用,而 Bmp 信号的剂量对于限制迁移速度至关重要。这些发现对于理解导致人类先天性心脏病的复杂遗传相互作用具有重要意义。