• 文献检索
  • 文档翻译
  • 深度研究
  • 学术资讯
  • Suppr Zotero 插件Zotero 插件
  • 邀请有礼
  • 套餐&价格
  • 历史记录
应用&插件
Suppr Zotero 插件Zotero 插件浏览器插件Mac 客户端Windows 客户端微信小程序
定价
高级版会员购买积分包购买API积分包
服务
文献检索文档翻译深度研究API 文档MCP 服务
关于我们
关于 Suppr公司介绍联系我们用户协议隐私条款
关注我们

Suppr 超能文献

核心技术专利:CN118964589B侵权必究
粤ICP备2023148730 号-1Suppr @ 2026

文献检索

告别复杂PubMed语法,用中文像聊天一样搜索,搜遍4000万医学文献。AI智能推荐,让科研检索更轻松。

立即免费搜索

文件翻译

保留排版,准确专业,支持PDF/Word/PPT等文件格式,支持 12+语言互译。

免费翻译文档

深度研究

AI帮你快速写综述,25分钟生成高质量综述,智能提取关键信息,辅助科研写作。

立即免费体验

极化的 Cdc42 激活促进了小鼠卵母细胞极体的突出和不对称分裂。

Polarized Cdc42 activation promotes polar body protrusion and asymmetric division in mouse oocytes.

机构信息

CNRS, UMR 6290, Institut de Génétique et Développement de Rennes, F-35043 Rennes, France.

出版信息

Dev Biol. 2013 May 1;377(1):202-12. doi: 10.1016/j.ydbio.2013.01.029. Epub 2013 Feb 4.

DOI:10.1016/j.ydbio.2013.01.029
PMID:23384564
原文链接:https://pmc.ncbi.nlm.nih.gov/articles/PMC3690527/
Abstract

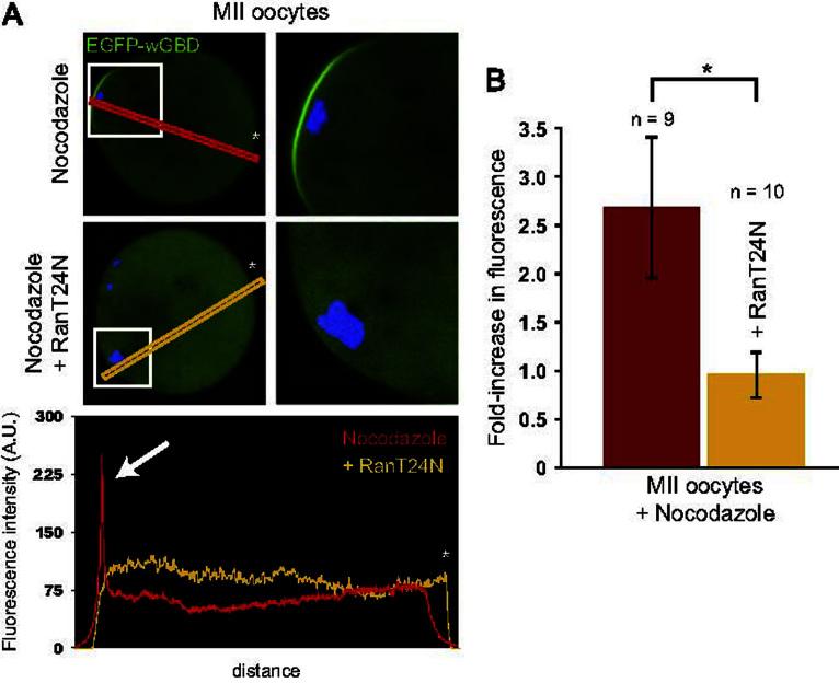
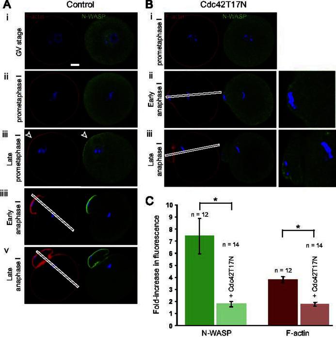
Asymmetric meiotic divisions in mammalian oocytes rely on the eccentric positioning of the spindle and the remodeling of the overlying cortex, resulting in the formation of small polar bodies. The mechanism of this cortical polarization, exemplified by the formation of a thick F-actin cap, is poorly understood. Cdc42 is a major player in cell polarization in many systems; however, the spatio-temporal dynamics of Cdc42 activation during oocyte meiosis, and its contribution to mammalian oocyte polarization, have remained elusive. In this study, we investigated Cdc42 activation (Cdc42-GTP), dynamics and role during mouse oocyte meiotic divisions. We show that Cdc42-GTP accumulates in restricted cortical regions overlying meiotic chromosomes or chromatids, in a Ran-GTP-dependent manner. This polarized activation of Cdc42 is required for the recruitment of N-WASP and the formation of F-actin-rich protrusions during polar body formation. Cdc42 inhibition in MII oocytes resulted in the release of N-WASP into the cytosol, a loss of the polarized F-actin cap, and a failure to protrude the second polar body. Cdc42 inhibition also resulted in central spindle defects in activated MII oocytes. In contrast, emission of the first polar body during oocyte maturation could occur in the absence of a functional Cdc42/N-WASP pathway. Therefore, Cdc42 is a new protagonist in chromatin-induced cortical polarization in mammalian oocytes, with an essential role in meiosis II completion, through the recruitment and activation of N-WASP, downstream of the chromatin-centered Ran-GTP gradient.

摘要

哺乳动物卵母细胞的不对称减数分裂依赖于纺锤体的偏心定位和覆盖其上的皮质的重塑,导致小极体的形成。这种皮质极化的机制,以厚的 F-肌动蛋白帽的形成为例,其机制理解甚少。Cdc42 是许多系统中细胞极化的主要参与者;然而,Cdc42 在卵母细胞减数分裂中的时空动力学及其对哺乳动物卵母细胞极化的贡献仍然难以捉摸。在这项研究中,我们研究了 Cdc42 激活(Cdc42-GTP)、在小鼠卵母细胞减数分裂过程中的动态及其作用。我们表明,Cdc42-GTP 以 Ran-GTP 依赖性方式在覆盖有减数分裂染色体或染色单体的皮质受限区域积累。这种 Cdc42 的极化激活对于招募 N-WASP 和在极体形成过程中形成富含 F-肌动蛋白的突起是必需的。在 MII 卵母细胞中抑制 Cdc42 会导致 N-WASP 释放到细胞质中,极化的 F-肌动蛋白帽丢失,并且无法伸出第二个极体。Cdc42 抑制也会导致激活的 MII 卵母细胞中的中心纺锤体缺陷。相比之下,在没有功能性 Cdc42/N-WASP 途径的情况下,卵母细胞成熟期间也可以发出第一极体。因此,Cdc42 是哺乳动物卵母细胞中染色质诱导的皮质极化的新主角,通过募集和激活染色质中心的 Ran-GTP 梯度下游的 N-WASP,在减数分裂 II 完成中发挥重要作用。

https://cdn.ncbi.nlm.nih.gov/pmc/blobs/85e1/3690527/00b1c027f43c/gr6.jpg
https://cdn.ncbi.nlm.nih.gov/pmc/blobs/85e1/3690527/89589cb049c8/mmc1.jpg
https://cdn.ncbi.nlm.nih.gov/pmc/blobs/85e1/3690527/daa1fa18039a/mmc2.jpg
https://cdn.ncbi.nlm.nih.gov/pmc/blobs/85e1/3690527/7eb5d2607c6b/gr1.jpg
https://cdn.ncbi.nlm.nih.gov/pmc/blobs/85e1/3690527/8382cccaceb4/gr2.jpg
https://cdn.ncbi.nlm.nih.gov/pmc/blobs/85e1/3690527/be5fb4b17d2c/gr3.jpg
https://cdn.ncbi.nlm.nih.gov/pmc/blobs/85e1/3690527/f999bc2be489/gr4.jpg
https://cdn.ncbi.nlm.nih.gov/pmc/blobs/85e1/3690527/093effdff8e2/gr5.jpg
https://cdn.ncbi.nlm.nih.gov/pmc/blobs/85e1/3690527/00b1c027f43c/gr6.jpg
https://cdn.ncbi.nlm.nih.gov/pmc/blobs/85e1/3690527/89589cb049c8/mmc1.jpg
https://cdn.ncbi.nlm.nih.gov/pmc/blobs/85e1/3690527/daa1fa18039a/mmc2.jpg
https://cdn.ncbi.nlm.nih.gov/pmc/blobs/85e1/3690527/7eb5d2607c6b/gr1.jpg
https://cdn.ncbi.nlm.nih.gov/pmc/blobs/85e1/3690527/8382cccaceb4/gr2.jpg
https://cdn.ncbi.nlm.nih.gov/pmc/blobs/85e1/3690527/be5fb4b17d2c/gr3.jpg
https://cdn.ncbi.nlm.nih.gov/pmc/blobs/85e1/3690527/f999bc2be489/gr4.jpg
https://cdn.ncbi.nlm.nih.gov/pmc/blobs/85e1/3690527/093effdff8e2/gr5.jpg
https://cdn.ncbi.nlm.nih.gov/pmc/blobs/85e1/3690527/00b1c027f43c/gr6.jpg

相似文献

1
Polarized Cdc42 activation promotes polar body protrusion and asymmetric division in mouse oocytes.极化的 Cdc42 激活促进了小鼠卵母细胞极体的突出和不对称分裂。
Dev Biol. 2013 May 1;377(1):202-12. doi: 10.1016/j.ydbio.2013.01.029. Epub 2013 Feb 4.
2
Ran GTPase promotes oocyte polarization by regulating ERM (Ezrin/Radixin/Moesin) inactivation.Ran GTPase 通过调控 ERM(Ezrin/Radixin/Moesin)失活促进卵母细胞极化。
Cell Cycle. 2013 Jun 1;12(11):1672-8. doi: 10.4161/cc.24901. Epub 2013 May 8.
3
The small GTPase Cdc42 promotes membrane protrusion during polar body emission via ARP2-nucleated actin polymerization.小分子 GTP 酶 Cdc42 通过 ARP2 成核肌动蛋白聚合促进极体排放期间的膜突出。
Mol Hum Reprod. 2011 May;17(5):305-16. doi: 10.1093/molehr/gar026. Epub 2011 Apr 20.
4
Specific deletion of Cdc42 does not affect meiotic spindle organization/migration and homologous chromosome segregation but disrupts polarity establishment and cytokinesis in mouse oocytes.特异性敲除 Cdc42 并不影响减数分裂纺锤体的组装/迁移和同源染色体的分离,但会破坏小鼠卵母细胞的极性建立和胞质分裂。
Mol Biol Cell. 2013 Dec;24(24):3832-41. doi: 10.1091/mbc.E13-03-0123. Epub 2013 Oct 16.
5
Intersectin 2 controls actin cap formation and meiotic division in mouse oocytes through the Cdc42 pathway.交叉蛋白2通过Cdc42途径控制小鼠卵母细胞中的肌动蛋白帽形成和减数分裂。
FASEB J. 2017 Oct;31(10):4277-4285. doi: 10.1096/fj.201700179R. Epub 2017 Jun 16.
6
Role of PB1 Midbody Remnant Creating Tethered Polar Bodies during Meiosis II.PB1 中段残基在减数分裂 II 过程中形成连接的极体的作用。
Genes (Basel). 2020 Nov 24;11(12):1394. doi: 10.3390/genes11121394.
7
The small GTPase CDC42 regulates actin dynamics during porcine oocyte maturation.小GTP酶CDC42在猪卵母细胞成熟过程中调节肌动蛋白动力学。
J Reprod Dev. 2017 Oct 18;63(5):505-510. doi: 10.1262/jrd.2017-034. Epub 2017 Aug 5.
8
Oocyte-specific deletion of N-WASP does not affect oocyte polarity, but causes failure of meiosis II completion.卵母细胞特异性缺失N-WASP不影响卵母细胞极性,但会导致减数分裂II完成失败。
Mol Hum Reprod. 2016 Sep;22(9):613-21. doi: 10.1093/molehr/gaw046. Epub 2016 Jul 11.
9
Rac activity is polarized and regulates meiotic spindle stability and anchoring in mammalian oocytes.Rac活性呈极化状态,并调节哺乳动物卵母细胞减数分裂纺锤体的稳定性和锚定。
Dev Cell. 2007 Feb;12(2):309-17. doi: 10.1016/j.devcel.2006.12.010.
10
RhoA- and Cdc42-induced antagonistic forces underlie symmetry breaking and spindle rotation in mouse oocytes.RhoA 和 Cdc42 诱导的拮抗力是小鼠卵母细胞中对称性破坏和纺锤体旋转的基础。
PLoS Biol. 2021 Sep 7;19(9):e3001376. doi: 10.1371/journal.pbio.3001376. eCollection 2021 Sep.

引用本文的文献

1
Mevalonate metabolites boost aged oocyte quality through prenylation of small GTPases.甲羟戊酸代谢产物通过小GTP酶的异戊二烯化作用提高老化卵母细胞的质量。
Nat Aging. 2025 Aug 26. doi: 10.1038/s43587-025-00946-7.
2
Diverse developmental velocities of blastocyst development emerge as early as a few hours after insemination: morphokinetic analysis of fertilisation in days 4-7 blastocysts.早在授精后数小时,囊胚发育就会出现不同的发育速度:第4 - 7天囊胚受精的形态动力学分析。
J Assist Reprod Genet. 2025 Apr 16. doi: 10.1007/s10815-025-03476-8.
3
The Morphogenesis of Sperm Storage Micropockets in the Western Mosquitofish ().

本文引用的文献

1
Spindle positioning: going against the actin flow.纺锤体定位:与肌动蛋白流背道而驰。
Nat Cell Biol. 2011 Oct 3;13(10):1183-5. doi: 10.1038/ncb2352.
2
Dynamic maintenance of asymmetric meiotic spindle position through Arp2/3-complex-driven cytoplasmic streaming in mouse oocytes.通过 Arp2/3 复合物驱动的细胞质流在小鼠卵母细胞中动态维持不对称的减数分裂纺锤体位置。
Nat Cell Biol. 2011 Aug 28;13(10):1252-8. doi: 10.1038/ncb2320.
3
Symmetry breaking in mouse oocytes requires transient F-actin meshwork destabilization.在小鼠卵母细胞中,对称性的破坏需要瞬时的 F-肌动蛋白网格结构的不稳定性。
西部食蚊鱼精子储存微囊的形态发生()。 (备注:原文括号内内容缺失,翻译时保留原样)
Animals (Basel). 2025 Feb 28;15(5):707. doi: 10.3390/ani15050707.
4
MRCK activates mouse oocyte myosin II for spindle rotation and male pronucleus centration.MRCK 激活小鼠卵母细胞肌球蛋白 II 以实现纺锤体旋转和雄性原核中心定位。
J Cell Biol. 2023 Nov 6;222(11). doi: 10.1083/jcb.202211029. Epub 2023 Aug 31.
5
Cell fragmentation in mouse preimplantation embryos induced by ectopic activation of the polar body extrusion pathway.小鼠着床前胚胎中由极体挤出途径异位激活诱导的细胞片段化。
EMBO J. 2023 Sep 4;42(17):e114415. doi: 10.15252/embj.2023114415. Epub 2023 Jul 10.
6
Polo-like kinase 1 promotes Cdc42-induced actin polymerization for asymmetric division in oocytes.丝氨酸/苏氨酸激酶 Polo-like kinase 1 促进 Cdc42 诱导的肌动蛋白聚合,从而促进卵母细胞的不对称分裂。
Open Biol. 2023 Mar;13(3):220326. doi: 10.1098/rsob.220326. Epub 2023 Mar 8.
7
Initial spindle positioning at the oocyte center protects against incorrect kinetochore-microtubule attachment and aneuploidy in mice.初始纺锤体定位在卵母细胞中心可防止小鼠中不正确的着丝粒-微管附着和非整倍体。
Sci Adv. 2023 Feb 17;9(7):eadd7397. doi: 10.1126/sciadv.add7397.
8
Diversity is the spice of life: An overview of how cytokinesis regulation varies with cell type.多样性是生活的调味品:细胞分裂调控如何随细胞类型而变化的概述。
Front Cell Dev Biol. 2022 Nov 7;10:1007614. doi: 10.3389/fcell.2022.1007614. eCollection 2022.
9
Dual control of formin-nucleated actin assembly by the chromatin and ER in mouse oocytes.在小鼠卵母细胞中,染色质和内质网对形成素引发的肌动蛋白组装的双重控制。
Curr Biol. 2022 Sep 26;32(18):4013-4024.e6. doi: 10.1016/j.cub.2022.07.058. Epub 2022 Aug 17.
10
Advances in the study of CDC42 in the female reproductive system.CDC42 在女性生殖系统研究中的进展。
J Cell Mol Med. 2022 Jan;26(1):16-24. doi: 10.1111/jcmm.17088. Epub 2021 Dec 3.
Development. 2011 Jul;138(14):2903-8. doi: 10.1242/dev.060269. Epub 2011 Jun 8.
4
Spire-type actin nucleators cooperate with Formin-2 to drive asymmetric oocyte division.螺旋状肌动蛋白成核因子与 Formin-2 共同驱动卵母细胞的不对称分裂。
Curr Biol. 2011 Jun 7;21(11):955-60. doi: 10.1016/j.cub.2011.04.029. Epub 2011 May 27.
5
Arp2/3 complex regulates asymmetric division and cytokinesis in mouse oocytes.Arp2/3 复合物调节小鼠卵母细胞的不对称分裂和胞质分裂。
PLoS One. 2011 Apr 8;6(4):e18392. doi: 10.1371/journal.pone.0018392.
6
Cortical mechanics and meiosis II completion in mammalian oocytes are mediated by myosin-II and Ezrin-Radixin-Moesin (ERM) proteins.皮质力学和哺乳动物卵母细胞的第二次减数分裂完成是由肌球蛋白-II 和 Ezrin-Radixin-Moesin(ERM)蛋白介导的。
Mol Biol Cell. 2010 Sep 15;21(18):3182-92. doi: 10.1091/mbc.E10-01-0066. Epub 2010 Jul 21.
7
Physical mechanisms of signal integration by WASP family proteins.WASP 家族蛋白信号整合的物理机制。
Annu Rev Biochem. 2010;79:707-35. doi: 10.1146/annurev.biochem.77.060407.135452.
8
Sperm chromatin-induced ectopic polar body extrusion in mouse eggs after ICSI and delayed egg activation.ICSI 后精子染色质诱导的小鼠卵原核外排和卵延迟激活。
PLoS One. 2009 Sep 29;4(9):e7171. doi: 10.1371/journal.pone.0007171.
9
Control of homologous chromosome division in the mammalian oocyte.哺乳动物卵母细胞中同源染色体分裂的调控
Mol Hum Reprod. 2009 Mar;15(3):139-47. doi: 10.1093/molehr/gap007. Epub 2009 Jan 29.
10
A new model for asymmetric spindle positioning in mouse oocytes.小鼠卵母细胞中不对称纺锤体定位的新模型。
Curr Biol. 2008 Dec 23;18(24):1986-92. doi: 10.1016/j.cub.2008.11.022. Epub 2008 Dec 8.