Suppr超能文献

酵母中开放染色质的遗传景观。

Genetic landscape of open chromatin in yeast.

机构信息

Department of Bio and Brain Engineering, Korea Advanced Institute of Science and Technology, Daejeon, Korea.

出版信息

PLoS Genet. 2013;9(2):e1003229. doi: 10.1371/journal.pgen.1003229. Epub 2013 Feb 7.

Abstract

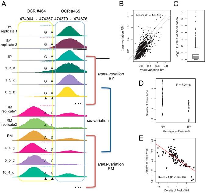
Chromatin regulation underlies a variety of DNA metabolism processes, including transcription, recombination, repair, and replication. To perform a quantitative genetic analysis of chromatin accessibility, we obtained open chromatin profiles across 96 genetically different yeast strains by FAIRE (formaldehyde-assisted isolation of regulatory elements) assay followed by sequencing. While 5∼10% of open chromatin region (OCRs) were significantly affected by variations in their underlying DNA sequences, subtelomeric areas as well as gene-rich and gene-poor regions displayed high levels of sequence-independent variation. We performed quantitative trait loci (QTL) mapping using the FAIRE signal for each OCR as a quantitative trait. While individual OCRs were associated with a handful of specific genetic markers, gene expression levels were associated with many regulatory loci. We found multi-target trans-loci responsible for a very large number of OCRs, which seemed to reflect the widespread influence of certain chromatin regulators. Such regulatory hotspots were enriched for known regulatory functions, such as recombinational DNA repair, telomere replication, and general transcription control. The OCRs associated with these multi-target trans-loci coincided with recombination hotspots, telomeres, and gene-rich regions according to the function of the associated regulators. Our findings provide a global quantitative picture of the genetic architecture of chromatin regulation.

摘要

染色质调控是多种 DNA 代谢过程的基础,包括转录、重组、修复和复制。为了对染色质可及性进行定量遗传分析,我们通过 FAIRE(甲醛辅助分离调控元件)实验和测序,获得了 96 个遗传上不同的酵母菌株的开放染色质图谱。虽然 5∼10%的开放染色质区域(OCRs)受到其潜在 DNA 序列变异的显著影响,但端粒区以及基因丰富和基因贫乏区域显示出高水平的序列无关变异。我们使用每个 OCR 的 FAIRE 信号作为定量性状进行了数量性状基因座(QTL)映射。虽然单个 OCR 与少数特定的遗传标记相关,但基因表达水平与许多调控位点相关。我们发现了多个靶trans-loci 负责非常多的 OCRs,这似乎反映了某些染色质调节剂的广泛影响。这些调控热点富集了已知的调控功能,如重组 DNA 修复、端粒复制和一般转录控制。与这些多靶 trans-loci 相关的 OCRs与重组热点、端粒和基因丰富区域相吻合,这与相关调节剂的功能一致。我们的研究结果提供了染色质调控遗传结构的全局定量图景。

https://cdn.ncbi.nlm.nih.gov/pmc/blobs/fb8b/3567132/675d688627cc/pgen.1003229.g001.jpg

文献AI研究员

20分钟写一篇综述,助力文献阅读效率提升50倍。

立即体验

用中文搜PubMed

大模型驱动的PubMed中文搜索引擎

马上搜索

文档翻译

学术文献翻译模型,支持多种主流文档格式。

立即体验