• 文献检索
  • 文档翻译
  • 深度研究
  • 学术资讯
  • Suppr Zotero 插件Zotero 插件
  • 邀请有礼
  • 套餐&价格
  • 历史记录
应用&插件
Suppr Zotero 插件Zotero 插件浏览器插件Mac 客户端Windows 客户端微信小程序
定价
高级版会员购买积分包购买API积分包
服务
文献检索文档翻译深度研究API 文档MCP 服务
关于我们
关于 Suppr公司介绍联系我们用户协议隐私条款
关注我们

Suppr 超能文献

核心技术专利:CN118964589B侵权必究
粤ICP备2023148730 号-1Suppr @ 2026

文献检索

告别复杂PubMed语法,用中文像聊天一样搜索,搜遍4000万医学文献。AI智能推荐,让科研检索更轻松。

立即免费搜索

文件翻译

保留排版,准确专业,支持PDF/Word/PPT等文件格式,支持 12+语言互译。

免费翻译文档

深度研究

AI帮你快速写综述,25分钟生成高质量综述,智能提取关键信息,辅助科研写作。

立即免费体验

miR-29c 在胃癌中下调,并通过靶向 RCC2 调节细胞增殖。

MiR-29c is downregulated in gastric carcinomas and regulates cell proliferation by targeting RCC2.

机构信息

Department of Molecular Pathology, Faculty of Medicine, Oita University, Oita, Japan.

出版信息

Mol Cancer. 2013 Feb 25;12:15. doi: 10.1186/1476-4598-12-15.

DOI:10.1186/1476-4598-12-15
PMID:23442884
原文链接:https://pmc.ncbi.nlm.nih.gov/articles/PMC3646694/
Abstract

BACKGROUND

Previously, using miRNA microarray, we have found that miR-29c is significantly downregulated in advanced gastric carcinoma. In the present study, we investigated whether miR-29c functions as a tumor-suppressor miRNA in gastric carcinoma cells. For this purpose, we verified the downregulation of miR-29c in gastric carcinoma tissues, and assessed the biological effect of miR-29c on gastric carcinoma cells.

RESULTS

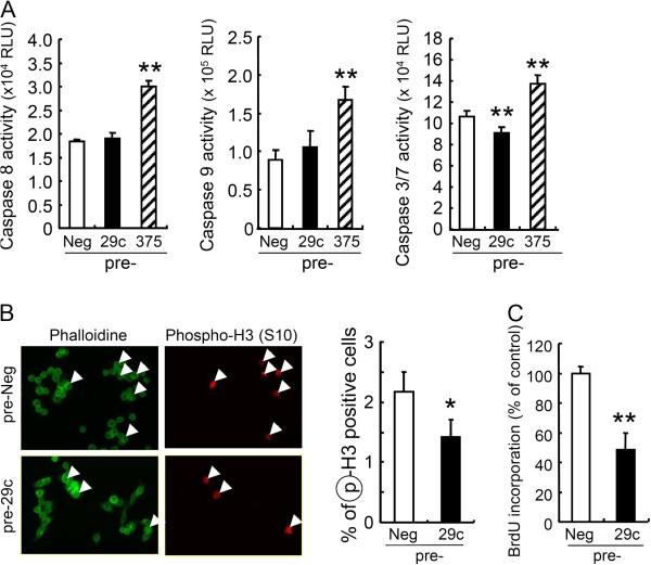
In miR-29c-transfected cells, both proliferation and colony formation ability on soft agar were significantly decreased. Although apoptosis was not induced, BrdU incorporation and the proportion of cells positive for phospho-histone H3 (S10) were significantly decreased in miR-29c-transfected cells, indicating that miR-29c may be involved in the regulation of cell proliferation. To explain the mechanism of growth suppression by miR-29c, we explored differentially expressed genes (>2-fold) in miR-29c-transfected cells in comparison with negative control transfected cells using microarray. RCC2, PPIC and CDK6 were commonly downregulated in miR-29c-transfected MKN45, MKN7 and MKN74 cells, and all of the genes harbored miR-29c target sequences in the 3'-UTR of their mRNA. RCC2 and PPIC were actually upregulated in gastric carcinoma tissues, and therefore both were identified as possible targets of miR-29c in gastric carcinoma. To ascertain whether downregulation of RCC2 and/or PPIC is involved in the growth suppression by miR-29c, we transfected siRNAs against RCC2 and PPIC into MKN45 and determined cell viability, the rate of BrdU incorporation, and caspase activity. We found that RCC2-knockdown decreased both cell viability and BrdU incorporation without any increase of caspase activity, while PPIC-knockdown did not, indicating that downregulation of RCC2 may be at least partly responsible for the growth suppression by miR-29c.

CONCLUSIONS

Our findings indicate that miR-29c may have tumor-suppressive functions in gastric carcinoma cells, and that its decreased expression may confer a growth advantage on tumor cells via aberrant expression of RCC2.

摘要

背景

此前,我们通过 miRNA 微阵列发现 miR-29c 在晚期胃癌中显著下调。在本研究中,我们研究了 miR-29c 是否在胃癌细胞中作为肿瘤抑制 miRNA 发挥作用。为此,我们验证了 miR-29c 在胃癌组织中的下调,并评估了 miR-29c 对胃癌细胞的生物学效应。

结果

在转染 miR-29c 的细胞中,细胞增殖和软琼脂集落形成能力均显著降低。虽然没有诱导细胞凋亡,但 BrdU 掺入和磷酸化组蛋白 H3(S10)阳性细胞的比例在转染 miR-29c 的细胞中显著降低,表明 miR-29c 可能参与细胞增殖的调节。为了解释 miR-29c 抑制生长的机制,我们使用微阵列比较了 miR-29c 转染细胞与阴性对照转染细胞中差异表达基因(>2 倍)。RCC2、PPIC 和 CDK6 在 miR-29c 转染的 MKN45、MKN7 和 MKN74 细胞中均共同下调,并且所有基因的 mRNA 3'UTR 中都存在 miR-29c 靶序列。RCC2 和 PPIC 在胃癌组织中实际上上调,因此两者均被鉴定为胃癌中 miR-29c 的可能靶标。为了确定 RCC2 和/或 PPIC 的下调是否参与 miR-29c 的生长抑制,我们将针对 RCC2 和 PPIC 的 siRNA 转染到 MKN45 中,并测定细胞活力、BrdU 掺入率和 caspase 活性。我们发现 RCC2 敲低降低了细胞活力和 BrdU 掺入,而没有 caspase 活性的任何增加,而 PPIC 敲低则没有,表明 RCC2 的下调可能至少部分负责 miR-29c 的生长抑制。

结论

我们的研究结果表明,miR-29c 可能在胃癌细胞中具有肿瘤抑制功能,其表达下调可能通过 RCC2 的异常表达赋予肿瘤细胞生长优势。

https://cdn.ncbi.nlm.nih.gov/pmc/blobs/6126/3646694/f38d9ba77093/1476-4598-12-15-6.jpg
https://cdn.ncbi.nlm.nih.gov/pmc/blobs/6126/3646694/69954181dcfa/1476-4598-12-15-1.jpg
https://cdn.ncbi.nlm.nih.gov/pmc/blobs/6126/3646694/73b6f9ff911d/1476-4598-12-15-2.jpg
https://cdn.ncbi.nlm.nih.gov/pmc/blobs/6126/3646694/e7844319bf94/1476-4598-12-15-3.jpg
https://cdn.ncbi.nlm.nih.gov/pmc/blobs/6126/3646694/44369a5237e9/1476-4598-12-15-4.jpg
https://cdn.ncbi.nlm.nih.gov/pmc/blobs/6126/3646694/4c0b74d6e173/1476-4598-12-15-5.jpg
https://cdn.ncbi.nlm.nih.gov/pmc/blobs/6126/3646694/f38d9ba77093/1476-4598-12-15-6.jpg
https://cdn.ncbi.nlm.nih.gov/pmc/blobs/6126/3646694/69954181dcfa/1476-4598-12-15-1.jpg
https://cdn.ncbi.nlm.nih.gov/pmc/blobs/6126/3646694/73b6f9ff911d/1476-4598-12-15-2.jpg
https://cdn.ncbi.nlm.nih.gov/pmc/blobs/6126/3646694/e7844319bf94/1476-4598-12-15-3.jpg
https://cdn.ncbi.nlm.nih.gov/pmc/blobs/6126/3646694/44369a5237e9/1476-4598-12-15-4.jpg
https://cdn.ncbi.nlm.nih.gov/pmc/blobs/6126/3646694/4c0b74d6e173/1476-4598-12-15-5.jpg
https://cdn.ncbi.nlm.nih.gov/pmc/blobs/6126/3646694/f38d9ba77093/1476-4598-12-15-6.jpg

相似文献

1
MiR-29c is downregulated in gastric carcinomas and regulates cell proliferation by targeting RCC2.miR-29c 在胃癌中下调,并通过靶向 RCC2 调节细胞增殖。
Mol Cancer. 2013 Feb 25;12:15. doi: 10.1186/1476-4598-12-15.
2
MiR-29c suppresses cell invasion and migration by directly targeting CDK6 in gastric carcinoma.miR-29c 通过直接靶向 CDK6 抑制胃癌中的细胞侵袭和迁移。
Eur Rev Med Pharmacol Sci. 2019 Sep;23(18):7920-7928. doi: 10.26355/eurrev_201909_19006.
3
Epigenetically altered miR-1247 functions as a tumor suppressor in pancreatic cancer.表观遗传改变的miR-1247在胰腺癌中发挥肿瘤抑制作用。
Oncotarget. 2017 Apr 18;8(16):26600-26612. doi: 10.18632/oncotarget.15722.
4
MiR-467a is upregulated in radiation-induced mouse thymic lymphomas and regulates apoptosis by targeting Fas and Bax.MiR-467a在辐射诱导的小鼠胸腺淋巴瘤中上调,并通过靶向Fas和Bax调节细胞凋亡。
Int J Biol Sci. 2015 Jan 1;11(1):109-21. doi: 10.7150/ijbs.10276. eCollection 2015.
5
MicroRNA-375 is downregulated in gastric carcinomas and regulates cell survival by targeting PDK1 and 14-3-3zeta.微小 RNA-375 在胃癌中下调,并通过靶向 PDK1 和 14-3-3zeta 调节细胞存活。
Cancer Res. 2010 Mar 15;70(6):2339-49. doi: 10.1158/0008-5472.CAN-09-2777. Epub 2010 Mar 9.
6
IncRNA PLAC2 Upregulates CDK6 by Directly Targeting miR-29C to Promote Cell Proliferation in Lung Squamous Cell Carcinoma.长链非编码RNA PLAC2通过直接靶向miR-29C上调细胞周期蛋白依赖性激酶6以促进肺鳞状细胞癌的细胞增殖
Crit Rev Eukaryot Gene Expr. 2022;32(8):55-67. doi: 10.1615/CritRevEukaryotGeneExpr.2022044134.
7
Downregulation of lncRNA X Inactive Specific Transcript (XIST) Suppresses Cell Proliferation and Enhances Radiosensitivity by Upregulating mir-29c in Nasopharyngeal Carcinoma Cells.长链非编码 RNA X 失活特异性转录本(XIST)下调通过上调鼻咽癌细胞中的 mir-29c 抑制细胞增殖并增强放射敏感性。
Med Sci Monit. 2017 Oct 6;23:4798-4807. doi: 10.12659/msm.905370.
8
microRNA-29c inhibits cell proliferation by targeting NASP in human gastric cancer.微小RNA-29c通过靶向核自体抗原精子蛋白抑制人胃癌细胞增殖。
BMC Cancer. 2017 Feb 7;17(1):109. doi: 10.1186/s12885-017-3096-9.
9
[Relationship between the expression level of miR-29c and biological behavior of gastric cancer].[miR-29c表达水平与胃癌生物学行为的关系]
Zhonghua Zhong Liu Za Zhi. 2013 May;35(5):325-30. doi: 10.3760/cma.j.issn.0253-3766.2013.05.002.
10
LINC00511 knockdown enhances paclitaxel cytotoxicity in breast cancer via regulating miR-29c/CDK6 axis.LINC00511 敲低通过调节 miR-29c/CDK6 轴增强乳腺癌中紫杉醇的细胞毒性。
Life Sci. 2019 Jul 1;228:135-144. doi: 10.1016/j.lfs.2019.04.063. Epub 2019 May 7.

引用本文的文献

1
Machine Learning-Based Prognostic Signature in Breast Cancer: Regulatory T Cells, Stemness, and Deep Learning for Synergistic Drug Discovery.基于机器学习的乳腺癌预后特征:调节性T细胞、干性与用于协同药物发现的深度学习
Int J Mol Sci. 2025 Jul 21;26(14):6995. doi: 10.3390/ijms26146995.
2
The LINC01270/miR-29c-3p/LOX axis drives gastric cancer progression: Bioinformatics and experimental validation.LINC01270/miR-29c-3p/LOX轴驱动胃癌进展:生物信息学与实验验证
Biochem Biophys Rep. 2025 Jun 28;43:102107. doi: 10.1016/j.bbrep.2025.102107. eCollection 2025 Sep.
3
Long non-coding RNA (LncRNA) non-coding RNA activated by DNA damage (NORAD) knockdown alleviates airway remodeling in asthma via regulating miR-410-3p/RCC2 and inhibiting Wnt/β-catenin pathway.

本文引用的文献

1
The tumor suppressor microRNA-29c is downregulated and restored by celecoxib in human gastric cancer cells.抑癌 microRNA-29c 在人胃癌细胞中被塞来昔布下调和恢复。
Int J Cancer. 2013 Apr 15;132(8):1751-60. doi: 10.1002/ijc.27862. Epub 2012 Oct 17.
2
Development of a novel microRNA promoter microarray for ChIP-on-chip assay to identify epigenetically regulated microRNAs.开发一种新型 microRNA 启动子微阵列,用于 ChIP-on-chip 分析,以鉴定受表观遗传调控的 microRNAs。
Biochem Biophys Res Commun. 2012 Sep 14;426(1):33-7. doi: 10.1016/j.bbrc.2012.08.012. Epub 2012 Aug 11.
3
Inflammation-associated cancer development in digestive organs: mechanisms and roles for genetic and epigenetic modulation.
长链非编码RNA(LncRNA)DNA损伤激活的非编码RNA(NORAD)敲低通过调节miR-410-3p/RCC2和抑制Wnt/β-连环蛋白通路减轻哮喘气道重塑。
Heliyon. 2023 Dec 15;10(1):e23860. doi: 10.1016/j.heliyon.2023.e23860. eCollection 2024 Jan 15.
4
MiR-204-3p overexpression inhibits gastric carcinoma cell proliferation by inhibiting the MAPK pathway and RIP1/MLK1 necroptosis pathway to promote apoptosis.miR-204-3p 过表达通过抑制 MAPK 通路和 RIP1/MLK1 坏死性凋亡通路抑制胃癌细胞增殖,促进细胞凋亡。
World J Gastroenterol. 2023 Aug 7;29(29):4542-4556. doi: 10.3748/wjg.v29.i29.4542.
5
The Significant Role of microRNAs in Gliomas Angiogenesis: A Particular Focus on Molecular Mechanisms and Opportunities for Clinical Application.微小 RNA 在神经胶质瘤血管生成中的重要作用:特别关注分子机制和临床应用机会。
Cell Mol Neurobiol. 2023 Oct;43(7):3277-3299. doi: 10.1007/s10571-023-01385-x. Epub 2023 Jul 6.
6
A pan‑cancer analysis of RCC2 and its interaction with HMGA2 protein in an in vitro model of colorectal cancer cells.在结直肠癌细胞体外模型中对RCC2及其与HMGA2蛋白相互作用的泛癌分析。
Exp Ther Med. 2022 Oct 20;24(6):725. doi: 10.3892/etm.2022.11661. eCollection 2022 Dec.
7
lncRNA/miR-29c-Mediated High Expression of LOX Can Influence the Immune Status and Chemosensitivity and Can Forecast the Poor Prognosis of Gastric Cancer.长链非编码RNA/miR-29c介导的赖氨酰氧化酶高表达可影响免疫状态和化疗敏感性,并可预测胃癌的不良预后。
Front Cell Dev Biol. 2022 Jan 3;9:760470. doi: 10.3389/fcell.2021.760470. eCollection 2021.
8
MiR-29c-3p May Promote the Progression of Alzheimer's Disease through BACE1.miR-29c-3p 可能通过 BACE1 促进阿尔茨海默病的进展。
J Healthc Eng. 2021 Dec 15;2021:2031407. doi: 10.1155/2021/2031407. eCollection 2021.
9
Long noncoding RNA TUG1 upregulates VEGFA to enhance malignant behaviors in stomach adenocarcinoma by sponging miR-29c-3p.长链非编码 RNA TUG1 通过海绵吸附 miR-29c-3p 上调 VEGFA 以增强胃腺癌的恶性行为。
J Clin Lab Anal. 2021 Dec;35(12):e24106. doi: 10.1002/jcla.24106. Epub 2021 Nov 11.
10
BRD4 drives esophageal squamous cell carcinoma growth by promoting RCC2 expression.BRD4 通过促进 RCC2 表达驱动食管鳞癌生长。
Oncogene. 2022 Jan;41(3):347-360. doi: 10.1038/s41388-021-02099-4. Epub 2021 Nov 8.
消化系统炎症相关癌症的发生发展:遗传和表观遗传调控的机制及作用。
Gastroenterology. 2012 Sep;143(3):550-563. doi: 10.1053/j.gastro.2012.07.009. Epub 2012 Jul 13.
4
miR-29c targets TNFAIP3, inhibits cell proliferation and induces apoptosis in hepatitis B virus-related hepatocellular carcinoma.miR-29c 靶向 TNFAIP3,抑制乙型肝炎病毒相关肝细胞癌的细胞增殖并诱导细胞凋亡。
Biochem Biophys Res Commun. 2011 Aug 5;411(3):586-92. doi: 10.1016/j.bbrc.2011.06.191. Epub 2011 Jul 6.
5
miR-29c induces cell cycle arrest in esophageal squamous cell carcinoma by modulating cyclin E expression.miR-29c 通过调节细胞周期蛋白 E 的表达诱导食管鳞状细胞癌细胞周期停滞。
Carcinogenesis. 2011 Jul;32(7):1025-32. doi: 10.1093/carcin/bgr078. Epub 2011 May 5.
6
Estimates of worldwide burden of cancer in 2008: GLOBOCAN 2008.2008 年全球癌症负担估计值:GLOBOCAN 2008。
Int J Cancer. 2010 Dec 15;127(12):2893-917. doi: 10.1002/ijc.25516.
7
miR-107 targets cyclin-dependent kinase 6 expression, induces cell cycle G1 arrest and inhibits invasion in gastric cancer cells.miR-107 靶向细胞周期蛋白依赖性激酶 6 的表达,诱导胃癌细胞周期 G1 期阻滞并抑制侵袭。
Med Oncol. 2012 Jun;29(2):856-63. doi: 10.1007/s12032-011-9823-1. Epub 2011 Jan 25.
8
Ultra-deep sequencing reveals the microRNA expression pattern of the human stomach.超深度测序揭示了人类胃的 microRNA 表达模式。
PLoS One. 2010 Oct 8;5(10):e13205. doi: 10.1371/journal.pone.0013205.
9
MicroRNA dysregulation in gastric cancer: a new player enters the game.胃癌中 microRNA 的失调:新玩家加入游戏。
Oncogene. 2010 Oct 28;29(43):5761-71. doi: 10.1038/onc.2010.352. Epub 2010 Aug 30.
10
MicroRNA-375 is downregulated in gastric carcinomas and regulates cell survival by targeting PDK1 and 14-3-3zeta.微小 RNA-375 在胃癌中下调,并通过靶向 PDK1 和 14-3-3zeta 调节细胞存活。
Cancer Res. 2010 Mar 15;70(6):2339-49. doi: 10.1158/0008-5472.CAN-09-2777. Epub 2010 Mar 9.