University of Missouri-Columbia, Department of Obstetrics, Gynecology and Women's Health, Division of Reproductive Endocrinology and Infertility, 500 North Keene Street, Columbia, MO 65201, USA.
Sci Rep. 2013;3:1462. doi: 10.1038/srep01462.
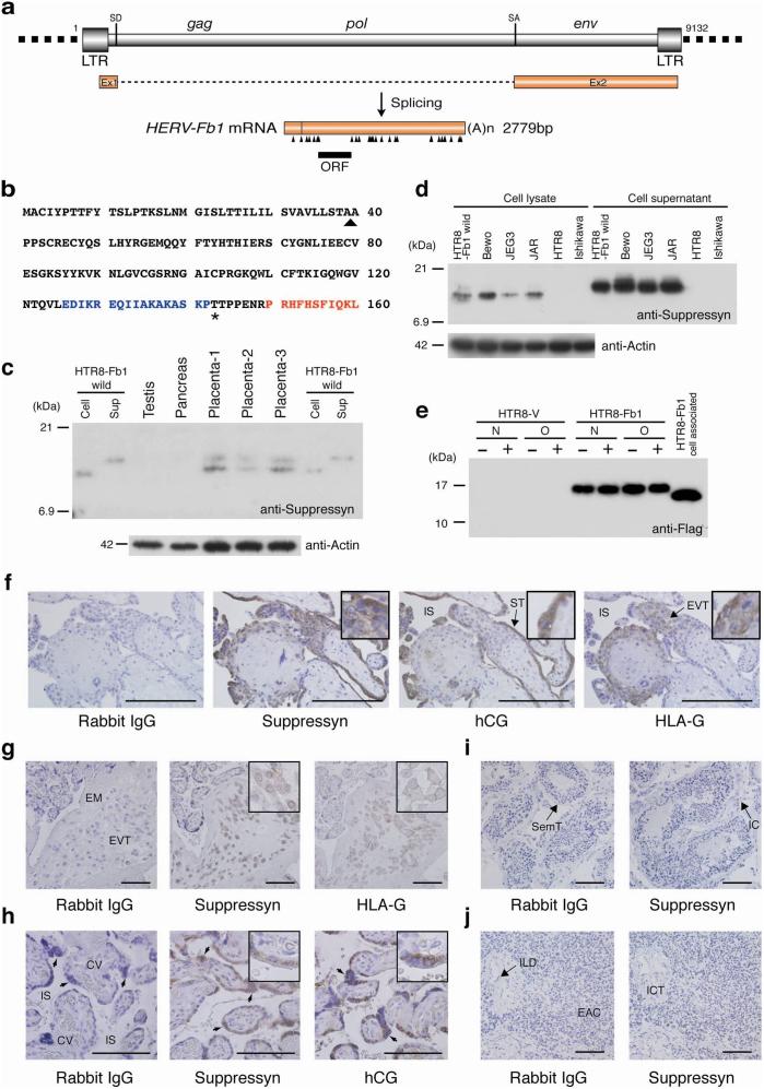
While common in viral infections and neoplasia, spontaneous cell-cell fusion, or syncytialization, is quite restricted in healthy tissues. Such fusion is essential to human placental development, where interactions between trophoblast-specific human endogenous retroviral (HERV) envelope proteins, called syncytins, and their widely-distributed cell surface receptors are centrally involved. We have identified the first host cell-encoded protein that inhibits cell fusion in mammals. Like the syncytins, this protein, called suppressyn, is HERV-derived, placenta-specific and well-conserved over simian evolution. In vitro, suppressyn binds to the syn1 receptor and inhibits syn1-, but not syn2-mediated trophoblast syncytialization. Suppressyn knock-down promotes cell-cell fusion in trophoblast cells and cell-associated and secreted suppressyn binds to the syn1 receptor, ASCT2. Identification of the first host cell-encoded inhibitor of mammalian cell fusion may encourage improved understanding of cell fusion mechanisms, of placental morphogenesis and of diseases resulting from abnormal cell fusion.
虽然在病毒感染和肿瘤中很常见,但自发的细胞-细胞融合或合胞作用在健康组织中受到相当限制。这种融合对于人类胎盘的发育至关重要,滋养层特异性人类内源性逆转录病毒(HERV)包膜蛋白(称为合胞素)与其广泛分布的细胞表面受体之间的相互作用是其核心。我们已经鉴定出第一种在哺乳动物中抑制细胞融合的宿主细胞编码蛋白。与合胞素一样,这种称为抑制素的蛋白质也是源自 HERV 的,胎盘特异性的,在灵长类动物进化中高度保守。在体外,抑制素与 syn1 受体结合,并抑制 syn1-,而不是 syn2-介导的滋养层合胞作用。抑制素敲低促进滋养层细胞中的细胞-细胞融合,并且细胞相关和分泌的抑制素与 syn1 受体 ASCT2 结合。鉴定出第一种宿主细胞编码的哺乳动物细胞融合抑制剂可能会促进对细胞融合机制、胎盘形态发生以及由于异常细胞融合导致的疾病的更好理解。