Suppr超能文献

表面活性蛋白 A 通过β-arrestin 2 调节脂多糖诱导的 TLR4 定位和信号转导。

Surfactant protein-A modulates LPS-induced TLR4 localization and signaling via β-arrestin 2.

机构信息

Division of Cellular Pneumology, Research Center Borstel, Leibniz-Center for Medicine and Biosciences, Borstel, Germany.

出版信息

PLoS One. 2013;8(3):e59896. doi: 10.1371/journal.pone.0059896. Epub 2013 Mar 25.

Abstract

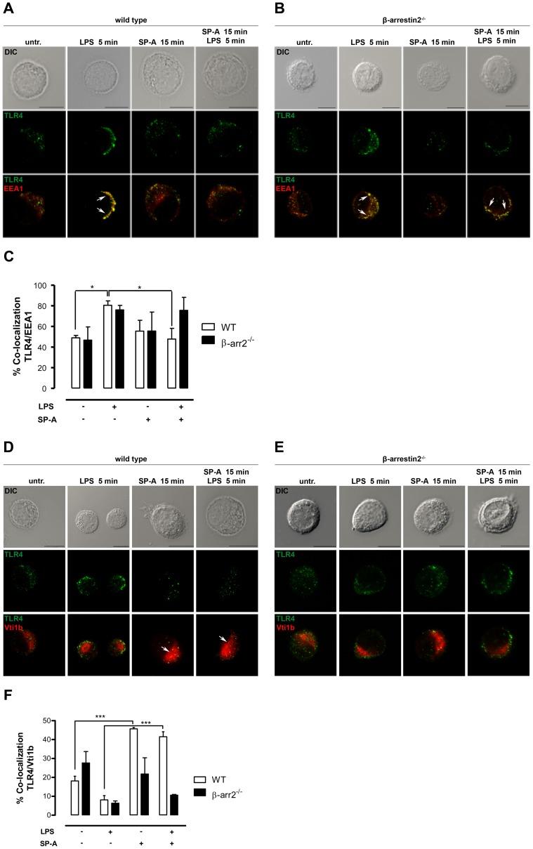
The soluble C-type lectin surfactant protein (SP)-A mediates lung immune responses partially via its direct effects on alveolar macrophages (AM), the main resident leukocytes exposed to antigens. SP-A modulates the AM threshold of lipopolysaccharide (LPS) activity towards an anti-inflammatory phenotype both in vitro and in vivo through various mechanisms. LPS responses are tightly regulated via distinct pathways including subcellular TLR4 localization and thus ligand sensing. The cytosolic scaffold and signaling protein β-arrestin 2 acts as negative regulator of LPS-induced TLR4 activation. Here we show that SP-A neither increases TLR4 abundancy nor co-localizes with TLR4 in primary AM. SP-A significantly reduces the LPS-induced co-localization of TLR4 with the early endosome antigen (EEA) 1 by promoting the co-localization of TLR4 with the post-Golgi compartment marker Vti1b in freshly isolated AM from rats and wild-type (WT) mice, but not in β-arrestin 2(-/-) AM. Compared to WT mice pulmonary LPS-induced TNF-α release in β-arrestin 2(-/-) mice is accelerated and enhanced and exogenous SP-A fails to inhibit both lung LPS-induced TNF-α release and TLR4/EEA1 positioning. SP-A, but not LPS, enhances β-arrestin 2 protein expression in a time-dependent manner in primary rat AM. The constitutive expression of β-arrestin 2 in AM from SP-A(-/-) mice is significantly reduced compared to SP-A(+/+) mice and is rescued by SP-A. Prolonged endosome retention of LPS-induced TLR4 in AM from SP-A(-/-) mice is restored by exogenous SP-A, and is antagonized by β-arrestin 2 blocking peptides. LPS induces β-arrestin 2/TLR4 association in primary AM which is further enhanced by SP-A. The data demonstrate that SP-A modulates LPS-induced TLR4 trafficking and signaling in vitro and in vivo engaging β-arrestin 2.

摘要

可溶性 C 型凝集素表面活性剂蛋白(SP)-A 通过其对肺泡巨噬细胞(AM)的直接作用部分介导肺免疫反应,肺泡巨噬细胞是暴露于抗原的主要常驻白细胞。SP-A 通过多种机制调节 AM 对脂多糖(LPS)活性的阈值,使其向抗炎表型转化。LPS 反应受到不同途径的严格调节,包括细胞内 TLR4 定位和配体感应。胞质支架和信号蛋白β-arrestin 2 作为 LPS 诱导的 TLR4 激活的负调节剂。我们在这里表明,SP-A 既不会增加 TLR4 的丰度,也不会与 TLR4 在原代 AM 中发生共定位。SP-A 通过促进 TLR4 与高尔基后区标记物 Vti1b 的共定位,显著减少 LPS 诱导的 TLR4 与早期内体抗原(EEA)1 的共定位,从而减少 LPS 诱导的 TLR4 与 EEAl 的共定位在从大鼠和野生型(WT)小鼠中分离的新鲜 AM 中,但在β-arrestin 2(-/-)AM 中则不然。与 WT 小鼠相比,β-arrestin 2(-/-)小鼠肺部 LPS 诱导的 TNF-α 释放加快且增强,外源性 SP-A 不能抑制肺 LPS 诱导的 TNF-α 释放和 TLR4/EEA1 定位。SP-A 而非 LPS 以时间依赖性方式增强原代大鼠 AM 中β-arrestin 2 蛋白的表达。与 SP-A(+/+)小鼠相比,SP-A(-/-)小鼠 AM 中β-arrestin 2 的组成型表达显著降低,并通过 SP-A 得到挽救。SP-A 可恢复 SP-A(-/-)小鼠 AM 中 LPS 诱导的 TLR4 在晚期内体中的延长保留,并且被β-arrestin 2 阻断肽拮抗。LPS 在原代 AM 中诱导β-arrestin 2/TLR4 结合,SP-A 进一步增强了这种结合。数据表明,SP-A 调节 LPS 诱导的 TLR4 体内外的转运和信号转导,涉及β-arrestin 2。

https://cdn.ncbi.nlm.nih.gov/pmc/blobs/4e37/3607558/96a42d1b5a74/pone.0059896.g001.jpg

文献检索

告别复杂PubMed语法,用中文像聊天一样搜索,搜遍4000万医学文献。AI智能推荐,让科研检索更轻松。

立即免费搜索

文件翻译

保留排版,准确专业,支持PDF/Word/PPT等文件格式,支持 12+语言互译。

免费翻译文档

深度研究

AI帮你快速写综述,25分钟生成高质量综述,智能提取关键信息,辅助科研写作。

立即免费体验