Suppr超能文献

极光 A 通过磷酸化 P150Glued 上的 Ser19 参与中心纺锤体组装。

Aurora A is involved in central spindle assembly through phosphorylation of Ser 19 in P150Glued.

机构信息

Unité Mixte de Recherche 6290, Centre National de la Recherche Scientifique, F-35043 Rennes, France.

出版信息

J Cell Biol. 2013 Apr 1;201(1):65-79. doi: 10.1083/jcb.201210060.

Abstract

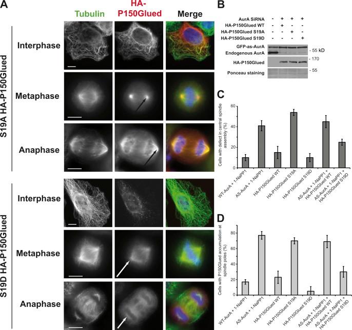
Knowledge of Aurora A kinase functions is limited to premetaphase events, particularly centrosome maturation, G2/M transition, and mitotic spindle assembly. The involvement of Aurora A in events after metaphase has only been suggested because appropriate experiments are technically difficult. We report here the design of the first human Aurora A kinase (as-AurA) engineered by chemical genetics techniques. This kinase is fully functional biochemically and in cells, and is rapidly and specifically inhibited by the ATP analogue 1-Naphthyl-PP1 (1-Na-PP1). By treating cells exclusively expressing the as-AurA with 1-Na-PP1, we discovered that Aurora A is required for central spindle assembly in anaphase through phosphorylation of Ser 19 of P150Glued. This paper thus describes a new Aurora A function that takes place after the metaphase-to-anaphase transition and a new powerful tool to search for and study new Aurora A functions.

摘要

极光激酶 A 的功能知识仅限于前期事件,特别是中心体成熟、G2/M 转换和有丝分裂纺锤体组装。极光激酶 A 参与后期事件仅仅是因为适当的实验在技术上具有难度而被推测出来的。我们在这里报告了首例通过化学遗传学技术设计的人源极光激酶 A(as-AurA)。该激酶在生化和细胞水平上具有完全的功能,并且可以被 ATP 类似物 1-萘基-PP1(1-Na-PP1)快速且特异性地抑制。通过用 1-Na-PP1 处理仅表达 as-AurA 的细胞,我们发现极光激酶 A 通过磷酸化 P150Glued 的 Ser19 而在后期参与中心纺锤体的组装。因此,本文描述了一个发生在中期到后期过渡之后的新的极光激酶 A 功能,以及一个用于寻找和研究新的极光激酶 A 功能的新的强大工具。

https://cdn.ncbi.nlm.nih.gov/pmc/blobs/b76e/3613693/81ee96ef6689/JCB_201210060_Fig1.jpg

文献AI研究员

20分钟写一篇综述,助力文献阅读效率提升50倍。

立即体验

用中文搜PubMed

大模型驱动的PubMed中文搜索引擎

马上搜索

文档翻译

学术文献翻译模型,支持多种主流文档格式。

立即体验