Laboratory of Biology, University of Athens School of Medicine, Athens, Greece.
Cell Death Dis. 2013 Apr 4;4(4):e571. doi: 10.1038/cddis.2013.93.
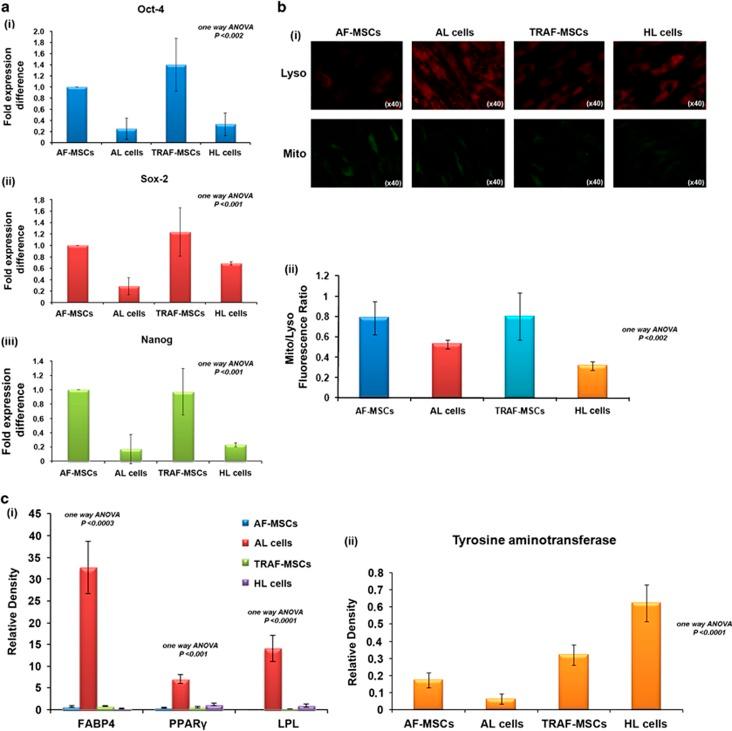
Human mesenchymal stem cells (hMSCs) represent a population of multipotent adherent cells able to differentiate into many lineages. In our previous studies, we isolated and expanded fetal MSCs from second-trimester amniotic fluid (AF) and characterized them based on their phenotype, pluripotency and proteomic profile. In the present study, we investigated the plasticity of these cells based on their differentiation, dedifferentiation and transdifferentiation potential in vitro. To this end, adipocyte-like cells (AL cells) derived from AF-MSCs can regain, under certain culture conditions, a more primitive phenotype through the process of dedifferentiation. Dedifferentiated AL cells derived from AF-MSCs (DAF-MSCs), gradually lost the expression of adipogenic markers and obtained similar morphology and differentiation potential to AF-MSCs, together with regaining the pluripotency marker expression. Moreover, a comparative proteomic analysis of AF-MSCs, AL cells and DAF-MSCs revealed 31 differentially expressed proteins among the three cell populations. Proteins, such as vimentin, galectin-1 and prohibitin that have a significant role in stem cell regulatory mechanisms, were expressed in higher levels in AF-MSCs and DAF-MSCs compared with AL cells. We next investigated whether AL cells could transdifferentiate into hepatocyte-like cells (HL cells) directly or through a dedifferentiation step. AL cells were cultured in hepatogenic medium and 4 days later they obtained a phenotype similar to AF-MSCs, and were termed as transdifferentiated AF-MSCs (TRAF-MSCs). This finding, together with the increase in pluripotency marker expression, indicated the adaption of a more primitive phenotype before transdifferentiation. Additionally, we observed that AF-, DAF- and TRAF-MSCs displayed similar clonogenic potential, secretome and proteome profile. Considering the easy access to this fetal cell source, the plasticity of AF-MSCs and their potential to dedifferentiate and transdifferentiate, AF may provide a valuable tool for cell therapy and tissue engineering applications.
人骨髓间充质干细胞(hMSCs)是一类多能贴壁细胞,能够向多种谱系分化。在我们之前的研究中,我们从妊娠中期羊水(AF)中分离和扩增了胎儿 MSCs,并根据其表型、多能性和蛋白质组学特征对其进行了表征。在本研究中,我们基于其体外分化、去分化和转分化潜能来研究这些细胞的可塑性。为此,源自 AF-MSCs 的脂肪细胞样细胞(AL 细胞)在某些培养条件下可以通过去分化过程重新获得更原始的表型。源自 AF-MSCs 的去分化的 AL 细胞(DAF-MSCs)逐渐失去脂肪生成标志物的表达,并获得与 AF-MSCs 相似的形态和分化潜能,同时重新获得多能性标志物的表达。此外,对 AF-MSCs、AL 细胞和 DAF-MSCs 的比较蛋白质组学分析显示,这三种细胞群中有 31 种差异表达蛋白。在 AF-MSCs 和 DAF-MSCs 中表达水平较高的蛋白质,如波形蛋白、半乳糖凝集素-1 和抑制素,在与 AL 细胞相比,在干细胞调控机制中具有重要作用。接下来,我们研究了 AL 细胞是否可以直接或通过去分化步骤转分化为肝细胞样细胞(HL 细胞)。将 AL 细胞在肝生成培养基中培养,4 天后它们获得与 AF-MSCs 相似的表型,并被称为转分化的 AF-MSCs(TRAF-MSCs)。这一发现,加上多能性标志物表达的增加,表明在转分化之前适应了更原始的表型。此外,我们观察到 AF、DAF 和 TRAF-MSCs 显示出相似的克隆形成能力、分泌组和蛋白质组学特征。考虑到这种胎儿细胞来源容易获得,AF-MSCs 的可塑性及其去分化和转分化的潜力,AF 可能为细胞治疗和组织工程应用提供有价值的工具。