Suppr超能文献

miRNA let-7e 调节 Wnt 通路和早期肾发生标志物在小鼠胚胎干细胞分化中的作用。

miRNA let-7e modulates the Wnt pathway and early nephrogenic markers in mouse embryonic stem cell differentiation.

机构信息

Departament of Experimental Pathology, Instituto de Investigaciones Biomédicas de Barcelona (IIBB-CSIC, IDIBAPS), Barcelona, Spain.

出版信息

PLoS One. 2013 Apr 10;8(4):e60937. doi: 10.1371/journal.pone.0060937. Print 2013.

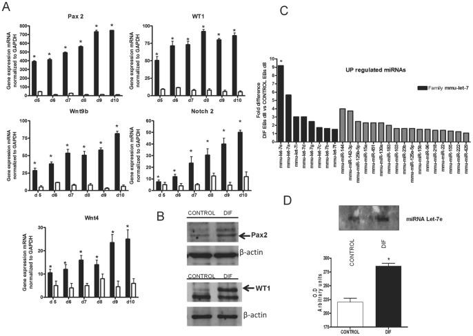
Abstract

This study indicates that embryonic stem cells [ESCs] cultured with retinoic acid and activin A significantly upregulate the miRNA let-7e. This specific miRNA modulates the Wnt pathway and the expression of early nephrogenic markers under these differentiation conditions. The differentiation markers WT1, Pax2 and Wnt4 were downregulated when miRNA let-7e was silenced, thus indicating the role of miRNA let-7e in the differentiation process. PKCβ, GSK3β phosphorylation (GSK3β(P)) and β-catenin expression was reduced in differentiated cells and reversed by miRNA let-7e silencing. Addition of a PKCβ inhibitor to the miRNA let-7e silenced cells abolished let-7e-derived effects in differentiation markers, and reversed the increase in GSK3β(P) and β-catenin, thus indicating that miRNA let-7e is involved in differentiation via the modulation of GSK3β phosphorylation and β-catenin production.

摘要

本研究表明,用维甲酸和激活素 A 培养的胚胎干细胞 [ESCs] 会显著上调 miRNA let-7e。在这些分化条件下,这种特定的 miRNA 调节 Wnt 通路和早期肾发生标记物的表达。当 miRNA let-7e 被沉默时,分化标记物 WT1、Pax2 和 Wnt4 下调,这表明 miRNA let-7e 在分化过程中的作用。PKCβ、GSK3β 磷酸化(GSK3β(P)) 和 β-连环蛋白表达在分化细胞中减少,并被 miRNA let-7e 沉默逆转。向 miRNA let-7e 沉默的细胞中添加 PKCβ 抑制剂可消除分化标记物中 let-7e 衍生的作用,并逆转 GSK3β(P) 和 β-连环蛋白的增加,这表明 miRNA let-7e 通过调节 GSK3β 磷酸化和 β-连环蛋白的产生来参与分化。

https://cdn.ncbi.nlm.nih.gov/pmc/blobs/1247/3622609/a5135c893c16/pone.0060937.g001.jpg

文献AI研究员

20分钟写一篇综述,助力文献阅读效率提升50倍。

立即体验

用中文搜PubMed

大模型驱动的PubMed中文搜索引擎

马上搜索

文档翻译

学术文献翻译模型,支持多种主流文档格式。

立即体验