Suppr超能文献

果蝇中 BMP 基因的进化和表达。

Evolution and expression of BMP genes in flies.

机构信息

EMBL/CRG Systems Biology Research Unit, Centre for Genomic Regulation, Dr. Aiguader 88, 08003, Barcelona, Spain.

出版信息

Dev Genes Evol. 2013 Sep;223(5):335-40. doi: 10.1007/s00427-013-0445-9. Epub 2013 Apr 18.

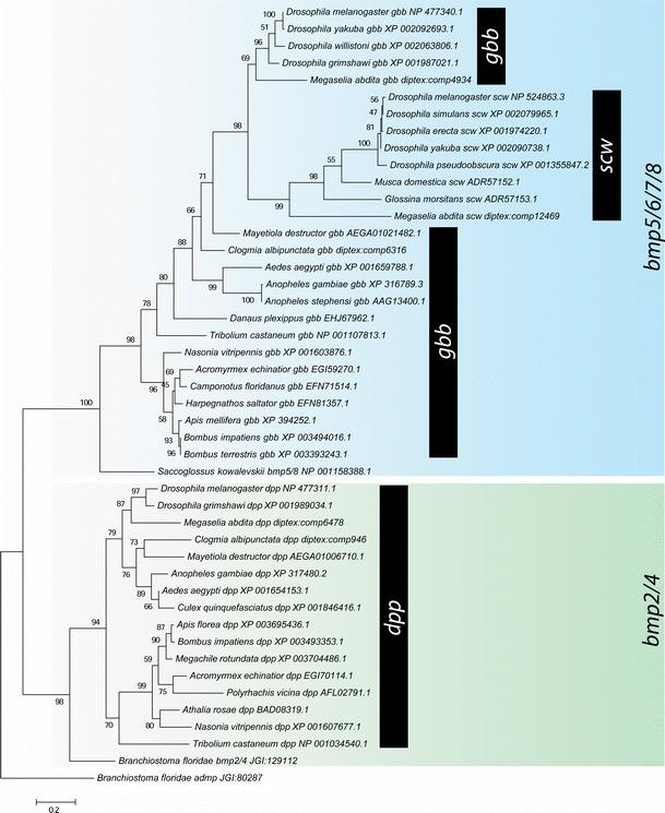
Abstract

Bone morphogenetic proteins (BMPs) play key roles in development. In Drosophila melanogaster, there are three BMP-encoding genes: decapentaplegic (dpp), glass bottom boat (gbb) and screw (scw). dpp and gbb are found in all groups of insects. In contrast, the origin of scw via duplication of an ancestral gbb homologue is more recent, with new evidence placing it within the Diptera. Recent studies show that scw appeared basal to the Schizophora, since scw orthologues exist in aschizan cyclorrhaphan flies. In order to further localise the origin of scw, we have utilised new genomic resources for the nematoceran moth midge Clogmia albipunctata (Psychodidae). We identified the BMP subclass members dpp and gbb from an early embryonic transcriptome and show that their expression patterns in the blastoderm differ considerably from those seen in cyclorrhaphan flies. Further searches of the genome of C. albipunctata were unable to identify a scw-like gbb duplicate, but confirm the presence of dpp and gbb. Our phylogenetic analysis shows these to be clear orthologues of dpp and gbb from other non-cyclorrhaphan insects, with C. albipunctata gbb branching ancestrally to the cyclorrhaphan gbb/scw split. Furthermore, our analysis suggests that scw is absent from all Nematocera, including the Bibionomorpha. We conclude that the gbb/scw duplication occurred between the separation of the lineage leading to Brachycera and the origin of cyclorrhaphan flies 200-150 Ma ago.

摘要

骨形态发生蛋白(BMPs)在发育中起着关键作用。在黑腹果蝇中,有三个 BMP 编码基因:decapentaplegic(dpp)、glass bottom boat(gbb)和 screw(scw)。dpp 和 gbb 存在于所有昆虫群中。相比之下,scw 通过对一个祖先 gbb 同源物的复制而起源较晚,新的证据表明它属于双翅目。最近的研究表明,scw 出现在 Schizophora 之前,因为在 aschizan 环裂蝇目中存在 scw 同源物。为了进一步定位 scw 的起源,我们利用了线虫目蛾蝇 Clogmia albipunctata(Psychodidae)的新基因组资源。我们从早期胚胎转录组中鉴定出 BMP 亚类成员 dpp 和 gbb,并表明它们在原肠胚中的表达模式与环裂蝇目中所见的有很大不同。进一步搜索 C. albipunctata 的基因组未能鉴定出类似 scw 的 gbb 重复序列,但确认存在 dpp 和 gbb。我们的系统发育分析表明,这些是其他非环裂蝇目昆虫的 dpp 和 gbb 的明确同源物,C. albipunctata 的 gbb 分支先于环裂蝇目 gbb/scw 分裂。此外,我们的分析表明,scw 不存在于所有的 Nematocera 中,包括双翅目。我们得出结论,gbb/scw 复制发生在导致 Brachycera 的谱系分离和环裂蝇目起源之间的 200-150 Ma 之前。

https://cdn.ncbi.nlm.nih.gov/pmc/blobs/cc7c/3744649/3acb1b24e717/427_2013_445_Fig1_HTML.jpg

文献AI研究员

20分钟写一篇综述,助力文献阅读效率提升50倍。

立即体验

用中文搜PubMed

大模型驱动的PubMed中文搜索引擎

马上搜索

文档翻译

学术文献翻译模型,支持多种主流文档格式。

立即体验