• 文献检索
  • 文档翻译
  • 深度研究
  • 学术资讯
  • Suppr Zotero 插件Zotero 插件
  • 邀请有礼
  • 套餐&价格
  • 历史记录
应用&插件
Suppr Zotero 插件Zotero 插件浏览器插件Mac 客户端Windows 客户端微信小程序
定价
高级版会员购买积分包购买API积分包
服务
文献检索文档翻译深度研究API 文档MCP 服务
关于我们
关于 Suppr公司介绍联系我们用户协议隐私条款
关注我们

Suppr 超能文献

核心技术专利:CN118964589B侵权必究
粤ICP备2023148730 号-1Suppr @ 2026

文献检索

告别复杂PubMed语法,用中文像聊天一样搜索,搜遍4000万医学文献。AI智能推荐,让科研检索更轻松。

立即免费搜索

文件翻译

保留排版,准确专业,支持PDF/Word/PPT等文件格式,支持 12+语言互译。

免费翻译文档

深度研究

AI帮你快速写综述,25分钟生成高质量综述,智能提取关键信息,辅助科研写作。

立即免费体验

一种新型基于锇的化合物靶向线粒体,并触发结肠癌中 ROS 依赖性细胞凋亡。

A novel Osmium-based compound targets the mitochondria and triggers ROS-dependent apoptosis in colon carcinoma.

机构信息

ROS, Apoptosis and Cancer Biology Laboratory, Department of Physiology, Yong Loo Lin School of Medicine, National University of Singapore, Singapore, Singapore.

出版信息

Cell Death Dis. 2013 Jun 6;4(6):e653. doi: 10.1038/cddis.2013.185.

DOI:10.1038/cddis.2013.185
PMID:23744353
原文链接:https://pmc.ncbi.nlm.nih.gov/articles/PMC3698552/
Abstract

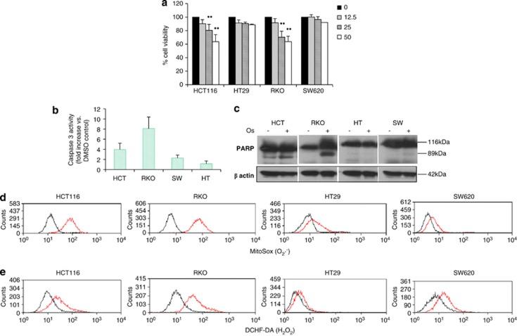
Engagement of the mitochondrial-death amplification pathway is an essential component in chemotherapeutic execution of cancer cells. Therefore, identification of mitochondria-targeting agents has become an attractive avenue for novel drug discovery. Here, we report the anticancer activity of a novel Osmium-based organometallic compound (hereafter named Os) on different colorectal carcinoma cell lines. HCT116 cell line was highly sensitive to Os and displayed characteristic features of autophagy and apoptosis; however, inhibition of autophagy did not rescue cell death unlike the pan-caspase inhibitor z-VAD-fmk. Furthermore, Os significantly altered mitochondrial morphology, disrupted electron transport flux, decreased mitochondrial transmembrane potential and ATP levels, and triggered a significant increase in reactive oxygen species (ROS) production. Interestingly, the sensitivity of cell lines to Os was linked to its ability to induce mitochondrial ROS production (HCT116 and RKO) as HT29 and SW620 cell lines that failed to show an increase in ROS were resistant to the death-inducing activity of Os. Finally, intra-peritoneal injections of Os significantly inhibited tumor formation in a murine model of HCT116 carcinogenesis, and pretreatment with Os significantly enhanced tumor cell sensitivity to cisplatin and doxorubicin. These data highlight the mitochondria-targeting activity of this novel compound with potent anticancer effect in vitro and in vivo, which could have potential implications for strategic therapeutic drug design.

摘要

线粒体死亡放大途径的参与是癌细胞化疗执行的一个重要组成部分。因此,鉴定线粒体靶向剂已成为新药物发现的一个有吸引力的途径。在这里,我们报告了一种新型基于锇的有机金属化合物(以下简称 Os)对不同结直肠癌细胞系的抗癌活性。HCT116 细胞系对 Os 高度敏感,并显示出自噬和细胞凋亡的特征;然而,与泛半胱天冬酶抑制剂 z-VAD-fmk 不同,自噬的抑制并没有挽救细胞死亡。此外,Os 显著改变线粒体形态,破坏电子传递通量,降低线粒体跨膜电位和 ATP 水平,并引发活性氧(ROS)产生的显著增加。有趣的是,细胞系对 Os 的敏感性与其诱导线粒体 ROS 产生的能力有关(HCT116 和 RKO),因为 HT29 和 SW620 细胞系未能显示 ROS 增加,对 Os 的诱导细胞死亡活性具有抗性。最后,腹腔内注射 Os 显著抑制了 HCT116 致癌小鼠模型中的肿瘤形成,而 Os 的预处理显著增强了肿瘤细胞对顺铂和阿霉素的敏感性。这些数据突出了这种新型化合物的线粒体靶向活性,具有体外和体内强大的抗癌作用,这可能对战略性治疗药物设计具有潜在意义。

https://cdn.ncbi.nlm.nih.gov/pmc/blobs/87c7/3698552/482b4b9cff4c/cddis2013185f6.jpg
https://cdn.ncbi.nlm.nih.gov/pmc/blobs/87c7/3698552/3dcdfb13b05d/cddis2013185f1.jpg
https://cdn.ncbi.nlm.nih.gov/pmc/blobs/87c7/3698552/ebdf97a7dcb4/cddis2013185f2.jpg
https://cdn.ncbi.nlm.nih.gov/pmc/blobs/87c7/3698552/7c8076d56772/cddis2013185f3.jpg
https://cdn.ncbi.nlm.nih.gov/pmc/blobs/87c7/3698552/db5d6cb07faa/cddis2013185f4.jpg
https://cdn.ncbi.nlm.nih.gov/pmc/blobs/87c7/3698552/c3f1734807c9/cddis2013185f5.jpg
https://cdn.ncbi.nlm.nih.gov/pmc/blobs/87c7/3698552/482b4b9cff4c/cddis2013185f6.jpg
https://cdn.ncbi.nlm.nih.gov/pmc/blobs/87c7/3698552/3dcdfb13b05d/cddis2013185f1.jpg
https://cdn.ncbi.nlm.nih.gov/pmc/blobs/87c7/3698552/ebdf97a7dcb4/cddis2013185f2.jpg
https://cdn.ncbi.nlm.nih.gov/pmc/blobs/87c7/3698552/7c8076d56772/cddis2013185f3.jpg
https://cdn.ncbi.nlm.nih.gov/pmc/blobs/87c7/3698552/db5d6cb07faa/cddis2013185f4.jpg
https://cdn.ncbi.nlm.nih.gov/pmc/blobs/87c7/3698552/c3f1734807c9/cddis2013185f5.jpg
https://cdn.ncbi.nlm.nih.gov/pmc/blobs/87c7/3698552/482b4b9cff4c/cddis2013185f6.jpg

相似文献

1
A novel Osmium-based compound targets the mitochondria and triggers ROS-dependent apoptosis in colon carcinoma.一种新型基于锇的化合物靶向线粒体,并触发结肠癌中 ROS 依赖性细胞凋亡。
Cell Death Dis. 2013 Jun 6;4(6):e653. doi: 10.1038/cddis.2013.185.
2
Phenolic extract from oleaster (Olea europaea var. Sylvestris) leaves reduces colon cancer growth and induces caspase-dependent apoptosis in colon cancer cells via the mitochondrial apoptotic pathway.油橄榄(油橄榄变种西尔维斯特里斯)叶中的酚类提取物可抑制结肠癌生长,并通过线粒体凋亡途径诱导结肠癌细胞发生半胱天冬酶依赖性凋亡。
PLoS One. 2017 Feb 17;12(2):e0170823. doi: 10.1371/journal.pone.0170823. eCollection 2017.
3
Reactive oxygen species regulate caspase activation in tumor necrosis factor-related apoptosis-inducing ligand-resistant human colon carcinoma cell lines.活性氧调节肿瘤坏死因子相关凋亡诱导配体耐药的人结肠癌细胞系中的半胱天冬酶激活。
Cancer Res. 2005 Aug 15;65(16):7436-45. doi: 10.1158/0008-5472.CAN-04-2628.
4
The induction of autophagy against mitochondria-mediated apoptosis in lung cancer cells by a ruthenium (II) imidazole complex.钌(II)咪唑配合物诱导肺癌细胞自噬以对抗线粒体介导的凋亡
Oncotarget. 2016 Dec 6;7(49):80716-80734. doi: 10.18632/oncotarget.13032.
5
Dihydrotanshinone I induced apoptosis and autophagy through caspase dependent pathway in colon cancer.二氢丹参酮 I 通过半胱氨酸天冬氨酸蛋白酶依赖性途径诱导结肠癌细胞凋亡和自噬。
Phytomedicine. 2015 Nov 15;22(12):1079-87. doi: 10.1016/j.phymed.2015.08.009. Epub 2015 Aug 31.
6
Furanodienone induces G0/G1 arrest and causes apoptosis via the ROS/MAPKs-mediated caspase-dependent pathway in human colorectal cancer cells: a study in vitro and in vivo.呋喃二烯酮通过ROS/MAPKs介导的半胱天冬酶依赖性途径诱导人结肠癌细胞G0/G1期阻滞并导致细胞凋亡:一项体内外研究
Cell Death Dis. 2017 May 25;8(5):e2815. doi: 10.1038/cddis.2017.220.
7
HUHS1015 Suppresses Colonic Cancer Growth by Inducing Necrosis and Apoptosis in Association with Mitochondrial Damage.HUHS1015通过诱导坏死和凋亡并伴有线粒体损伤来抑制结肠癌生长。
Anticancer Res. 2016 Jan;36(1):39-48.
8
A ruthenium-based 5-fluorouracil complex with enhanced cytotoxicity and apoptosis induction action in HCT116 cells.一种基于钌的 5-氟尿嘧啶配合物,在 HCT116 细胞中具有增强的细胞毒性和凋亡诱导作用。
Sci Rep. 2018 Jan 10;8(1):288. doi: 10.1038/s41598-017-18639-6.
9
Anticancer effect of a curcumin derivative B63: ROS production and mitochondrial dysfunction.姜黄素衍生物B63的抗癌作用:活性氧生成与线粒体功能障碍
Curr Cancer Drug Targets. 2014;14(2):156-66. doi: 10.2174/1568009613666131126115444.
10
Elephantopus scaber induces apoptosis through ROS-dependent mitochondrial signaling pathway in HCT116 human colorectal carcinoma cells.地胆草通过活性氧依赖的线粒体信号通路诱导HCT116人结肠癌细胞凋亡。
J Ethnopharmacol. 2015 Jun 20;168:291-304. doi: 10.1016/j.jep.2015.03.072. Epub 2015 Apr 8.

引用本文的文献

1
Up-regulated SLC25A39 promotes cell growth and metastasis via regulating ROS production in colorectal cancer.上调的SLC25A39通过调节结直肠癌中的ROS生成促进细胞生长和转移。
J Cancer. 2024 Sep 16;15(17):5841-5854. doi: 10.7150/jca.98844. eCollection 2024.
2
Cyclometalated Benzimidazole Osmium(II) Complexes with Antiproliferative Activity in Cancer Cells Disrupt Calcium Homeostasis.具有细胞增殖抑制活性的环金属化苯并咪唑钌(II)复合物会破坏癌细胞中的钙稳态。
Inorg Chem. 2023 Apr 24;62(16):6474-6487. doi: 10.1021/acs.inorgchem.3c00501. Epub 2023 Apr 11.
3
Synthetic Strategy Towards Heterodimetallic Half-Sandwich Complexes Based on a Symmetric Ditopic Ligand.

本文引用的文献

1
Combination therapy with gossypol reveals synergism against gemcitabine resistance in cancer cells with high BCL-2 expression.联合使用褐煤多酚可以协同增强高 BCL-2 表达的肿瘤细胞对吉西他滨的耐药性。
PLoS One. 2012;7(12):e50786. doi: 10.1371/journal.pone.0050786. Epub 2012 Dec 4.
2
3,4-Dimethoxystilbene, a resveratrol derivative with anti-angiogenic effect, induces both macroautophagy and apoptosis in endothelial cells.3,4-二甲氧基二苯乙烯是白藜芦醇的一种衍生物,具有抗血管生成作用,可诱导内皮细胞发生巨自噬和细胞凋亡。
J Cell Biochem. 2013 Mar;114(3):697-707. doi: 10.1002/jcb.24411.
3
Biological activity of ruthenium and osmium arene complexes with modified paullones in human cancer cells.
基于对称双齿配体的异双核半夹心配合物的合成策略。
Front Chem. 2021 Dec 3;9:786367. doi: 10.3389/fchem.2021.786367. eCollection 2021.
4
Furanodienone induces G0/G1 arrest and causes apoptosis via the ROS/MAPKs-mediated caspase-dependent pathway in human colorectal cancer cells: a study in vitro and in vivo.呋喃二烯酮通过ROS/MAPKs介导的半胱天冬酶依赖性途径诱导人结肠癌细胞G0/G1期阻滞并导致细胞凋亡:一项体内外研究
Cell Death Dis. 2017 May 25;8(5):e2815. doi: 10.1038/cddis.2017.220.
5
Mitochondrial DNA variants in colorectal carcinogenesis: Drivers or passengers?结直肠癌发生过程中的线粒体DNA变异:驱动因素还是过客?
J Cancer Res Clin Oncol. 2017 Oct;143(10):1905-1914. doi: 10.1007/s00432-017-2418-2. Epub 2017 Apr 9.
6
Curcumin derivative WZ35 efficiently suppresses colon cancer progression through inducing ROS production and ER stress-dependent apoptosis.姜黄素衍生物WZ35通过诱导活性氧生成和内质网应激依赖性凋亡有效抑制结肠癌进展。
Am J Cancer Res. 2017 Feb 1;7(2):275-288. eCollection 2017.
7
Anticancer osmium complex inhibitors of the HIF-1α and p300 protein-protein interaction.具有抗癌作用的锇配合物抑制剂,靶向 HIF-1α 和 p300 蛋白-蛋白相互作用。
Sci Rep. 2017 Feb 22;7:42860. doi: 10.1038/srep42860.
8
Novel derivative of aminobenzenesulfonamide (3c) induces apoptosis in colorectal cancer cells through ROS generation and inhibits cell migration.氨基苯磺酰胺的新型衍生物(3c)通过产生活性氧诱导结肠癌细胞凋亡并抑制细胞迁移。
BMC Cancer. 2017 Jan 3;17(1):4. doi: 10.1186/s12885-016-3005-7.
9
Antagonizing STAT5B dimerization with an osmium complex.用锇配合物拮抗信号转导和转录激活因子5B(STAT5B)二聚化。
Sci Rep. 2016 Nov 17;6:36044. doi: 10.1038/srep36044.
10
Apoptotic effect of the selective PPARβ/δ agonist GW501516 in invasive bladder cancer cells.选择性过氧化物酶体增殖物激活受体β/δ激动剂GW501516对浸润性膀胱癌细胞的凋亡作用。
Tumour Biol. 2016 Nov;37(11):14789-14802. doi: 10.1007/s13277-016-5305-6. Epub 2016 Sep 16.
钌和锇芳族配合物与修饰后的保罗内酯在人类癌细胞中的生物活性。
J Inorg Biochem. 2012 Nov;116(5):180-7. doi: 10.1016/j.jinorgbio.2012.06.003. Epub 2012 Jun 13.
4
Classification of mitocans, anti-cancer drugs acting on mitochondria.米托坎分类,作用于线粒体的抗癌药物。
Mitochondrion. 2013 May;13(3):199-208. doi: 10.1016/j.mito.2012.07.112. Epub 2012 Jul 28.
5
Copper compound induces autophagy and apoptosis of glioma cells by reactive oxygen species and JNK activation.铜化合物通过活性氧和 JNK 激活诱导神经胶质瘤细胞自噬和凋亡。
BMC Cancer. 2012 Apr 27;12:156. doi: 10.1186/1471-2407-12-156.
6
Mitochondria and cell signalling.线粒体与细胞信号转导。
J Cell Sci. 2012 Feb 15;125(Pt 4):807-15. doi: 10.1242/jcs.099234.
7
The mitochondrial pathways of apoptosis.细胞凋亡的线粒体途径。
Adv Exp Med Biol. 2012;942:157-83. doi: 10.1007/978-94-007-2869-1_7.
8
Platinum anticancer drugs. From serendipity to rational design.铂类抗癌药物。从偶然发现到理性设计。
Ann Pharm Fr. 2011 Nov;69(6):286-95. doi: 10.1016/j.pharma.2011.10.001. Epub 2011 Nov 8.
9
Dihydroptychantol A, a macrocyclic bisbibenzyl derivative, induces autophagy and following apoptosis associated with p53 pathway in human osteosarcoma U2OS cells.二氢双叶亭 A,一种环状双二苄基衍生物,可诱导人骨肉瘤 U2OS 细胞发生自噬,随后通过 p53 通路诱导细胞凋亡。
Toxicol Appl Pharmacol. 2011 Mar 1;251(2):146-54. doi: 10.1016/j.taap.2010.12.007. Epub 2010 Dec 24.
10
Organometallic osmium arene complexes with potent cancer cell cytotoxicity.具有强效癌细胞细胞毒性的有机金属钌芳配合物。
J Med Chem. 2010 Nov 25;53(22):8192-6. doi: 10.1021/jm100560f. Epub 2010 Oct 26.