Department of Integrative Biology, Center for Theoretical Evolutionary Genomics, University of California Berkeley, Berkeley, California 94720, USA.
Nature. 2013 Jul 18;499(7458):332-5. doi: 10.1038/nature12235. Epub 2013 Jun 23.
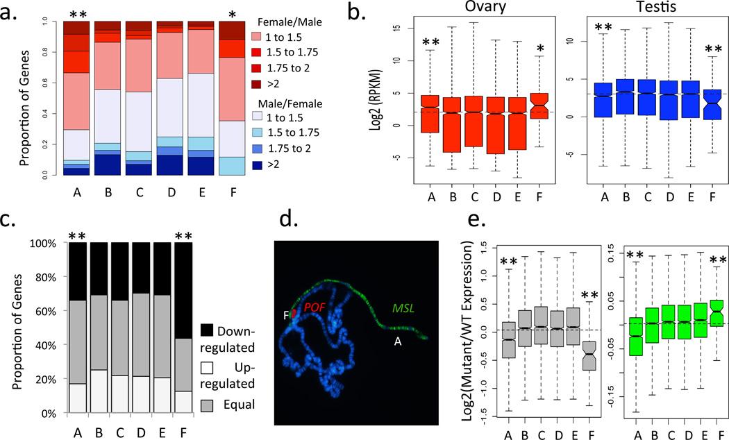
Although transitions of sex-determination mechanisms are frequent in species with homomorphic sex chromosomes, heteromorphic sex chromosomes are thought to represent a terminal evolutionary stage owing to chromosome-specific adaptations such as dosage compensation or an accumulation of sex-specific mutations. Here we show that an autosome of Drosophila, the dot chromosome, was ancestrally a differentiated X chromosome. We analyse the whole genome of true fruitflies (Tephritidae), flesh flies (Sarcophagidae) and soldier flies (Stratiomyidae) to show that genes located on the dot chromosome of Drosophila are X-linked in outgroup species, whereas Drosophila X-linked genes are autosomal. We date this chromosomal transition to early drosophilid evolution by sequencing the genome of other Drosophilidae. Our results reveal several puzzling aspects of Drosophila dot chromosome biology to be possible remnants of its former life as a sex chromosome, such as its minor feminizing role in sex determination or its targeting by a chromosome-specific regulatory mechanism. We also show that patterns of biased gene expression of the dot chromosome during early embryogenesis, oogenesis and spermatogenesis resemble that of the current X chromosome. Thus, although sex chromosomes are not necessarily evolutionary end points and can revert back to an autosomal inheritance, the highly specialized genome architecture of this former X chromosome suggests that severe fitness costs must be overcome for such a turnover to occur.
尽管性决定机制的转变在具有同形性染色体的物种中很常见,但由于染色体特异性适应,如剂量补偿或性特异性突变的积累,异型性染色体被认为代表了进化的最终阶段。在这里,我们表明果蝇的一条常染色体,即点状染色体,在进化上是一个分化的 X 染色体。我们分析了真正的果蝇(实蝇科)、肉蝇(麻蝇科)和兵蝇(蜉蝣科)的整个基因组,结果表明位于果蝇点状染色体上的基因在外群物种中是 X 连锁的,而果蝇的 X 连锁基因是常染色体。通过对其他果蝇科的基因组进行测序,我们将这种染色体的转变追溯到早期果蝇的进化。我们的结果揭示了果蝇点状染色体生物学的几个令人费解的方面,这些方面可能是其作为性染色体的前身的遗留物,例如它在性别决定中的次要女性化作用,或其被染色体特异性调节机制靶向。我们还表明,点状染色体在早期胚胎发生、卵子发生和精子发生过程中的偏基因表达模式与当前 X 染色体相似。因此,尽管性染色体不一定是进化的终点,并且可以恢复为常染色体遗传,但这个曾经的 X 染色体高度特化的基因组结构表明,必须克服严重的适应性成本才能发生这种转变。