Suppr超能文献

c-IAP1 和 c-IAP2 在 T 细胞和 B 细胞中的冗余度不同。

c-IAP1 and c-IAP2 redundancy differs between T and B cells.

机构信息

Laboratory of Immune Cell Biology, National Cancer Institute, National Institutes of Health, Bethesda, Maryland, USA.

出版信息

PLoS One. 2013 Jun 17;8(6):e66161. doi: 10.1371/journal.pone.0066161. Print 2013.

Abstract

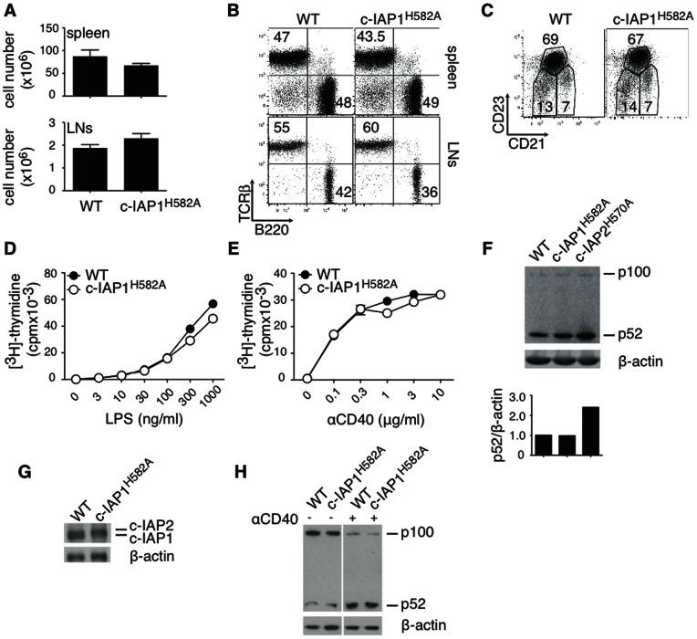
Cellular Inhibitors of Apoptosis 1 and 2 (c-IAP1 and c-IAP2) are ubiquitin protein ligases (E3s) that constitutively ubiquitinate and induce proteasomal-mediated degradation of NF-κB Inducing Kinase (NIK) and repress non-canonical NF-κB activation. Mice expressing an E3-inactive c-IAP2 mutant (c-IAP2(H570A)) have constitutive activation of non-canonical NF-κB, resulting in B cell hyperplasia and T cell costimulation-independence. If, and if so to what extent, c-IAP1 and c-IAP2 are redundant in NF-κB regulation in these mice is not known. Here we have generated mice expressing a mutant c-IAP1 that lacks E3 activity (c-IAP1(H582A)). These mice were phenotypically normal and did not have constitutive NF-κB activation in B cells or MEFs. siRNA-mediated knockdown of c-IAP2 showed that accumulated c-IAP2, resulting from lack of c-IAP1-dependent degradation, compensated for absent c-IAP1 E3 activity. Surprisingly, c-IAP1(H582A) T cells had a lower p100/p52 ratio than wild type T cells, and in the absence of costimulation proliferated to a degree intermediate between wild type and c-IAP2(H570A) T cells. Therefore, although c-IAP1 and c-IAP2 both can repress constitutive NF-κB activation, the relative importance of each varies according to cell type.

摘要

细胞凋亡抑制因子 1 和 2(c-IAP1 和 c-IAP2)是泛素蛋白连接酶(E3),可使 NF-κB 诱导激酶(NIK)持续泛素化,并诱导蛋白酶体介导的降解,从而抑制非经典 NF-κB 激活。表达 E3 无活性 c-IAP2 突变体(c-IAP2(H570A))的小鼠持续激活非经典 NF-κB,导致 B 细胞增生和 T 细胞共刺激独立性。如果 c-IAP1 和 c-IAP2 在这些小鼠的 NF-κB 调节中存在冗余性,以及冗余的程度如何,目前尚不清楚。在这里,我们生成了表达缺乏 E3 活性的 c-IAP1 突变体(c-IAP1(H582A))的小鼠。这些小鼠表型正常,B 细胞或 MEFs 中没有持续的 NF-κB 激活。siRNA 介导的 c-IAP2 敲低表明,由于缺乏 c-IAP1 依赖性降解而积累的 c-IAP2 补偿了缺少的 c-IAP1 E3 活性。令人惊讶的是,与野生型 T 细胞相比,c-IAP1(H582A)T 细胞的 p100/p52 比值较低,并且在没有共刺激的情况下增殖程度介于野生型和 c-IAP2(H570A)T 细胞之间。因此,尽管 c-IAP1 和 c-IAP2 都可以抑制持续的 NF-κB 激活,但每种蛋白的相对重要性因细胞类型而异。

https://cdn.ncbi.nlm.nih.gov/pmc/blobs/a609/3684576/a608c50facba/pone.0066161.g001.jpg

文献检索

告别复杂PubMed语法,用中文像聊天一样搜索,搜遍4000万医学文献。AI智能推荐,让科研检索更轻松。

立即免费搜索

文件翻译

保留排版,准确专业,支持PDF/Word/PPT等文件格式,支持 12+语言互译。

免费翻译文档

深度研究

AI帮你快速写综述,25分钟生成高质量综述,智能提取关键信息,辅助科研写作。

立即免费体验