Suppr超能文献

人子宫内膜干细胞通过旁分泌机制赋予增强的心肌 salvage 和再生。

Human endometrial stem cells confer enhanced myocardial salvage and regeneration by paracrine mechanisms.

机构信息

Department of Cardiology, Second Affiliated Hospital, Zhejiang University School of Medicine, Hangzhou, China.

出版信息

J Cell Mol Med. 2013 Oct;17(10):1247-60. doi: 10.1111/jcmm.12100. Epub 2013 Jul 9.

Abstract

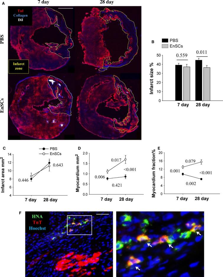
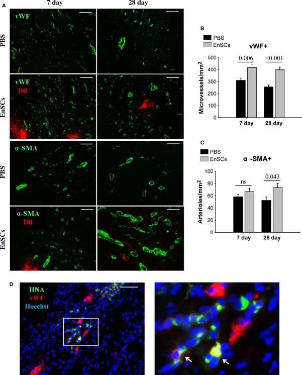
Human endometrial stem cells (EnSCs) have the potential to be 'off the shelf' clinical reagents for the treatment of heart failure. Here, using an immunocompetent rat model of myocardial infarction (MI), we provide evidence that the functional benefits of EnSC transplantation are principally and possibly exclusively through a paracrine effect. Human EnSCs were delivered by intramyocardial injection into rats 30 min. after coronary ligation. EnSC therapy significantly preserved viable myocardium in the infarct zone and improved cardiac function at 28 days. Despite increased viable myocardium and vascular density, there was scant evidence of differentiation of EnSCs into any cardiovascular cell type. Cultured human EnSCs expressed a distinctive profile of cytokines that enhanced the survival, proliferation and function of endothelial cells in vitro. When injected into the peri-infarct zone, human EnSCs activated AKT, ERK1/2 and STAT3 and inhibited the p38 signalling pathway. EnSC therapy decreased apoptosis and promoted cell proliferation and c-kit+ cell recruitment in vivo. Myocardial protection and enhanced post-infarction regeneration by EnSCs is mediated primarily by paracrine effects conferred by secreted cytokines that activate survival pathways and recruit endogenous progenitor stem cells. Menstrual blood provides a potentially limitless source of biologically competent 'off the shelf' EnSCs for allogeneic myocardial regenerative medicine.

摘要

人类子宫内膜干细胞(EnSCs)有可能成为治疗心力衰竭的“即用型”临床试剂。在这里,我们使用免疫功能正常的大鼠心肌梗死(MI)模型,提供了证据表明,EnSC 移植的功能益处主要且可能完全是通过旁分泌作用。在冠状动脉结扎后 30 分钟,通过心肌内注射将人 EnSCs 递送至大鼠体内。EnSC 治疗显著保存了梗死区的存活心肌,并在 28 天时改善了心脏功能。尽管存活心肌和血管密度增加,但 EnSCs 分化为任何心血管细胞类型的证据很少。培养的人 EnSCs 表达了独特的细胞因子谱,这些细胞因子增强了体外内皮细胞的存活、增殖和功能。当注射到梗死周围区时,人 EnSCs 激活了 AKT、ERK1/2 和 STAT3 并抑制了 p38 信号通路。EnSC 治疗减少了细胞凋亡,并促进了体内细胞增殖和 c-kit+细胞募集。EnSCs 通过旁分泌作用介导的心肌保护和增强梗死后再生,这些旁分泌作用由激活生存途径和募集内源性祖细胞的分泌细胞因子赋予。月经血为同种异体心肌再生医学提供了一种潜在的、无限量的、具有生物功能的“即用型”EnSCs 来源。

https://cdn.ncbi.nlm.nih.gov/pmc/blobs/32c9/4159016/5800fc946582/jcmm0017-1247-f1.jpg

文献AI研究员

20分钟写一篇综述,助力文献阅读效率提升50倍。

立即体验

用中文搜PubMed

大模型驱动的PubMed中文搜索引擎

马上搜索

文档翻译

学术文献翻译模型,支持多种主流文档格式。

立即体验