• 文献检索
  • 文档翻译
  • 深度研究
  • 学术资讯
  • Suppr Zotero 插件Zotero 插件
  • 邀请有礼
  • 套餐&价格
  • 历史记录
应用&插件
Suppr Zotero 插件Zotero 插件浏览器插件Mac 客户端Windows 客户端微信小程序
定价
高级版会员购买积分包购买API积分包
服务
文献检索文档翻译深度研究API 文档MCP 服务
关于我们
关于 Suppr公司介绍联系我们用户协议隐私条款
关注我们

Suppr 超能文献

核心技术专利:CN118964589B侵权必究
粤ICP备2023148730 号-1Suppr @ 2026

文献检索

告别复杂PubMed语法,用中文像聊天一样搜索,搜遍4000万医学文献。AI智能推荐,让科研检索更轻松。

立即免费搜索

文件翻译

保留排版,准确专业,支持PDF/Word/PPT等文件格式,支持 12+语言互译。

免费翻译文档

深度研究

AI帮你快速写综述,25分钟生成高质量综述,智能提取关键信息,辅助科研写作。

立即免费体验

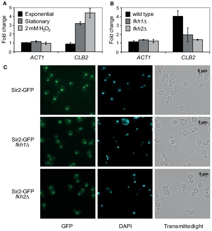
Fkh1 和 Fkh2 与 Sir2 结合,在正常和氧化应激条件下控制 CLB2 转录。

Fkh1 and Fkh2 associate with Sir2 to control CLB2 transcription under normal and oxidative stress conditions.

机构信息

Otto Warburg Laboratory, Department of Vertebrate Genomics, Max Planck Institute for Molecular Genetics Berlin, Germany ; Department of Biology, Chemistry and Pharmacy, Free University Berlin Berlin, Germany.

出版信息

Front Physiol. 2013 Jul 12;4:173. doi: 10.3389/fphys.2013.00173. eCollection 2013.

DOI:10.3389/fphys.2013.00173
PMID:23874301
原文链接:https://pmc.ncbi.nlm.nih.gov/articles/PMC3709100/
Abstract

The Forkhead (Fkh) box family of transcription factors is evolutionary conserved from yeast to higher eukaryotes and its members are involved in many physiological processes including metabolism, DNA repair, cell cycle, stress resistance, apoptosis, and aging. In budding yeast, four Fkh transcription factors were identified, namely Fkh1, Fkh2, Fhl1, and Hcm1, which are implicated in chromatin silencing, cell cycle regulation, and stress response. These factors impinge transcriptional regulation during cell cycle progression, and histone deacetylases (HDACs) play an essential role in this process, e.g., the nuclear localization of Hcm1 depends on Sir2 activity, whereas Sin3/Rpd3 silence cell cycle specific gene transcription in G2/M phase. However, a direct involvement of Sir2 in Fkh1/Fkh2-dependent regulation of target genes is at present unknown. Here, we show that Fkh1 and Fkh2 associate with Sir2 in G1 and M phase, and that Fkh1/Fkh2-mediated activation of reporter genes is antagonized by Sir2. We further report that Sir2 overexpression strongly affects cell growth in an Fkh1/Fkh2-dependent manner. In addition, Sir2 regulates the expression of the mitotic cyclin Clb2 through Fkh1/Fkh2-mediated binding to the CLB2 promoter in G1 and M phase. We finally demonstrate that Sir2 is also enriched at the CLB2 promoter under stress conditions, and that the nuclear localization of Sir2 is dependent on Fkh1 and Fkh2. Taken together, our results show a functional interplay between Fkh1/Fkh2 and Sir2 suggesting a novel mechanism of cell cycle repression. Thus, in budding yeast, not only the regulation of G2/M gene expression but also the protective response against stress could be directly coordinated by Fkh1 and Fkh2.

摘要

叉头(Fkh)框转录因子家族从酵母到高等真核生物都是进化保守的,其成员参与许多生理过程,包括代谢、DNA 修复、细胞周期、应激反应、细胞凋亡和衰老。在芽殖酵母中,鉴定出四个 Fkh 转录因子,即 Fkh1、Fkh2、Fhl1 和 Hcm1,它们参与染色质沉默、细胞周期调控和应激反应。这些因子在细胞周期进程中影响转录调控,组蛋白去乙酰化酶(HDACs)在这个过程中起着至关重要的作用,例如,Hcm1 的核定位依赖于 Sir2 活性,而 Sin3/Rpd3 在 G2/M 期沉默细胞周期特异性基因转录。然而,目前尚不清楚 Sir2 是否直接参与 Fkh1/Fkh2 依赖性靶基因的调控。在这里,我们表明 Fkh1 和 Fkh2 在 G1 和 M 期与 Sir2 相关,并且 Fkh1/Fkh2 介导的报告基因激活被 Sir2 拮抗。我们进一步报道 Sir2 的过表达强烈影响细胞生长,这种影响依赖于 Fkh1/Fkh2。此外,Sir2 通过在 G1 和 M 期与 Fkh1/Fkh2 结合到 CLB2 启动子来调节有丝分裂周期蛋白 Clb2 的表达。我们最后证明 Sir2 在应激条件下也富集在 CLB2 启动子上,并且 Sir2 的核定位依赖于 Fkh1 和 Fkh2。总之,我们的结果表明 Fkh1/Fkh2 和 Sir2 之间存在功能相互作用,这表明了一种新的细胞周期抑制机制。因此,在芽殖酵母中,不仅 G2/M 基因表达的调控,而且对胁迫的保护反应都可以直接由 Fkh1 和 Fkh2 协调。

https://cdn.ncbi.nlm.nih.gov/pmc/blobs/6269/3709100/3da95bab8eac/fphys-04-00173-g0008.jpg
https://cdn.ncbi.nlm.nih.gov/pmc/blobs/6269/3709100/12d2f65f298f/fphys-04-00173-g0001.jpg
https://cdn.ncbi.nlm.nih.gov/pmc/blobs/6269/3709100/109896223cb5/fphys-04-00173-g0002.jpg
https://cdn.ncbi.nlm.nih.gov/pmc/blobs/6269/3709100/3079e90a5743/fphys-04-00173-g0003.jpg
https://cdn.ncbi.nlm.nih.gov/pmc/blobs/6269/3709100/17e3f24e8004/fphys-04-00173-g0004.jpg
https://cdn.ncbi.nlm.nih.gov/pmc/blobs/6269/3709100/eb22567c014a/fphys-04-00173-g0005.jpg
https://cdn.ncbi.nlm.nih.gov/pmc/blobs/6269/3709100/44c4678dc7c0/fphys-04-00173-g0006.jpg
https://cdn.ncbi.nlm.nih.gov/pmc/blobs/6269/3709100/46eaebb95520/fphys-04-00173-g0007.jpg
https://cdn.ncbi.nlm.nih.gov/pmc/blobs/6269/3709100/3da95bab8eac/fphys-04-00173-g0008.jpg
https://cdn.ncbi.nlm.nih.gov/pmc/blobs/6269/3709100/12d2f65f298f/fphys-04-00173-g0001.jpg
https://cdn.ncbi.nlm.nih.gov/pmc/blobs/6269/3709100/109896223cb5/fphys-04-00173-g0002.jpg
https://cdn.ncbi.nlm.nih.gov/pmc/blobs/6269/3709100/3079e90a5743/fphys-04-00173-g0003.jpg
https://cdn.ncbi.nlm.nih.gov/pmc/blobs/6269/3709100/17e3f24e8004/fphys-04-00173-g0004.jpg
https://cdn.ncbi.nlm.nih.gov/pmc/blobs/6269/3709100/eb22567c014a/fphys-04-00173-g0005.jpg
https://cdn.ncbi.nlm.nih.gov/pmc/blobs/6269/3709100/44c4678dc7c0/fphys-04-00173-g0006.jpg
https://cdn.ncbi.nlm.nih.gov/pmc/blobs/6269/3709100/46eaebb95520/fphys-04-00173-g0007.jpg
https://cdn.ncbi.nlm.nih.gov/pmc/blobs/6269/3709100/3da95bab8eac/fphys-04-00173-g0008.jpg

相似文献

1
Fkh1 and Fkh2 associate with Sir2 to control CLB2 transcription under normal and oxidative stress conditions.Fkh1 和 Fkh2 与 Sir2 结合,在正常和氧化应激条件下控制 CLB2 转录。
Front Physiol. 2013 Jul 12;4:173. doi: 10.3389/fphys.2013.00173. eCollection 2013.
2
New roles of DNA-binding and forkhead-associated domains of Fkh1 and Fkh2 in cellular functions.Fkh1 和 Fkh2 的 DNA 结合和叉头相关结构域在细胞功能中的新作用。
Cell Biochem Funct. 2022 Dec;40(8):888-902. doi: 10.1002/cbf.3750. Epub 2022 Sep 19.
3
Forkhead genes in transcriptional silencing, cell morphology and the cell cycle. Overlapping and distinct functions for FKH1 and FKH2 in Saccharomyces cerevisiae.转录沉默、细胞形态和细胞周期中的叉头基因。酿酒酵母中FKH1和FKH2的重叠及不同功能。
Genetics. 2000 Apr;154(4):1533-48. doi: 10.1093/genetics/154.4.1533.
4
The Isw2 chromatin-remodeling ATPase cooperates with the Fkh2 transcription factor to repress transcription of the B-type cyclin gene CLB2.Isw2染色质重塑ATP酶与Fkh2转录因子协同作用,以抑制B型细胞周期蛋白基因CLB2的转录。
Mol Cell Biol. 2007 Apr;27(8):2848-60. doi: 10.1128/MCB.01798-06. Epub 2007 Feb 5.
5
Decoding common and divergent cellular functions of the domains of forkhead transcription factors Fkh1 and Fkh2.解码叉头转录因子Fkh1和Fkh2结构域的常见和不同细胞功能。
Biochem J. 2016 Nov 1;473(21):3855-3869. doi: 10.1042/BCJ20160609. Epub 2016 Aug 23.
6
Two yeast forkhead genes regulate the cell cycle and pseudohyphal growth.两个酵母叉头基因调控细胞周期和假菌丝生长。
Nature. 2000 Jul 6;406(6791):90-4. doi: 10.1038/35017581.
7
Forkhead transcription factor Fkh1: insights into functional regulatory domains crucial for recruitment of Sin3 histone deacetylase complex.叉头转录因子 Fkh1:深入了解功能调节域对于 Sin3 组蛋白去乙酰化酶复合物招募的关键作用。
Curr Genet. 2021 Jun;67(3):487-499. doi: 10.1007/s00294-021-01158-3. Epub 2021 Feb 26.
8
Fkh1 and Fkh2 bind multiple chromosomal elements in the S. cerevisiae genome with distinct specificities and cell cycle dynamics.Fkh1和Fkh2以不同的特异性和细胞周期动态结合酿酒酵母基因组中的多个染色体元件。
PLoS One. 2014 Feb 4;9(2):e87647. doi: 10.1371/journal.pone.0087647. eCollection 2014.
9
ChIP-exo analysis highlights Fkh1 and Fkh2 transcription factors as hubs that integrate multi-scale networks in budding yeast.ChIP-exo 分析突出了 Fkh1 和 Fkh2 转录因子作为枢纽,整合了酿酒酵母多尺度网络。
Nucleic Acids Res. 2019 Sep 5;47(15):7825-7841. doi: 10.1093/nar/gkz603.
10
Conversion of a replication origin to a silencer through a pathway shared by a Forkhead transcription factor and an S phase cyclin.通过叉头转录因子和S期细胞周期蛋白共享的途径将复制起点转化为沉默子。
Mol Biol Cell. 2008 Feb;19(2):608-22. doi: 10.1091/mbc.e07-04-0323. Epub 2007 Nov 28.

引用本文的文献

1
Two-way communication between cell cycle and metabolism in budding yeast: what do we know?芽殖酵母中细胞周期与代谢之间的双向通讯:我们了解什么?
Front Microbiol. 2023 Jun 15;14:1187304. doi: 10.3389/fmicb.2023.1187304. eCollection 2023.
2
A yeast cell cycle model integrating stress, signaling, and physiology.一个整合应激、信号传导和生理学的酵母细胞周期模型。
FEMS Yeast Res. 2022 Jun 30;22(1). doi: 10.1093/femsyr/foac026.
3
Quantitative model of eukaryotic Cdk control through the Forkhead CONTROLLER.通过 Forkhead CONTROLLER 对真核细胞周期蛋白激酶进行定量模型控制。

本文引用的文献

1
C. elegans SIRT6/7 homolog SIR-2.4 promotes DAF-16 relocalization and function during stress.秀丽隐杆线虫 SIRT6/7 同源物 SIR-2.4 在应激过程中促进 DAF-16 的重定位和功能。
PLoS Genet. 2012 Sep;8(9):e1002948. doi: 10.1371/journal.pgen.1002948. Epub 2012 Sep 13.
2
FOXOphagy path to inducing stress resistance and cell survival.诱导应激抵抗和细胞存活的 FOXOphagy 途径。
Nat Cell Biol. 2012 Aug;14(8):786-8. doi: 10.1038/ncb2550.
3
Modulation of glutamine metabolism by the PI(3)K-PKB-FOXO network regulates autophagy.PI(3)K-PKB-FOXO 网络对谷氨酰胺代谢的调节控制自噬。
NPJ Syst Biol Appl. 2021 Jun 11;7(1):28. doi: 10.1038/s41540-021-00187-5.
4
Sirtuins-Mediated System-Level Regulation of Mammalian Tissues at the Interface between Metabolism and Cell Cycle: A Systematic Review.沉默调节蛋白介导的代谢与细胞周期界面处哺乳动物组织的系统水平调控:一项系统综述
Biology (Basel). 2021 Mar 4;10(3):194. doi: 10.3390/biology10030194.
5
Forkhead transcription factor Fkh1: insights into functional regulatory domains crucial for recruitment of Sin3 histone deacetylase complex.叉头转录因子 Fkh1:深入了解功能调节域对于 Sin3 组蛋白去乙酰化酶复合物招募的关键作用。
Curr Genet. 2021 Jun;67(3):487-499. doi: 10.1007/s00294-021-01158-3. Epub 2021 Feb 26.
6
Mitochondrial Localization of the Yeast Forkhead Factor Hcm1.酵母叉头因子 Hcm1 的线粒体定位。
Int J Mol Sci. 2020 Dec 16;21(24):9574. doi: 10.3390/ijms21249574.
7
Protein Homeostasis Networks and the Use of Yeast to Guide Interventions in Alzheimer's Disease.蛋白质动态平衡网络和利用酵母指导阿尔茨海默病干预措施。
Int J Mol Sci. 2020 Oct 28;21(21):8014. doi: 10.3390/ijms21218014.
8
The role of Anaphase Promoting Complex activation, inhibition and substrates in cancer development and progression.有丝分裂后期促进复合物的激活、抑制及其在癌症发生和发展中的底物作用。
Aging (Albany NY). 2020 Aug 15;12(15):15818-15855. doi: 10.18632/aging.103792.
9
A Sir2-regulated locus control region in the recombination enhancer of Saccharomyces cerevisiae specifies chromosome III structure.酵母重组增强子中一个受 Sir2 调控的位点控制区决定了染色体 III 的结构。
PLoS Genet. 2019 Aug 28;15(8):e1008339. doi: 10.1371/journal.pgen.1008339. eCollection 2019 Aug.
10
ChIP-exo analysis highlights Fkh1 and Fkh2 transcription factors as hubs that integrate multi-scale networks in budding yeast.ChIP-exo 分析突出了 Fkh1 和 Fkh2 转录因子作为枢纽,整合了酿酒酵母多尺度网络。
Nucleic Acids Res. 2019 Sep 5;47(15):7825-7841. doi: 10.1093/nar/gkz603.
Nat Cell Biol. 2012 Aug;14(8):829-37. doi: 10.1038/ncb2536. Epub 2012 Jul 22.
4
The yeast forkhead transcription factors fkh1 and fkh2 regulate lifespan and stress response together with the anaphase-promoting complex.酵母叉头转录因子 fkh1 和 fkh2 与后期促进复合物一起调节寿命和应激反应。
PLoS Genet. 2012;8(3):e1002583. doi: 10.1371/journal.pgen.1002583. Epub 2012 Mar 15.
5
Sic1 plays a role in timing and oscillatory behaviour of B-type cyclins.Sic1 在 B 类细胞周期蛋白的时间和振荡行为中发挥作用。
Biotechnol Adv. 2012 Jan-Feb;30(1):108-30. doi: 10.1016/j.biotechadv.2011.09.004. Epub 2011 Sep 18.
6
The PKB/FOXO switch in aging and cancer.衰老与癌症中的蛋白激酶B/叉头框蛋白O开关
Biochim Biophys Acta. 2011 Nov;1813(11):1926-37. doi: 10.1016/j.bbamcr.2011.04.003. Epub 2011 Apr 27.
7
Sir2 is induced by oxidative stress in a yeast model of Huntington disease and its activation reduces protein aggregation.Sir2 可被氧化应激诱导,在亨廷顿病的酵母模型中,其激活可减少蛋白质聚集。
Arch Biochem Biophys. 2011 Jun 1;510(1):27-34. doi: 10.1016/j.abb.2011.04.002. Epub 2011 Apr 13.
8
Akt, FoxO and regulation of apoptosis.Akt、FoxO与细胞凋亡调控
Biochim Biophys Acta. 2011 Nov;1813(11):1978-86. doi: 10.1016/j.bbamcr.2011.03.010. Epub 2011 Mar 31.
9
The forkhead transcription factor Hcm1 promotes mitochondrial biogenesis and stress resistance in yeast.叉头转录因子 Hcm1 促进酵母中线粒体生物发生和应激抗性。
J Biol Chem. 2010 Nov 19;285(47):37092-101. doi: 10.1074/jbc.M110.174763. Epub 2010 Sep 16.
10
Regulation of yeast forkhead transcription factors and FoxM1 by cyclin-dependent and polo-like kinases.酵母叉头转录因子和 FoxM1 的调控由细胞周期蛋白依赖性激酶和 polo 样激酶。
Cell Cycle. 2010 Aug 15;9(16):3233-42. doi: 10.4161/cc.9.16.12599. Epub 2010 Aug 2.