• 文献检索
  • 文档翻译
  • 深度研究
  • 学术资讯
  • Suppr Zotero 插件Zotero 插件
  • 邀请有礼
  • 套餐&价格
  • 历史记录
应用&插件
Suppr Zotero 插件Zotero 插件浏览器插件Mac 客户端Windows 客户端微信小程序
定价
高级版会员购买积分包购买API积分包
服务
文献检索文档翻译深度研究API 文档MCP 服务
关于我们
关于 Suppr公司介绍联系我们用户协议隐私条款
关注我们

Suppr 超能文献

核心技术专利:CN118964589B侵权必究
粤ICP备2023148730 号-1Suppr @ 2026

文献检索

告别复杂PubMed语法,用中文像聊天一样搜索,搜遍4000万医学文献。AI智能推荐,让科研检索更轻松。

立即免费搜索

文件翻译

保留排版,准确专业,支持PDF/Word/PPT等文件格式,支持 12+语言互译。

免费翻译文档

深度研究

AI帮你快速写综述,25分钟生成高质量综述,智能提取关键信息,辅助科研写作。

立即免费体验

柯萨奇病毒 B4 感染和 iNKT 细胞刺激对 1 型糖尿病的保护作用:抑制性巨噬细胞的作用。

Protection against type 1 diabetes upon Coxsackievirus B4 infection and iNKT-cell stimulation: role of suppressive macrophages.

机构信息

INSERM U1016, Hospital Cochin/St. Vincent de Paul, Paris, France.

出版信息

Diabetes. 2013 Nov;62(11):3785-96. doi: 10.2337/db12-0958. Epub 2013 Jul 26.

DOI:10.2337/db12-0958
PMID:23894189
原文链接:https://pmc.ncbi.nlm.nih.gov/articles/PMC3806597/
Abstract

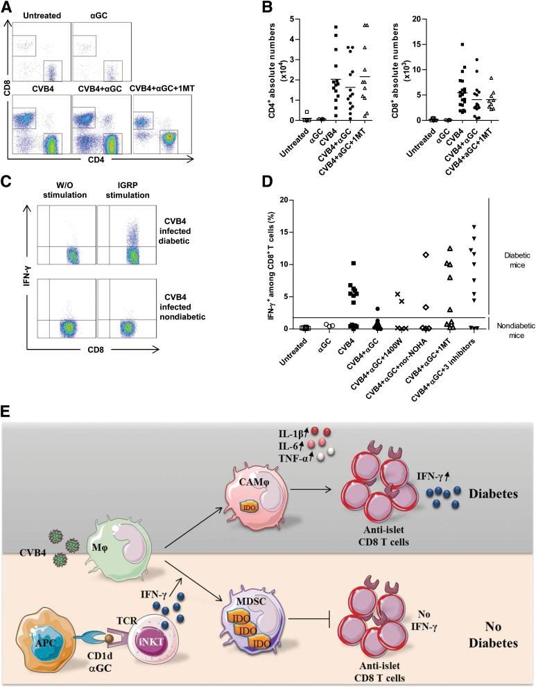
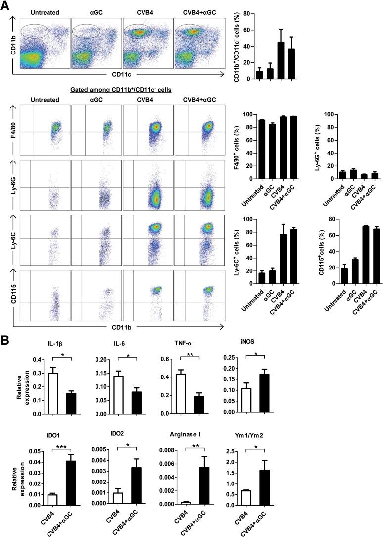
Invariant natural killer T (iNKT) cells belong to the innate immune system and exercise a dual role as potent regulators of autoimmunity and participate in responses against different pathogens. They have been shown to prevent type 1 diabetes development and to promote antiviral responses. Many studies in the implication of environmental factors on the etiology of type 1 diabetes have suggested a link between enteroviral infections and the development of this disease. This study of the pancreatropic enterovirus Coxsackievirus B4 (CVB4) shows that although infection accelerated type 1 diabetes development in a subset of proinsulin 2-deficient NOD mice, the activation of iNKT cells by a specific agonist, α-galactosylceramide, at the time of infection inhibited the disease. Diabetes development was associated with the infiltration of pancreatic islets by inflammatory macrophages, producing high levels of interleukin (IL)-1β, IL-6, and tumor necrosis factor-α and activation of anti-islet T cells. On the contrary, macrophages infiltrating the islets after CVB4 infection and iNKT-cell stimulation expressed a number of suppressive enzymes, among which indoleamine 2,3-dioxygenase was sufficient to inhibit anti-islet T-cell response and to prevent diabetes. This study highlights the critical interaction between virus and the immune system in the acceleration or prevention of type 1 diabetes.

摘要

不变自然杀伤 T(iNKT)细胞属于先天免疫系统,兼具作为自身免疫强效调节剂和参与针对不同病原体反应的双重作用。已证实其可预防 1 型糖尿病的发生,并促进抗病毒反应。许多有关环境因素对 1 型糖尿病病因学影响的研究提示肠道病毒感染与该病的发生之间存在关联。本研究针对亲胰肠道柯萨奇病毒 B4(CVB4)的研究表明,虽然感染加速了胰岛素 2 缺陷型 NOD 小鼠中部分 1 型糖尿病的发生,但在感染时用特定激动剂α-半乳糖神经酰胺激活 iNKT 细胞可抑制疾病的发生。糖尿病的发生与炎症性巨噬细胞浸润胰岛有关,这些巨噬细胞产生高水平的白细胞介素(IL)-1β、IL-6 和肿瘤坏死因子-α,并激活抗胰岛 T 细胞。相反,CVB4 感染后浸润胰岛的巨噬细胞和 iNKT 细胞刺激表达了多种抑制性酶,其中吲哚胺 2,3-双加氧酶足以抑制抗胰岛 T 细胞反应并预防糖尿病。本研究强调了病毒与免疫系统在加速或预防 1 型糖尿病中的关键相互作用。

https://cdn.ncbi.nlm.nih.gov/pmc/blobs/526b/3806597/dc541925d4c8/3785fig8.jpg
https://cdn.ncbi.nlm.nih.gov/pmc/blobs/526b/3806597/e7844f60da7f/3785fig1.jpg
https://cdn.ncbi.nlm.nih.gov/pmc/blobs/526b/3806597/c6bbf94790f3/3785fig2.jpg
https://cdn.ncbi.nlm.nih.gov/pmc/blobs/526b/3806597/1f567bac4b59/3785fig3.jpg
https://cdn.ncbi.nlm.nih.gov/pmc/blobs/526b/3806597/2df512e0ada6/3785fig4.jpg
https://cdn.ncbi.nlm.nih.gov/pmc/blobs/526b/3806597/a1128c9e67a5/3785fig5.jpg
https://cdn.ncbi.nlm.nih.gov/pmc/blobs/526b/3806597/b38ee062059e/3785fig6.jpg
https://cdn.ncbi.nlm.nih.gov/pmc/blobs/526b/3806597/e2b166023a8c/3785fig7.jpg
https://cdn.ncbi.nlm.nih.gov/pmc/blobs/526b/3806597/dc541925d4c8/3785fig8.jpg
https://cdn.ncbi.nlm.nih.gov/pmc/blobs/526b/3806597/e7844f60da7f/3785fig1.jpg
https://cdn.ncbi.nlm.nih.gov/pmc/blobs/526b/3806597/c6bbf94790f3/3785fig2.jpg
https://cdn.ncbi.nlm.nih.gov/pmc/blobs/526b/3806597/1f567bac4b59/3785fig3.jpg
https://cdn.ncbi.nlm.nih.gov/pmc/blobs/526b/3806597/2df512e0ada6/3785fig4.jpg
https://cdn.ncbi.nlm.nih.gov/pmc/blobs/526b/3806597/a1128c9e67a5/3785fig5.jpg
https://cdn.ncbi.nlm.nih.gov/pmc/blobs/526b/3806597/b38ee062059e/3785fig6.jpg
https://cdn.ncbi.nlm.nih.gov/pmc/blobs/526b/3806597/e2b166023a8c/3785fig7.jpg
https://cdn.ncbi.nlm.nih.gov/pmc/blobs/526b/3806597/dc541925d4c8/3785fig8.jpg

相似文献

1
Protection against type 1 diabetes upon Coxsackievirus B4 infection and iNKT-cell stimulation: role of suppressive macrophages.柯萨奇病毒 B4 感染和 iNKT 细胞刺激对 1 型糖尿病的保护作用:抑制性巨噬细胞的作用。
Diabetes. 2013 Nov;62(11):3785-96. doi: 10.2337/db12-0958. Epub 2013 Jul 26.
2
Diabetes acceleration or prevention by a coxsackievirus B4 infection: critical requirements for both interleukin-4 and gamma interferon.柯萨奇病毒B4感染对糖尿病的加速或预防作用:白细胞介素-4和γ干扰素的关键需求
J Virol. 2005 Jan;79(2):1045-52. doi: 10.1128/JVI.79.2.1045-1052.2005.
3
Plasmacytoid dendritic cells license regulatory T cells, upon iNKT-cell stimulation, to prevent autoimmune diabetes.浆细胞样树突状细胞在 iNKT 细胞刺激下许可调节性 T 细胞,以防止自身免疫性糖尿病。
Eur J Immunol. 2014 May;44(5):1454-66. doi: 10.1002/eji.201343910. Epub 2014 Feb 27.
4
A Novel Liposome Formulation Carrying Both an Insulin Peptide and a Ligand for Invariant Natural Killer T Cells Induces Accumulation of Regulatory T Cells to Islets in Nonobese Diabetic Mice.一种新型脂质体制剂,同时携带胰岛素肽和不变自然杀伤 T 细胞配体,可诱导非肥胖型糖尿病小鼠胰岛中调节性 T 细胞的积累。
J Diabetes Res. 2019 Oct 23;2019:9430473. doi: 10.1155/2019/9430473. eCollection 2019.
5
Interleukin-4 but not interleukin-10 protects against spontaneous and recurrent type 1 diabetes by activated CD1d-restricted invariant natural killer T-cells.白细胞介素-4而非白细胞介素-10通过激活CD1d限制性不变自然杀伤T细胞预防自发性和复发性1型糖尿病。
Diabetes. 2004 May;53(5):1303-10. doi: 10.2337/diabetes.53.5.1303.
6
Probiotic treatment with viable α-galactosylceramide-producing Bacteroides fragilis reduces diabetes incidence in female nonobese diabetic mice.双歧杆菌产生的 α-半乳糖神经酰胺活菌治疗可降低雌性非肥胖型糖尿病小鼠的糖尿病发病率。
J Diabetes. 2024 Aug;16(8):e13593. doi: 10.1111/1753-0407.13593.
7
Activation of invariant natural killer T cells by α-galactosylceramide ameliorates myocardial ischemia/reperfusion injury in mice.α-半乳糖神经酰胺激活不变自然杀伤 T 细胞减轻小鼠心肌缺血/再灌注损伤。
J Mol Cell Cardiol. 2013 Sep;62:179-88. doi: 10.1016/j.yjmcc.2013.06.004. Epub 2013 Jun 14.
8
An alpha-galactosylceramide C20:2 N-acyl variant enhances anti-inflammatory and regulatory T cell-independent responses that prevent type 1 diabetes.一种α-半乳糖神经酰胺 C20:2 N-酰基变体增强了抗炎和调节性 T 细胞非依赖性应答,从而预防 1 型糖尿病。
Clin Exp Immunol. 2010 May;160(2):185-98. doi: 10.1111/j.1365-2249.2009.04074.x. Epub 2009 Dec 15.
9
NK T cell-induced protection against diabetes in V alpha 14-J alpha 281 transgenic nonobese diabetic mice is associated with a Th2 shift circumscribed regionally to the islets and functionally to islet autoantigen.NK T细胞诱导Vα14-Jα281转基因非肥胖糖尿病小鼠对糖尿病产生保护作用,这与Th2细胞偏移有关,该偏移在区域上局限于胰岛,在功能上与胰岛自身抗原相关。
J Immunol. 2001 Mar 15;166(6):3749-56. doi: 10.4049/jimmunol.166.6.3749.
10
Stimulation of a shorter duration in the state of anergy by an invariant natural killer T cell agonist enhances its efficiency of protection from type 1 diabetes.不变自然杀伤 T 细胞激动剂在无能状态下刺激较短时间可增强其预防 1 型糖尿病的保护效率。
Clin Exp Immunol. 2011 Apr;164(1):26-41. doi: 10.1111/j.1365-2249.2011.04323.x. Epub 2011 Mar 1.

引用本文的文献

1
Intestinal mucosal immunity and type 1 diabetes: Non-negligible communication between gut and pancreas.肠道黏膜免疫与1型糖尿病:肠道与胰腺之间不可忽视的相互作用
Diabetes Obes Metab. 2025 Mar;27(3):1045-1064. doi: 10.1111/dom.16101. Epub 2024 Dec 1.
2
Visualization of renal rotenone accumulation after oral administration and detection of kidney injury biomarkers via MALDI mass spectrometry imaging.口服鱼藤酮后肾脏鱼藤酮蓄积的可视化以及通过基质辅助激光解吸电离质谱成像检测肾脏损伤生物标志物。
Front Mol Biosci. 2024 Jul 1;11:1366278. doi: 10.3389/fmolb.2024.1366278. eCollection 2024.
3
Pathogenic analysis of coxsackievirus A10 in rhesus macaques.

本文引用的文献

1
Induction of an antiviral state and attenuated coxsackievirus replication in type III interferon-treated primary human pancreatic islets.III 型干扰素处理的原代人胰腺胰岛中诱导抗病毒状态和减弱柯萨奇病毒复制。
J Virol. 2013 Jul;87(13):7646-54. doi: 10.1128/JVI.03431-12. Epub 2013 May 1.
2
Therapeutic manipulation of natural killer (NK) T cells in autoimmunity: are we close to reality?自身免疫中自然杀伤 (NK) T 细胞的治疗性操作:我们是否接近现实?
Clin Exp Immunol. 2013 Jan;171(1):8-19. doi: 10.1111/j.1365-2249.2012.04625.x.
3
Indoleamine 2,3 dioxygenase and metabolic control of immune responses.
猕猴柯萨奇病毒 A10 的病原分析。
Virol Sin. 2022 Aug;37(4):610-618. doi: 10.1016/j.virs.2022.06.007. Epub 2022 Jun 28.
4
The iNKT Cell-Macrophage Axis in Homeostasis and Disease.固有淋巴细胞和巨噬细胞轴在稳态和疾病中的作用。
Int J Mol Sci. 2022 Jan 31;23(3):1640. doi: 10.3390/ijms23031640.
5
A Humanized Mouse Strain That Develops Spontaneously Immune-Mediated Diabetes.一种自发发生免疫介导性糖尿病的人源化小鼠品系。
Front Immunol. 2021 Oct 14;12:748679. doi: 10.3389/fimmu.2021.748679. eCollection 2021.
6
The Kynurenine Pathway-New Linkage between Innate and Adaptive Immunity in Autoimmune Endocrinopathies.犬尿氨酸途径——自身免疫内分泌疾病中先天免疫与适应性免疫的新联系。
Int J Mol Sci. 2021 Sep 13;22(18):9879. doi: 10.3390/ijms22189879.
7
Comprehensive Lipidome Profiling of the Kidney in Early-Stage Diabetic Nephropathy.早期糖尿病肾病肾脏的全面脂质组学分析。
Front Endocrinol (Lausanne). 2020 Jun 19;11:359. doi: 10.3389/fendo.2020.00359. eCollection 2020.
8
Monocytes and Macrophages as Viral Targets and Reservoirs.单核细胞和巨噬细胞作为病毒的靶标和储库。
Int J Mol Sci. 2018 Sep 18;19(9):2821. doi: 10.3390/ijms19092821.
9
Targeting innate immunity to downmodulate adaptive immunity and reverse type 1 diabetes.靶向先天免疫以下调适应性免疫并逆转1型糖尿病。
Immunotargets Ther. 2017 May 19;6:31-38. doi: 10.2147/ITT.S117264. eCollection 2017.
10
Regulatory role of natural killer T cells in diabetes.自然杀伤T细胞在糖尿病中的调节作用。
Biomed J. 2015 Dec;38(6):484-95. doi: 10.1016/j.bj.2015.04.001. Epub 2016 Mar 10.
吲哚胺 2,3 双加氧酶与免疫应答的代谢控制。
Trends Immunol. 2013 Mar;34(3):137-43. doi: 10.1016/j.it.2012.10.001. Epub 2012 Oct 25.
4
Prevention or acceleration of type 1 diabetes by viruses.病毒引发 1 型糖尿病或加速其病程。
Cell Mol Life Sci. 2013 Jan;70(2):239-55. doi: 10.1007/s00018-012-1042-1. Epub 2012 Jul 6.
5
Adoptive transfer of immunomodulatory M2 macrophages prevents type 1 diabetes in NOD mice.过继转输免疫调节型 M2 巨噬细胞可预防 NOD 小鼠 1 型糖尿病。
Diabetes. 2012 Nov;61(11):2881-92. doi: 10.2337/db11-1635. Epub 2012 Jun 28.
6
Immunology in the clinic review series; focus on type 1 diabetes and viruses: the innate immune response to enteroviruses and its possible role in regulating type 1 diabetes.临床免疫学综述系列;关注 1 型糖尿病和病毒:肠道病毒的固有免疫反应及其在调节 1 型糖尿病中的可能作用。
Clin Exp Immunol. 2012 Apr;168(1):30-8. doi: 10.1111/j.1365-2249.2011.04557.x.
7
Viral infection prevents diabetes by inducing regulatory T cells through NKT cell-plasmacytoid dendritic cell interplay.病毒感染通过 NKT 细胞-浆细胞样树突状细胞相互作用诱导调节性 T 细胞来预防糖尿病。
J Exp Med. 2011 Apr 11;208(4):729-45. doi: 10.1084/jem.20101692. Epub 2011 Mar 28.
8
Enterovirus infection and type 1 diabetes mellitus: systematic review and meta-analysis of observational molecular studies.肠道病毒感染与 1 型糖尿病:观察性分子研究的系统评价和荟萃分析。
BMJ. 2011 Feb 3;342:d35. doi: 10.1136/bmj.d35.
9
Immune cell crosstalk in type 1 diabetes.1 型糖尿病中的免疫细胞串扰。
Nat Rev Immunol. 2010 Jul;10(7):501-13. doi: 10.1038/nri2787.
10
Pathogenesis of type 1 diabetes mellitus: interplay between enterovirus and host.1 型糖尿病发病机制:肠道病毒与宿主的相互作用。
Nat Rev Endocrinol. 2010 May;6(5):279-89. doi: 10.1038/nrendo.2010.27. Epub 2010 Mar 30.