Department of Pathology, University of Cambridge, Cambridge CB2 1QP, England, UK.
J Cell Biol. 2013 Aug 19;202(4):699-713. doi: 10.1083/jcb.201301016. Epub 2013 Aug 12.
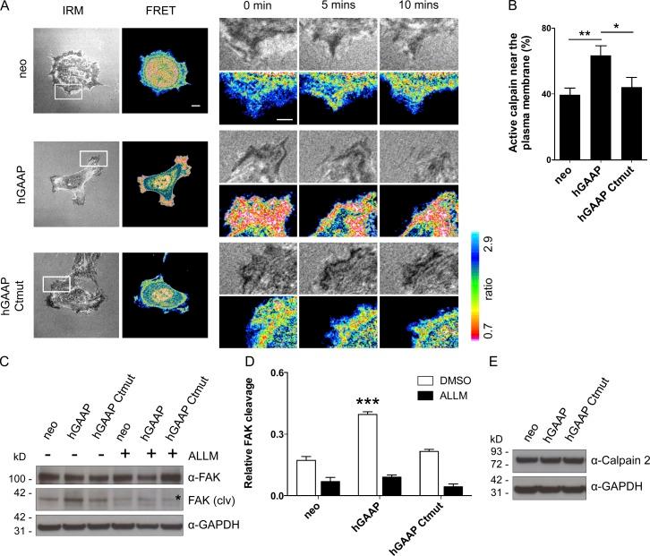
Golgi antiapoptotic proteins (GAAPs) are highly conserved Golgi membrane proteins that inhibit apoptosis and promote Ca(2+) release from intracellular stores. Given the role of Ca(2+) in controlling cell adhesion and motility, we hypothesized that human GAAP (hGAAP) might influence these events. In this paper, we present evidence that hGAAP increased cell adhesion, spreading, and migration in a manner that depended on the C-terminal domain of hGAAP. We show that hGAAP increased store-operated Ca(2+) entry and thereby the activity of calpain at newly forming protrusions. These hGAAP-dependent effects regulated focal adhesion dynamics and cell migration. Indeed, inhibition or knockdown of calpain 2 abrogated the effects of hGAAP on cell spreading and migration. Our data reveal that hGAAP is a novel regulator of focal adhesion dynamics, cell adhesion, and migration by controlling localized Ca(2+)-dependent activation of calpain.
高尔基细胞凋亡抑制蛋白(GAAPs)是高度保守的高尔基膜蛋白,能够抑制细胞凋亡并促进细胞内钙库中的钙离子释放。鉴于钙离子在控制细胞黏附和运动中的作用,我们假设人高尔基细胞凋亡抑制蛋白(hGAAP)可能会影响这些事件。在本文中,我们提出的证据表明,hGAAP 能够以依赖于 hGAAP 的 C 末端结构域的方式增加细胞黏附、扩展和迁移。我们表明 hGAAP 增加了储存操纵的钙离子内流,从而激活了在新形成的突起处的钙蛋白酶活性。这些 hGAAP 依赖性作用调节了粘着斑动力学和细胞迁移。事实上,钙蛋白酶 2 的抑制或敲低消除了 hGAAP 对细胞扩展和迁移的影响。我们的数据揭示了 hGAAP 通过控制局部钙依赖性钙蛋白酶的激活,成为粘着斑动力学、细胞黏附和迁移的新调节剂。