• 文献检索
  • 文档翻译
  • 深度研究
  • 学术资讯
  • Suppr Zotero 插件Zotero 插件
  • 邀请有礼
  • 套餐&价格
  • 历史记录
应用&插件
Suppr Zotero 插件Zotero 插件浏览器插件Mac 客户端Windows 客户端微信小程序
定价
高级版会员购买积分包购买API积分包
服务
文献检索文档翻译深度研究API 文档MCP 服务
关于我们
关于 Suppr公司介绍联系我们用户协议隐私条款
关注我们

Suppr 超能文献

核心技术专利:CN118964589B侵权必究
粤ICP备2023148730 号-1Suppr @ 2026

文献检索

告别复杂PubMed语法,用中文像聊天一样搜索,搜遍4000万医学文献。AI智能推荐,让科研检索更轻松。

立即免费搜索

文件翻译

保留排版,准确专业,支持PDF/Word/PPT等文件格式,支持 12+语言互译。

免费翻译文档

深度研究

AI帮你快速写综述,25分钟生成高质量综述,智能提取关键信息,辅助科研写作。

立即免费体验

人类和病毒高尔基体抗凋亡蛋白(GAAPs)通过不同的机制寡聚化,单体 GAAP 抑制细胞凋亡并调节钙。

Human and viral Golgi anti-apoptotic proteins (GAAPs) oligomerize via different mechanisms and monomeric GAAP inhibits apoptosis and modulates calcium.

机构信息

Department of Pathology, University of Cambridge, Tennis Court Road, Cambridge CB2 1QP, United Kingdom.

出版信息

J Biol Chem. 2013 May 3;288(18):13057-67. doi: 10.1074/jbc.M112.414367. Epub 2013 Mar 18.

DOI:10.1074/jbc.M112.414367
PMID:23508950
原文链接:https://pmc.ncbi.nlm.nih.gov/articles/PMC3642348/
Abstract

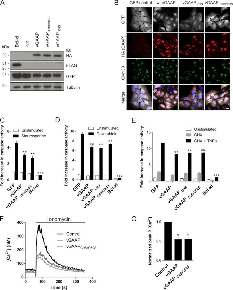
Golgi anti-apoptotic proteins (GAAPs) are hydrophobic proteins resident in membranes of the Golgi complex. They protect cells from a range of apoptotic stimuli, reduce the Ca(2+) content of intracellular stores, and regulate Ca(2+) fluxes. GAAP was discovered in camelpox virus, but it is highly conserved throughout evolution and encoded by all eukaryote genomes examined. GAAPs are part of the transmembrane Bax inhibitor-containing motif (TMBIM) family that also includes other anti-apoptotic and Ca(2+)-modulating membrane proteins. Most TMBIM members show multiple bands when analyzed by SDS-PAGE, suggesting that they may be oligomeric. However, the molecular mechanisms of oligomerization, the native state of GAAPs in living cells and the functional significance of oligomerization have not been addressed. TMBIM members are thought to have evolved from an ancestral GAAP. Two different GAAPs, human (h) and viral (v)GAAP were therefore selected as models to examine oligomerization of TMBIM family members. We show that both hGAAP and vGAAP in their native states form oligomers and that oligomerization is pH-dependent. Surprisingly, hGAAP and vGAAP do not share the same oligomerization mechanism. Oligomerization of hGAAP is independent of cysteines, but oligomerization of vGAAP depends on cysteines 9 and 60. A mutant vGAAP that is unable to oligomerize revealed that monomeric vGAAP retains both its anti-apoptotic function and its effect on intracellular Ca(2+) stores. In conclusion, GAAP can oligomerize in a pH-regulated manner, and monomeric GAAP is functional.

摘要

高尔基抗凋亡蛋白(GAAPs)是驻留在高尔基复合体膜中的疏水性蛋白。它们保护细胞免受多种凋亡刺激,降低细胞内储存的 Ca(2+)含量,并调节 Ca(2+)通量。GAAP 最初在骆驼痘病毒中被发现,但在进化过程中高度保守,所有被检查的真核生物基因组都编码 GAAP。GAAPs 是跨膜 Bax 抑制剂包含基序(TMBIM)家族的一部分,该家族还包括其他抗凋亡和 Ca(2+)调节膜蛋白。大多数 TMBIM 成员在 SDS-PAGE 分析时显示出多个条带,表明它们可能是寡聚的。然而,寡聚化的分子机制、活细胞中 GAAPs 的天然状态以及寡聚化的功能意义尚未得到解决。TMBIM 成员被认为是从一个祖先 GAAP 进化而来的。因此,选择了两种不同的 GAAP,人(h)和病毒(v)GAAP 作为模型来研究 TMBIM 家族成员的寡聚化。我们表明,在天然状态下,hGAAP 和 vGAAP 都形成寡聚体,并且寡聚化依赖于 pH 值。令人惊讶的是,hGAAP 和 vGAAP 不共享相同的寡聚化机制。hGAAP 的寡聚化不依赖于半胱氨酸,但 vGAAP 的寡聚化依赖于半胱氨酸 9 和 60。不能寡聚化的突变 vGAAP 表明,单体 vGAAP 保留其抗凋亡功能及其对细胞内 Ca(2+)储存的影响。总之,GAAP 可以以 pH 调节的方式寡聚化,并且单体 GAAP 是有功能的。

https://cdn.ncbi.nlm.nih.gov/pmc/blobs/73e6/3642348/94bbff0ef63f/zbc0221347800009.jpg
https://cdn.ncbi.nlm.nih.gov/pmc/blobs/73e6/3642348/a8f8d9763501/zbc0221347800001.jpg
https://cdn.ncbi.nlm.nih.gov/pmc/blobs/73e6/3642348/aca9b6d1034c/zbc0221347800002.jpg
https://cdn.ncbi.nlm.nih.gov/pmc/blobs/73e6/3642348/b9a56fa7691b/zbc0221347800003.jpg
https://cdn.ncbi.nlm.nih.gov/pmc/blobs/73e6/3642348/85eb3da27c56/zbc0221347800004.jpg
https://cdn.ncbi.nlm.nih.gov/pmc/blobs/73e6/3642348/721ff372fae1/zbc0221347800005.jpg
https://cdn.ncbi.nlm.nih.gov/pmc/blobs/73e6/3642348/7b217a550e22/zbc0221347800006.jpg
https://cdn.ncbi.nlm.nih.gov/pmc/blobs/73e6/3642348/915e942dbbe2/zbc0221347800007.jpg
https://cdn.ncbi.nlm.nih.gov/pmc/blobs/73e6/3642348/62ee9135bc7e/zbc0221347800008.jpg
https://cdn.ncbi.nlm.nih.gov/pmc/blobs/73e6/3642348/94bbff0ef63f/zbc0221347800009.jpg
https://cdn.ncbi.nlm.nih.gov/pmc/blobs/73e6/3642348/a8f8d9763501/zbc0221347800001.jpg
https://cdn.ncbi.nlm.nih.gov/pmc/blobs/73e6/3642348/aca9b6d1034c/zbc0221347800002.jpg
https://cdn.ncbi.nlm.nih.gov/pmc/blobs/73e6/3642348/b9a56fa7691b/zbc0221347800003.jpg
https://cdn.ncbi.nlm.nih.gov/pmc/blobs/73e6/3642348/85eb3da27c56/zbc0221347800004.jpg
https://cdn.ncbi.nlm.nih.gov/pmc/blobs/73e6/3642348/721ff372fae1/zbc0221347800005.jpg
https://cdn.ncbi.nlm.nih.gov/pmc/blobs/73e6/3642348/7b217a550e22/zbc0221347800006.jpg
https://cdn.ncbi.nlm.nih.gov/pmc/blobs/73e6/3642348/915e942dbbe2/zbc0221347800007.jpg
https://cdn.ncbi.nlm.nih.gov/pmc/blobs/73e6/3642348/62ee9135bc7e/zbc0221347800008.jpg
https://cdn.ncbi.nlm.nih.gov/pmc/blobs/73e6/3642348/94bbff0ef63f/zbc0221347800009.jpg

相似文献

1
Human and viral Golgi anti-apoptotic proteins (GAAPs) oligomerize via different mechanisms and monomeric GAAP inhibits apoptosis and modulates calcium.人类和病毒高尔基体抗凋亡蛋白(GAAPs)通过不同的机制寡聚化,单体 GAAP 抑制细胞凋亡并调节钙。
J Biol Chem. 2013 May 3;288(18):13057-67. doi: 10.1074/jbc.M112.414367. Epub 2013 Mar 18.
2
Six-transmembrane topology for Golgi anti-apoptotic protein (GAAP) and Bax inhibitor 1 (BI-1) provides model for the transmembrane Bax inhibitor-containing motif (TMBIM) family.六跨膜拓扑结构的高尔基细胞凋亡抑制蛋白 (GAAP) 和 Bax 抑制剂 1 (BI-1) 为跨膜 Bax 抑制剂包含基序 (TMBIM) 家族提供了模型。
J Biol Chem. 2012 May 4;287(19):15896-905. doi: 10.1074/jbc.M111.336149. Epub 2012 Mar 14.
3
Golgi anti-apoptotic protein: a tale of camels, calcium, channels and cancer.高尔基体抗凋亡蛋白:关于骆驼、钙、通道与癌症的故事
Open Biol. 2017 May;7(5). doi: 10.1098/rsob.170045.
4
Golgi anti-apoptotic proteins are highly conserved ion channels that affect apoptosis and cell migration.高尔基体抗凋亡蛋白是高度保守的离子通道,可影响细胞凋亡和细胞迁移。
J Biol Chem. 2015 May 1;290(18):11785-801. doi: 10.1074/jbc.M115.637306. Epub 2015 Feb 24.
5
A new inhibitor of apoptosis from vaccinia virus and eukaryotes.一种来自痘苗病毒和真核生物的新型凋亡抑制剂。
PLoS Pathog. 2007 Feb;3(2):e17. doi: 10.1371/journal.ppat.0030017.
6
Human Golgi antiapoptotic protein modulates intracellular calcium fluxes.人类高尔基体抗凋亡蛋白调节细胞内钙通量。
Mol Biol Cell. 2009 Aug;20(16):3638-45. doi: 10.1091/mbc.e09-05-0385. Epub 2009 Jun 24.
7
hGAAP promotes cell adhesion and migration via the stimulation of store-operated Ca2+ entry and calpain 2.hGAAP 通过刺激钙库操纵性钙内流和钙蛋白酶 2 促进细胞黏附和迁移。
J Cell Biol. 2013 Aug 19;202(4):699-713. doi: 10.1083/jcb.201301016. Epub 2013 Aug 12.
8
The transmembrane Bax inhibitor motif (TMBIM) containing protein family: Tissue expression, intracellular localization and effects on the ER CA²⁺-filling state.含跨膜Bax抑制基序(TMBIM)的蛋白质家族:组织表达、细胞内定位及对内质网Ca²⁺充盈状态的影响
Biochim Biophys Acta. 2015 Sep;1853(9):2104-14. doi: 10.1016/j.bbamcr.2015.03.002. Epub 2015 Mar 9.
9
Stimulation of cell invasion by the Golgi Ion Channel GAAP/TMBIM4 via an HO-Dependent Mechanism.通过 HO 依赖性机制刺激高尔基体离子通道 GAAP/TMBIM4 细胞侵袭。
Redox Biol. 2020 Jan;28:101361. doi: 10.1016/j.redox.2019.101361. Epub 2019 Oct 22.
10
Ion and pH Sensitivity of a TMBIM Ca Channel.TMBIM 钙通道的离子和 pH 敏感性。
Structure. 2019 Jun 4;27(6):1013-1021.e3. doi: 10.1016/j.str.2019.03.003. Epub 2019 Mar 28.

引用本文的文献

1
TMBIM4 Deficiency Facilitates NLRP3 Inflammasome Activation-Induced Pyroptosis of Trophoblasts: A Potential Pathogenesis of Preeclampsia.TMBIM4缺陷促进NLRP3炎性小体激活诱导的滋养层细胞焦亡:子痫前期的一种潜在发病机制。
Biology (Basel). 2023 Jan 29;12(2):208. doi: 10.3390/biology12020208.
2
Poxviruses capture host genes by LINE-1 retrotransposition.痘病毒通过 LINE-1 反转录转座捕获宿主基因。
Elife. 2022 Sep 7;11:e63332. doi: 10.7554/eLife.63332.
3
Regulation of mitochondrial proteostasis by the proton gradient.质子梯度对线粒体蛋白质稳态的调节。

本文引用的文献

1
Six-transmembrane topology for Golgi anti-apoptotic protein (GAAP) and Bax inhibitor 1 (BI-1) provides model for the transmembrane Bax inhibitor-containing motif (TMBIM) family.六跨膜拓扑结构的高尔基细胞凋亡抑制蛋白 (GAAP) 和 Bax 抑制剂 1 (BI-1) 为跨膜 Bax 抑制剂包含基序 (TMBIM) 家族提供了模型。
J Biol Chem. 2012 May 4;287(19):15896-905. doi: 10.1074/jbc.M111.336149. Epub 2012 Mar 14.
2
TMBIM3/GRINA is a novel unfolded protein response (UPR) target gene that controls apoptosis through the modulation of ER calcium homeostasis.TMBIM3/GRINA 是一个新的未折叠蛋白反应 (UPR) 靶基因,通过调节内质网钙稳态控制细胞凋亡。
Cell Death Differ. 2012 Jun;19(6):1013-26. doi: 10.1038/cdd.2011.189. Epub 2012 Jan 13.
3
EMBO J. 2022 Aug 16;41(16):e110476. doi: 10.15252/embj.2021110476. Epub 2022 Aug 1.
4
Control of lysosomal-mediated cell death by the pH-dependent calcium channel RECS1.pH依赖性钙通道RECS1对溶酶体介导的细胞死亡的调控
Sci Adv. 2021 Nov 12;7(46):eabe5469. doi: 10.1126/sciadv.abe5469.
5
Poxviral Strategies to Overcome Host Cell Apoptosis.痘病毒克服宿主细胞凋亡的策略
Pathogens. 2020 Dec 23;10(1):6. doi: 10.3390/pathogens10010006.
6
Golgi Structure and Function in Health, Stress, and Diseases.高尔基体在健康、应激和疾病中的结构与功能。
Results Probl Cell Differ. 2019;67:441-485. doi: 10.1007/978-3-030-23173-6_19.
7
Genes for Membrane Transport Proteins: Not So Rare in Viruses.膜转运蛋白基因:病毒中并不罕见。
Viruses. 2018 Aug 26;10(9):456. doi: 10.3390/v10090456.
8
Vaccinia Virus Encodes a Novel Inhibitor of Apoptosis That Associates with the Apoptosome.痘苗病毒编码一种与凋亡小体相关的新型凋亡抑制剂。
J Virol. 2017 Nov 14;91(23). doi: 10.1128/JVI.01385-17. Print 2017 Dec 1.
9
Poxviruses Utilize Multiple Strategies to Inhibit Apoptosis.痘病毒利用多种策略抑制细胞凋亡。
Viruses. 2017 Aug 8;9(8):215. doi: 10.3390/v9080215.
10
Golgi anti-apoptotic protein: a tale of camels, calcium, channels and cancer.高尔基体抗凋亡蛋白:关于骆驼、钙、通道与癌症的故事
Open Biol. 2017 May;7(5). doi: 10.1098/rsob.170045.
The C terminus of Bax inhibitor-1 forms a Ca2+-permeable channel pore.
Bax 抑制剂-1 的 C 端形成一个钙离子可通透的通道孔。
J Biol Chem. 2012 Jan 20;287(4):2544-57. doi: 10.1074/jbc.M111.275354. Epub 2011 Nov 28.
4
Interfering with pH regulation in tumours as a therapeutic strategy.干扰肿瘤内的 pH 调节作为一种治疗策略。
Nat Rev Drug Discov. 2011 Sep 16;10(10):767-77. doi: 10.1038/nrd3554.
5
The role of oligomerization and cooperative regulation in protein function: the case of tryptophan synthase.寡聚化和协同调节在蛋白质功能中的作用:色氨酸合酶的案例。
PLoS Comput Biol. 2010 Nov 11;6(11):e1000994. doi: 10.1371/journal.pcbi.1000994.
6
pH regulation and beyond: unanticipated functions for the voltage-gated proton channel, HVCN1.pH 调节及其他:电压门控质子通道 HVCN1 的意外功能。
Trends Cell Biol. 2011 Jan;21(1):20-8. doi: 10.1016/j.tcb.2010.09.006. Epub 2010 Oct 18.
7
Cardiolipin, phosphatidylserine, and BH4 domain of Bcl-2 family regulate Ca2+/H+ antiporter activity of human Bax inhibitor-1.心磷脂、磷脂酰丝氨酸和 Bcl-2 家族的 BH4 结构域调节人 Bax 抑制剂-1 的 Ca2+/H+ 反向转运体活性。
Cell Calcium. 2010 Apr;47(4):387-96. doi: 10.1016/j.ceca.2010.02.003. Epub 2010 Mar 1.
8
Repulsion of superinfecting virions: a mechanism for rapid virus spread.排斥超感染病毒:一种快速病毒传播的机制。
Science. 2010 Feb 12;327(5967):873-876. doi: 10.1126/science.1183173. Epub 2010 Jan 21.
9
Intermolecular cross-linking of monomers in Helicobacter pylori Na+/H+ antiporter NhaA at the dimer interface inhibits antiporter activity.在二聚体界面处,幽门螺旋杆菌 Na+/H+ 反向转运蛋白 NhaA 中单体分子的分子间交联会抑制反向转运蛋白的活性。
Biochem J. 2010 Jan 27;426(1):99-108. doi: 10.1042/BJ20091339.
10
LFG: a candidate apoptosis regulatory gene family.LFG:候选凋亡调控基因家族。
Apoptosis. 2009 Nov;14(11):1255-65. doi: 10.1007/s10495-009-0402-2.