Suppr超能文献

甲硫噻唑(Mito-tempol)和右雷佐生(Dexrazoxane)通过在同种乳腺肿瘤临床前模型中的特定蛋白氧化和自噬作用发挥心脏保护和化疗作用。

Mito-tempol and dexrazoxane exhibit cardioprotective and chemotherapeutic effects through specific protein oxidation and autophagy in a syngeneic breast tumor preclinical model.

机构信息

Division of Therapeutic Proteins, Center for Drug Evaluation and Research, Food and Drug Administration, Bethesda, Maryland, USA.

出版信息

PLoS One. 2013 Aug 5;8(8):e70575. doi: 10.1371/journal.pone.0070575. Print 2013.

Abstract

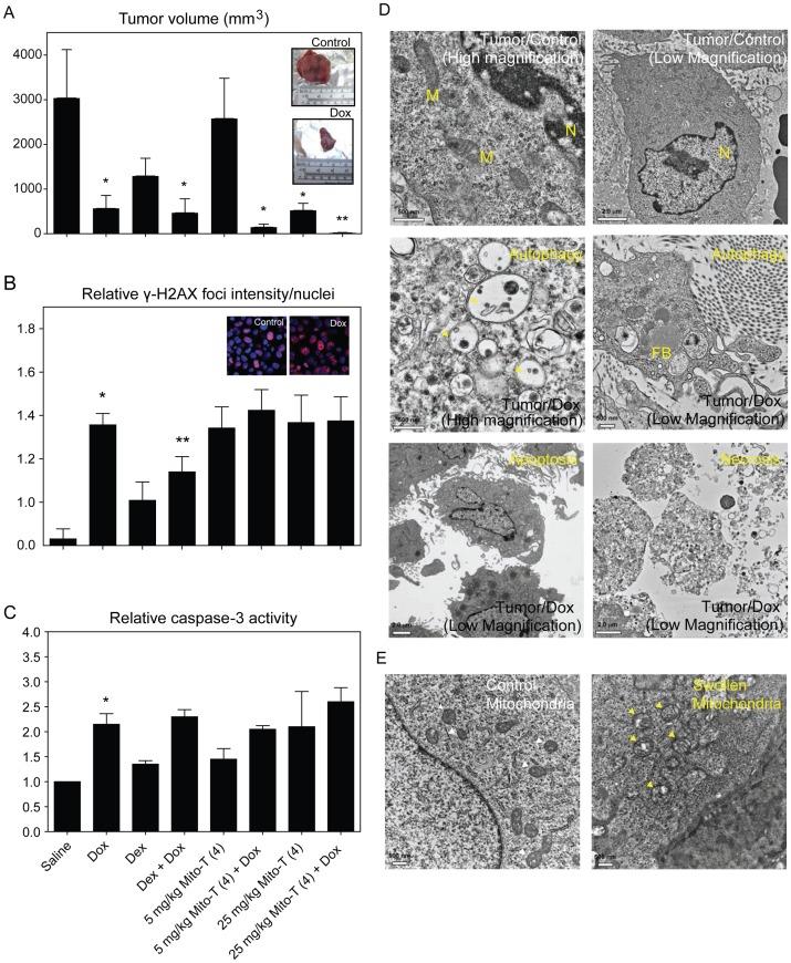
Several front-line chemotherapeutics cause mitochondria-derived, oxidative stress-mediated cardiotoxicity. Iron chelators and other antioxidants have not completely succeeded in mitigating this effect. One hindrance to the development of cardioprotectants is the lack of physiologically-relevant animal models to simultaneously study antitumor activity and cardioprotection. Therefore, we optimized a syngeneic rat model and examined the mechanisms by which oxidative stress affects outcome. Immune-competent spontaneously hypertensive rats (SHRs) were implanted with passaged, SHR-derived, breast tumor cell line, SST-2. Tumor growth and cytokine responses (IL-1A, MCP-1, TNF-α) were observed for two weeks post-implantation. To demonstrate the utility of the SHR/SST-2 model for monitoring both anticancer efficacy and cardiotoxicity, we tested cardiotoxic doxorubicin alone and in combination with an established cardioprotectant, dexrazoxane, or a nitroxide conjugated to a triphenylphosphonium cation, Mito-Tempol (4) [Mito-T (4)]. As predicted, tumor reduction and cardiomyopathy were demonstrated by doxorubicin. We confirmed mitochondrial accumulation of Mito-T (4) in tumor and cardiac tissue. Dexrazoxane and Mito-T (4) ameliorated doxorubicin-induced cardiomyopathy without altering the antitumor activity. Both agents increased the pro-survival autophagy marker LC3-II and decreased the apoptosis marker caspase-3 in the heart, independently and in combination with doxorubicin. Histopathology and transmission electron microscopy demonstrated apoptosis, autophagy, and necrosis corresponding to cytotoxicity in the tumor and cardioprotection in the heart. Changes in serum levels of 8-oxo-dG-modified DNA and total protein carbonylation corresponded to cardioprotective activity. Finally, 2D-electrophoresis/mass spectrometry identified specific serum proteins oxidized under cardiotoxic conditions. Our results demonstrate the utility of the SHR/SST-2 model and the potential of mitochondrially-directed agents to mitigate oxidative stress-induced cardiotoxicity. Our findings also emphasize the novel role of specific protein oxidation markers and autophagic mechanisms for cardioprotection.

摘要

几种一线化疗药物会导致线粒体来源的氧化应激介导的心脏毒性。铁螯合剂和其他抗氧化剂并没有完全成功地减轻这种影响。心脏保护剂发展的一个障碍是缺乏同时研究抗肿瘤活性和心脏保护作用的生理相关动物模型。因此,我们优化了一种同源大鼠模型,并研究了氧化应激如何影响结果的机制。免疫功能正常的自发性高血压大鼠(SHR)被植入传代的 SHR 源性乳腺癌细胞系 SST-2。在植入后两周观察肿瘤生长和细胞因子反应(IL-1A、MCP-1、TNF-α)。为了证明 SHR/SST-2 模型在监测抗肿瘤疗效和心脏毒性方面的效用,我们单独测试了心脏毒性阿霉素,以及与一种已建立的心脏保护剂,右雷佐生,或与三苯基膦阳离子结合的硝酮,Mito-Tempol(4)[Mito-T(4)]。正如预测的那样,阿霉素导致肿瘤缩小和心肌病。我们证实了 Mito-T(4)在肿瘤和心脏组织中的线粒体积累。右雷佐生和 Mito-T(4)在不改变抗肿瘤活性的情况下改善了阿霉素诱导的心肌病。两种药物均增加了心脏中的存活自噬标志物 LC3-II,减少了凋亡标志物 caspase-3,独立于阿霉素,也与阿霉素联合使用。组织病理学和透射电子显微镜显示,肿瘤中的细胞毒性对应于凋亡、自噬和坏死,心脏中的心脏保护作用。血清 8-oxo-dG 修饰 DNA 和总蛋白羰基化水平的变化与心脏保护活性相对应。最后,二维电泳/质谱鉴定了心脏毒性条件下氧化的特定血清蛋白。我们的结果证明了 SHR/SST-2 模型的效用和靶向线粒体的药物减轻氧化应激诱导的心脏毒性的潜力。我们的研究结果还强调了特定蛋白氧化标志物和自噬机制对心脏保护的新作用。

https://cdn.ncbi.nlm.nih.gov/pmc/blobs/c785/3734284/c4acc86faea1/pone.0070575.g001.jpg

文献检索

告别复杂PubMed语法,用中文像聊天一样搜索,搜遍4000万医学文献。AI智能推荐,让科研检索更轻松。

立即免费搜索

文件翻译

保留排版,准确专业,支持PDF/Word/PPT等文件格式,支持 12+语言互译。

免费翻译文档

深度研究

AI帮你快速写综述,25分钟生成高质量综述,智能提取关键信息,辅助科研写作。

立即免费体验