Suppr超能文献

存活于电离辐射下的肺癌细胞表现出增强的整合素α2β1 和 EGFR 依赖性侵袭性。

Lung cancer cells that survive ionizing radiation show increased integrin α2β1- and EGFR-dependent invasiveness.

机构信息

Transdisciplinary Life Science Course, Faculty of Advanced Life Science, Hokkaido University, Sapporo, Japan.

出版信息

PLoS One. 2013 Aug 8;8(8):e70905. doi: 10.1371/journal.pone.0070905. eCollection 2013.

Abstract

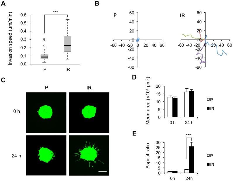
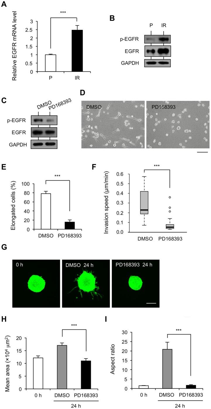
Ionizing radiation (IR)-enhanced tumor invasiveness is emerging as a contributor to the limited benefit of radiotherapy; however, its mechanism is still unclear. We previously showed that subcloned lung adenocarcinoma A549 cells (P cells), which survived 10 Gy IR (IR cells), acquired high invasiveness in vitro. Here, we tried to identify the mechanism by which IR cells increase their invasiveness by examining altered gene expression and signaling pathways in IR cells compared with those in P cells. To simulate the microenvironment in vivo, cells were embedded in a three-dimensional (3D) collagen type I gel, in which the IR cells were elongated, while the P cells were spherical. The integrin expression pattern was surveyed, and expression levels of the integrin α2 and β1 subunits were significantly elevated in IR cells. Knockdown of α2 expression or functional blockade of integrin α2β1 resulted in a round morphology of IR cells, and abrogated their invasion in the collagen matrix, suggesting the molecule's essential role in cell spread and invasion in 3D collagen. Epidermal growth factor receptor (EGFR) also presented enhanced expression and activation in IR cells. Treatment with EGFR tyrosine kinase inhibitor, PD168393, decreased the ratio of elongated cells and cell invasiveness. Signaling molecules, including extracellular signal-regulated kinase-1/2 (Erk1/2) and Akt, exhibited higher activation in IR cells. Inhibition of Akt activation by treating with phosphoinositide 3-kinase (PI3K) inhibitor LY294002 decreased IR cell invasion, whereas inhibition of Erk1/2 activation by mitogen-activated protein kinase kinase (MEK) inhibitor U0126 did not. Our results show that integrin α2β1 and EGFR cooperatively promote higher invasiveness of IR-survived lung cancer cells, mediated in part by the PI3K/Akt signaling pathway, and might serve as alternative targets in combination with radiotherapy.

摘要

电离辐射(IR)增强的肿瘤侵袭性是放疗疗效有限的一个原因;然而,其机制尚不清楚。我们之前的研究表明,在 10GyIR(IR 细胞)中存活下来的亚克隆肺腺癌 A549 细胞(P 细胞)在体外获得了高侵袭性。在这里,我们试图通过比较 IR 细胞与 P 细胞之间改变的基因表达和信号通路来确定 IR 细胞增加侵袭性的机制。为了模拟体内微环境,将细胞嵌入三维(3D)胶原 I 凝胶中,其中 IR 细胞被拉长,而 P 细胞呈球形。调查了整合素表达模式,IR 细胞中整合素 α2 和 β1 亚基的表达水平显著升高。α2 表达的敲低或整合素 α2β1 的功能阻断导致 IR 细胞呈圆形形态,并阻断了它们在胶原基质中的侵袭,表明该分子在 3D 胶原中的细胞扩散和侵袭中起着重要作用。表皮生长因子受体(EGFR)在 IR 细胞中的表达和激活也增强了。用 EGFR 酪氨酸激酶抑制剂 PD168393 处理,降低了伸长细胞的比例和细胞侵袭性。包括细胞外信号调节激酶-1/2(Erk1/2)和 Akt 在内的信号分子在 IR 细胞中表现出更高的激活。用磷酸肌醇 3-激酶(PI3K)抑制剂 LY294002 抑制 Akt 激活降低了 IR 细胞的侵袭性,而用丝裂原激活蛋白激酶激酶(MEK)抑制剂 U0126 抑制 Erk1/2 激活则没有。我们的研究结果表明,整合素 α2β1 和 EGFR 协同促进 IR 存活的肺癌细胞更高的侵袭性,部分通过 PI3K/Akt 信号通路介导,并且可能作为与放疗联合的替代靶点。

https://cdn.ncbi.nlm.nih.gov/pmc/blobs/9ea9/3738636/2d6657dd9390/pone.0070905.g001.jpg

文献AI研究员

20分钟写一篇综述,助力文献阅读效率提升50倍。

立即体验

用中文搜PubMed

大模型驱动的PubMed中文搜索引擎

马上搜索

文档翻译

学术文献翻译模型,支持多种主流文档格式。

立即体验