Suppr超能文献

利用生物发光成像技术,通过下调 VEGFR2-luc 小鼠乳腺癌模型中的 mir-21 来监测血管生成抑制的体内情况。

In vivo monitoring of angiogenesis inhibition via down-regulation of mir-21 in a VEGFR2-luc murine breast cancer model using bioluminescent imaging.

机构信息

Department of Radiology, the Fourth Hospital of Harbin Medical University, Harbin, Heilongjiang, China.

出版信息

PLoS One. 2013 Aug 8;8(8):e71472. doi: 10.1371/journal.pone.0071472. eCollection 2013.

Abstract

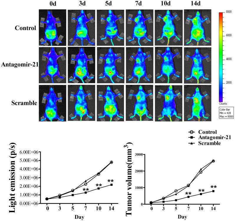
MicroRNA-21 (miR-21) is overexpressed in a wide range of cancers and involved in tumor proliferation and metastasis. However, the potential function of miR-21 in regulating tumor angiogenesis has been little disclosed. In this study, we treated the cultured 4T1 murine breast cancer cells and human umbilical vein endothelial cells (HUVECs) with miR-21 mimic, antagomir-21 or negative control (scramble), which were subjected to MTT, terminal deoxynucleotidyl transferase dUTP nick end labeling (TUNEL), quantitative Reverse Transcriptase PCR (qRT-PCR) and immunoblotting analysis. In addition, 4T1 cells were implanted beneath the right breast fat pad of the VEGFR2-luc transgenic mice, which were randomly divided into three groups and received saline, antagomir-21 or scramble treatment once respectively after tumor model establishment. Bioluminescent imaging was used to monitor tumor growth and angiogenesis in vivo at 0d, 3d, 5d, 7d, 10d, and 14d after treatment. Mice were killed at the end of study and tumor tissues were collected for use. The results showed that knockdown of miR-21 by antagomir-21 decreased cell proliferation and induced apoptosis via targeting PTEN both in 4T1 cells and HUVECs. We also found the anti-angiogenesis and anti-tumor effects of antagomir-21 in the VEGFR2-luc transgenic mouse model using bioluminescent imaging. Moreover, the Western blotting data revealed that antagomir-21 inhibited tumor angiogenesis through suppressing HIF-1α/VEGF/VEGFR2-associated signaling pathway. In conclusion, the results from current study demonstrate that antagomir-21 can effectively suppress tumor growth and angiogenesis in VEGFR2-luc mouse breast tumor model and bioluminescent imaging can be used as a tool for noninvasively and continuously monitoring tumor angiogenesis in vivo.

摘要

微小 RNA-21(miR-21)在广泛的癌症中过度表达,参与肿瘤增殖和转移。然而,miR-21 调节肿瘤血管生成的潜在功能尚未被充分揭示。在本研究中,我们用 miR-21 模拟物、antagomir-21 或阴性对照( scramble )处理培养的 4T1 鼠乳腺癌细胞和人脐静脉内皮细胞(HUVEC),然后进行 MTT、末端脱氧核苷酸转移酶 dUTP 缺口末端标记(TUNEL)、定量逆转录 PCR(qRT-PCR)和免疫印迹分析。此外,将 4T1 细胞植入 VEGFR2-luc 转基因小鼠右侧乳腺脂肪垫下,在肿瘤模型建立后,将小鼠随机分为三组,分别接受生理盐水、antagomir-21 或 scramble 治疗。在治疗后 0d、3d、5d、7d、10d 和 14d,使用生物发光成像监测体内肿瘤生长和血管生成。研究结束时处死小鼠,收集肿瘤组织进行检测。结果表明,antagomir-21 通过靶向 PTEN 降低了 4T1 细胞和 HUVEC 中的细胞增殖并诱导细胞凋亡。我们还通过生物发光成像发现,antagomir-21 在 VEGFR2-luc 转基因小鼠模型中具有抗血管生成和抗肿瘤作用。此外,Western blot 数据显示,antagomir-21 通过抑制 HIF-1α/VEGF/VEGFR2 相关信号通路抑制肿瘤血管生成。综上所述,本研究结果表明,antagomir-21 可有效抑制 VEGFR2-luc 鼠乳腺癌模型中的肿瘤生长和血管生成,生物发光成像可作为一种非侵入性、连续监测体内肿瘤血管生成的工具。

https://cdn.ncbi.nlm.nih.gov/pmc/blobs/0eb4/3738509/0bd38e09a89d/pone.0071472.g001.jpg

文献AI研究员

20分钟写一篇综述,助力文献阅读效率提升50倍。

立即体验

用中文搜PubMed

大模型驱动的PubMed中文搜索引擎

马上搜索

文档翻译

学术文献翻译模型,支持多种主流文档格式。

立即体验