Suppr超能文献

1 型神经纤维瘤病中恶性外周神经鞘瘤的化疗治疗:10 年机构回顾。

Chemotherapy for the treatment of malignant peripheral nerve sheath tumors in neurofibromatosis 1: a 10-year institutional review.

机构信息

Department of Dermatology, Referral center for Neurofibromatosis, Henri Mondor Hospital, UPEC, Créteil, France.

出版信息

Orphanet J Rare Dis. 2013 Aug 23;8:127. doi: 10.1186/1750-1172-8-127.

Abstract

BACKGROUND

Neurofibromatosis 1 (NF1) is the most common autosomal dominant disorder, with an incidence of 1 in 2,500-3,300 live births. NF1 is associated with significant morbidity and mortality because of complications, especially malignant peripheral nerve sheath tumors (MPNSTs), which mainly develop during adulthood. We evaluated our experience with management of NF1 with MPNSTs by standard chemotherapy with anthracycline and/or ifosfamide in terms of time to treatment failure and overall survival.

METHODS

We performed a retrospective review of consecutive patients with NF1 and a diagnosis of MPNSTs between 1993 and 2003 in our referral center for NF1. Prognostic factors were evaluated by univariate analysis.

RESULTS

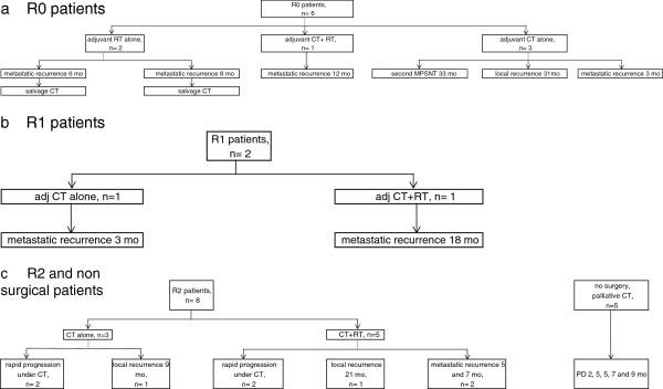
We evaluated data for 21 patients with grade 1 (n=1), grade 2 (n=8) and grade 3 (n=12) MPNST; 16 presented localized disease and underwent surgery: margins for 6 were tumor-free (including 3 patients with amputation), 2 showed microscopic residual disease and 8 showed macroscopic residual disease. All patients received chemotherapy and 9 radiotherapy. Median time to treatment failure and overall survival were 7.8 and 17 months, respectively. Two patients were still alive at 138 and 167 months. We found no significant relationship between type of chemotherapy and time to treatment failure or overall survival.

CONCLUSIONS

MPNSTs are highly aggressive in NF1. Conventional chemotherapy does not seem to reduce mortality, and its role must be questioned. Recent advances in the molecular biology of MPNSTs may provide new prognostic factors and targeted therapies.

摘要

背景

神经纤维瘤病 1 型(NF1)是最常见的常染色体显性遗传疾病,发病率为每 2500-3300 例活产儿中有 1 例。NF1 由于并发症,特别是恶性外周神经鞘瘤(MPNST),导致发病率和死亡率较高,而 MPNST 主要在成年期发展。我们评估了我们使用含蒽环类药物和/或异环磷酰胺的标准化疗治疗 NF1 合并 MPNST 的经验,根据治疗失败时间和总生存情况来评估。

方法

我们对我们的 NF1 转诊中心 1993 年至 2003 年间诊断为 MPNST 的 NF1 连续患者进行了回顾性分析。通过单因素分析评估预后因素。

结果

我们评估了 21 例 1 级(n=1)、2 级(n=8)和 3 级(n=12)MPNST 患者的数据;16 例患者为局限性疾病,接受了手术治疗:6 例患者的肿瘤边缘无肿瘤(包括 3 例截肢患者),2 例患者显示显微镜下残留疾病,8 例患者显示肉眼残留疾病。所有患者均接受化疗和 9 例放疗。治疗失败时间和总生存的中位数分别为 7.8 个月和 17 个月。2 例患者仍存活 138 个月和 167 个月。我们发现化疗类型与治疗失败时间或总生存时间之间没有显著关系。

结论

MPNST 在 NF1 中具有高度侵袭性。常规化疗似乎并不能降低死亡率,因此必须质疑其作用。MPNST 分子生物学的最新进展可能提供新的预后因素和靶向治疗。

https://cdn.ncbi.nlm.nih.gov/pmc/blobs/f079/3766199/f113de50e025/1750-1172-8-127-1.jpg

文献检索

告别复杂PubMed语法,用中文像聊天一样搜索,搜遍4000万医学文献。AI智能推荐,让科研检索更轻松。

立即免费搜索

文件翻译

保留排版,准确专业,支持PDF/Word/PPT等文件格式,支持 12+语言互译。

免费翻译文档

深度研究

AI帮你快速写综述,25分钟生成高质量综述,智能提取关键信息,辅助科研写作。

立即免费体验