• 文献检索
  • 文档翻译
  • 深度研究
  • 学术资讯
  • Suppr Zotero 插件Zotero 插件
  • 邀请有礼
  • 套餐&价格
  • 历史记录
应用&插件
Suppr Zotero 插件Zotero 插件浏览器插件Mac 客户端Windows 客户端微信小程序
定价
高级版会员购买积分包购买API积分包
服务
文献检索文档翻译深度研究API 文档MCP 服务
关于我们
关于 Suppr公司介绍联系我们用户协议隐私条款
关注我们

Suppr 超能文献

核心技术专利:CN118964589B侵权必究
粤ICP备2023148730 号-1Suppr @ 2026

文献检索

告别复杂PubMed语法,用中文像聊天一样搜索,搜遍4000万医学文献。AI智能推荐,让科研检索更轻松。

立即免费搜索

文件翻译

保留排版,准确专业,支持PDF/Word/PPT等文件格式,支持 12+语言互译。

免费翻译文档

深度研究

AI帮你快速写综述,25分钟生成高质量综述,智能提取关键信息,辅助科研写作。

立即免费体验

SLC41A1 中的 Na⁺/Mg²⁺ 交换蛋白 A350V 替代突变,可能与帕金森病相关,是一种获得性功能突变。

Substitution p.A350V in Na⁺/Mg²⁺ exchanger SLC41A1, potentially associated with Parkinson's disease, is a gain-of-function mutation.

机构信息

Institute of Veterinary-Physiology, Free University Berlin, Berlin, Germany.

出版信息

PLoS One. 2013 Aug 15;8(8):e71096. doi: 10.1371/journal.pone.0071096. eCollection 2013.

DOI:10.1371/journal.pone.0071096
PMID:23976986
原文链接:https://pmc.ncbi.nlm.nih.gov/articles/PMC3744568/
Abstract

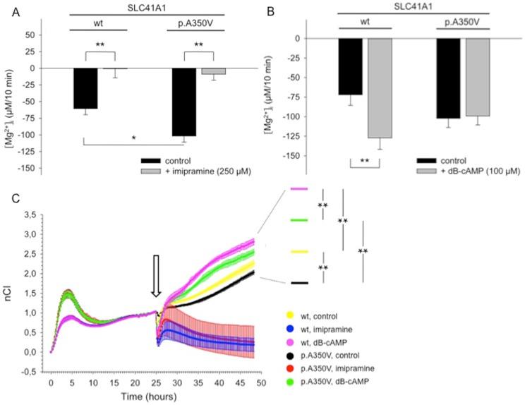
Parkinson's disease (PD) is a complex multifactorial ailment predetermined by the interplay of various environmental and genetic factors. Systemic and intracellular magnesium (Mg) deficiency has long been suspected to contribute to the development and progress of PD and other neurodegenerative diseases. However, the molecular background is unknown. Interestingly, gene SLC41A1 located in the novel PD locus PARK16 has recently been identified as being a Na⁺/Mg²⁺ exchanger (NME, Mg²⁺ efflux system), a key component of cellular magnesium homeostasis. Here, we demonstrate that the substitution p.A350V potentially associated with PD is a gain-of-function mutation that enhances a core function of SLC41A1, namely Na⁺-dependent Mg²⁺ efflux by 69±10% under our experimental conditions (10-minute incubation in high-Na⁺ (145 mM) and completely Mg²⁺-free medium). The increased efflux capacity is accompanied by an insensitivity of mutant NME to cAMP stimulation suggesting disturbed hormonal regulation and leads to a reduced proliferation rate in p.A350V compared with wt cells. We hypothesize that enhanced Mg²⁺-efflux conducted by SLC41A1 variant p.A350V might result, in the long-term, in chronic intracellular Mg²⁺-deficiency, a condition that is found in various brain regions of PD patients and that exacerbates processes triggering neuronal damage.

摘要

帕金森病(PD)是一种复杂的多因素疾病,由各种环境和遗传因素的相互作用决定。长期以来,人们一直怀疑全身性和细胞内镁(Mg)缺乏会导致 PD 和其他神经退行性疾病的发展和进展。然而,其分子背景尚不清楚。有趣的是,最近发现位于新的 PD 基因座 PARK16 中的基因 SLC41A1 是一种 Na ⁺ /Mg ²⁺ 交换器(NME,Mg ²⁺ 外排系统),是细胞镁稳态的关键组成部分。在这里,我们证明与 PD 相关的替代 p.A350V 是一种功能获得性突变,可增强 SLC41A1 的核心功能,即在我们的实验条件下(在高 Na ⁺ (145 mM)和完全不含 Mg ²⁺ 的培养基中孵育 10 分钟),可使 Na ⁺ 依赖性 Mg ²⁺ 外排增加 69±10%。这种外排能力的增加伴随着突变 NME 对 cAMP 刺激的不敏感,表明激素调节紊乱,并导致与 wt 细胞相比,p.A350V 细胞的增殖率降低。我们假设 SLC41A1 变体 p.A350V 介导的增强的 Mg ²⁺ 外排可能导致长期慢性细胞内 Mg ²⁺ 缺乏,这种情况在 PD 患者的各种大脑区域中都存在,并加剧了导致神经元损伤的过程。

https://cdn.ncbi.nlm.nih.gov/pmc/blobs/c399/3744568/324fa8ff7741/pone.0071096.g006.jpg
https://cdn.ncbi.nlm.nih.gov/pmc/blobs/c399/3744568/69448c390eff/pone.0071096.g001.jpg
https://cdn.ncbi.nlm.nih.gov/pmc/blobs/c399/3744568/3272080ba13e/pone.0071096.g002.jpg
https://cdn.ncbi.nlm.nih.gov/pmc/blobs/c399/3744568/8fd75e26977b/pone.0071096.g003.jpg
https://cdn.ncbi.nlm.nih.gov/pmc/blobs/c399/3744568/8dcf276be7c6/pone.0071096.g004.jpg
https://cdn.ncbi.nlm.nih.gov/pmc/blobs/c399/3744568/8cf6c37fb580/pone.0071096.g005.jpg
https://cdn.ncbi.nlm.nih.gov/pmc/blobs/c399/3744568/324fa8ff7741/pone.0071096.g006.jpg
https://cdn.ncbi.nlm.nih.gov/pmc/blobs/c399/3744568/69448c390eff/pone.0071096.g001.jpg
https://cdn.ncbi.nlm.nih.gov/pmc/blobs/c399/3744568/3272080ba13e/pone.0071096.g002.jpg
https://cdn.ncbi.nlm.nih.gov/pmc/blobs/c399/3744568/8fd75e26977b/pone.0071096.g003.jpg
https://cdn.ncbi.nlm.nih.gov/pmc/blobs/c399/3744568/8dcf276be7c6/pone.0071096.g004.jpg
https://cdn.ncbi.nlm.nih.gov/pmc/blobs/c399/3744568/8cf6c37fb580/pone.0071096.g005.jpg
https://cdn.ncbi.nlm.nih.gov/pmc/blobs/c399/3744568/324fa8ff7741/pone.0071096.g006.jpg

相似文献

1
Substitution p.A350V in Na⁺/Mg²⁺ exchanger SLC41A1, potentially associated with Parkinson's disease, is a gain-of-function mutation.SLC41A1 中的 Na⁺/Mg²⁺ 交换蛋白 A350V 替代突变,可能与帕金森病相关,是一种获得性功能突变。
PLoS One. 2013 Aug 15;8(8):e71096. doi: 10.1371/journal.pone.0071096. eCollection 2013.
2
Variant R244H in Na+/Mg2+ exchanger SLC41A1 in Taiwanese Parkinson's disease is associated with loss of Mg2+ efflux function.台湾帕金森病患者中钠/镁离子交换体SLC41A1的R244H变体与镁离子外流功能丧失有关。
Parkinsonism Relat Disord. 2014 Jun;20(6):600-3. doi: 10.1016/j.parkreldis.2014.02.027. Epub 2014 Mar 12.
3
Human gene SLC41A1 encodes for the Na+/Mg²+ exchanger.人类基因 SLC41A1 编码钠离子/镁离子交换器。
Am J Physiol Cell Physiol. 2012 Jan 1;302(1):C318-26. doi: 10.1152/ajpcell.00289.2011. Epub 2011 Oct 26.
4
SLC41 transporters--molecular identification and functional role.溶质载体家族41转运蛋白——分子鉴定与功能作用
Curr Top Membr. 2014;73:383-410. doi: 10.1016/B978-0-12-800223-0.00011-6.
5
Insulin Modulates the Na+/Mg2+ Exchanger SLC41A1 and Influences Mg2+ Efflux from Intracellular Stores in Transgenic HEK293 Cells.胰岛素调节钠/镁离子交换体SLC41A1并影响转基因HEK293细胞内储存镁离子的外流。
J Nutr. 2015 Nov;145(11):2440-7. doi: 10.3945/jn.115.213918. Epub 2015 Sep 9.
6
SLC41A1 knockdown inhibits angiotensin II-induced cardiac fibrosis by preventing Mg(2+) efflux and Ca(2+) signaling in cardiac fibroblasts.SLC41A1基因敲低通过阻止心肌成纤维细胞中Mg(2+)外流和Ca(2+)信号传导来抑制血管紧张素II诱导的心脏纤维化。
Arch Biochem Biophys. 2014 Dec 15;564:74-82. doi: 10.1016/j.abb.2014.09.013. Epub 2014 Sep 27.
7
SLC41A1 is a novel mammalian Mg2+ carrier.SLC41A1是一种新型的哺乳动物镁离子载体。
J Biol Chem. 2008 Jun 6;283(23):16235-47. doi: 10.1074/jbc.M707276200. Epub 2008 Mar 25.
8
SLC41A1 is essential for magnesium homeostasis in vivo.SLC41A1 对于体内镁稳态至关重要。
Pflugers Arch. 2019 Jun;471(6):845-860. doi: 10.1007/s00424-018-2234-9. Epub 2018 Nov 12.
9
Knockdown of SLC41A1 magnesium transporter promotes mineralization and attenuates magnesium inhibition during osteogenesis of mesenchymal stromal cells.敲低溶质载体家族41成员1(SLC41A1)镁转运体可促进间充质基质细胞成骨过程中的矿化并减弱镁的抑制作用。
Stem Cell Res Ther. 2017 Feb 21;8(1):39. doi: 10.1186/s13287-017-0497-2.
10
SLC41A1 knockout mice display normal magnesium homeostasis.SLC41A1 敲除小鼠表现出正常的镁稳态。
Am J Physiol Renal Physiol. 2022 Nov 1;323(5):F553-F563. doi: 10.1152/ajprenal.00101.2022. Epub 2022 Sep 1.

引用本文的文献

1
Differential regulation of magnesium transporters Slc41, Cnnm and Trpm6-7 in the kidney of salmonids may represent evolutionary adaptations to high salinity environments.在鲑鱼科鱼类的肾脏中,镁转运蛋白 Slc41、Cnnm 和 Trpm6-7 的差异调节可能代表了对高盐环境的进化适应。
BMC Genomics. 2024 Nov 29;25(1):1156. doi: 10.1186/s12864-024-11055-x.
2
The Neuroprotective and Anxiolytic Effects of Magnesium Sulfate on Retinal Dopaminergic Neurons in 6-OHDA-Induced Parkinsonian Rats: A Pilot Study.硫酸镁对6-羟基多巴胺诱导的帕金森病大鼠视网膜多巴胺能神经元的神经保护和抗焦虑作用:一项初步研究。
Brain Sci. 2024 Aug 26;14(9):861. doi: 10.3390/brainsci14090861.
3

本文引用的文献

1
SLC41A1 is the only magnesium responsive gene significantly overexpressed in placentas of preeclamptic women.溶质载体家族41成员1(SLC41A1)是唯一在子痫前期孕妇胎盘组织中显著高表达的镁反应基因。
Hypertens Pregnancy. 2013 Nov;32(4):378-89. doi: 10.3109/10641955.2013.810237. Epub 2013 Jul 11.
2
Mutation of the Mg2+ transporter SLC41A1 results in a nephronophthisis-like phenotype.Mg2+ 转运蛋白 SLC41A1 的突变导致类似肾单位肾痨的表型。
J Am Soc Nephrol. 2013 May;24(6):967-77. doi: 10.1681/ASN.2012101034. Epub 2013 May 9.
3
Monogenic Parkinson's disease and parkinsonism: clinical phenotypes and frequencies of known mutations.
Magnesium (Mg): Essential Mineral for Neuronal Health: From Cellular Biochemistry to Cognitive Health and Behavior Regulation.
镁(Mg):神经元健康的必需矿物质:从细胞生物化学到认知健康和行为调节。
Curr Pharm Des. 2024;30(39):3074-3107. doi: 10.2174/0113816128321466240816075041.
4
The Role of Magnesium in Parkinson's Disease: Status Quo and Implications for Future Research.镁在帕金森病中的作用:现状及对未来研究的启示。
Int J Mol Sci. 2024 Aug 1;25(15):8425. doi: 10.3390/ijms25158425.
5
Characterization of a novel MgtE homolog and its structural dynamics in membrane mimetics.一种新型MgtE同源物的表征及其在膜模拟物中的结构动力学
Biophys J. 2024 Jul 16;123(14):1968-1983. doi: 10.1016/j.bpj.2023.11.3402. Epub 2023 Dec 1.
6
The human MRS2 magnesium-binding domain is a regulatory feedback switch for channel activity.人类 MRS2 镁结合域是通道活性的调节反馈开关。
Life Sci Alliance. 2023 Feb 8;6(4). doi: 10.26508/lsa.202201742. Print 2023 Apr.
7
Magnesium and the Brain: A Focus on Neuroinflammation and Neurodegeneration.镁与大脑:聚焦神经炎症与神经退行性变。
Int J Mol Sci. 2022 Dec 23;24(1):223. doi: 10.3390/ijms24010223.
8
Alzheimer's Disease-Associated SNP rs708727 in May Increase Risk for Parkinson's Disease: Report from Enlarged Slovak Study.阿尔茨海默病相关 SNP rs708727 可能增加帕金森病发病风险:来自扩大的斯洛伐克研究的报告。
Int J Mol Sci. 2022 Jan 29;23(3):1604. doi: 10.3390/ijms23031604.
9
The structure of MgtE in the absence of magnesium provides new insights into channel gating.在缺乏镁的情况下,MgtE 的结构为通道门控提供了新的见解。
PLoS Biol. 2021 Apr 27;19(4):e3001231. doi: 10.1371/journal.pbio.3001231. eCollection 2021 Apr.
10
Dysregulation of MicroRNAs and PIWI-Interacting RNAs in a Parkinson's Disease Model Overexpressing Human α-Synuclein and Influence of .在过表达人α-突触核蛋白的帕金森病模型中微小RNA和PIWI相互作用RNA的失调及其影响
Front Neurosci. 2021 Mar 8;15:600462. doi: 10.3389/fnins.2021.600462. eCollection 2021.
单基因帕金森病和帕金森综合征:已知突变的临床表型和频率。
Parkinsonism Relat Disord. 2013 Apr;19(4):407-15. doi: 10.1016/j.parkreldis.2013.01.020. Epub 2013 Feb 23.
4
Magnesium intake and incidence of stroke: meta-analysis of cohort studies.镁摄入量与中风发病风险:队列研究的荟萃分析。
Nutr Metab Cardiovasc Dis. 2013 Mar;23(3):169-76. doi: 10.1016/j.numecd.2012.04.015. Epub 2012 Jul 11.
5
Mechanisms of Mg2+ inhibition of BzATP-dependent Ca2+ responses in THP-1 monocytes.Mg2+ 抑制 THP-1 单核细胞中 BzATP 依赖性 Ca2+ 反应的机制。
Brain Res. 2012 Mar 9;1442:1-8. doi: 10.1016/j.brainres.2012.01.004. Epub 2012 Jan 11.
6
Human gene SLC41A1 encodes for the Na+/Mg²+ exchanger.人类基因 SLC41A1 编码钠离子/镁离子交换器。
Am J Physiol Cell Physiol. 2012 Jan 1;302(1):C318-26. doi: 10.1152/ajpcell.00289.2011. Epub 2011 Oct 26.
7
Altered ionized magnesium levels in mild-to-moderate Alzheimer's disease.轻度至中度阿尔茨海默病患者离子化镁水平改变。
Magnes Res. 2011 Sep;24(3):S115-21. doi: 10.1684/mrh.2011.0287.
8
The role of environmental exposures in neurodegeneration and neurodegenerative diseases.环境暴露在神经退行性变和神经退行性疾病中的作用。
Toxicol Sci. 2011 Dec;124(2):225-50. doi: 10.1093/toxsci/kfr239. Epub 2011 Sep 13.
9
Magnesium deficiency induces anxiety and HPA axis dysregulation: modulation by therapeutic drug treatment.镁缺乏会导致焦虑和 HPA 轴失调:药物治疗的调节作用。
Neuropharmacology. 2012 Jan;62(1):304-12. doi: 10.1016/j.neuropharm.2011.07.027. Epub 2011 Aug 4.
10
Genetic variants in the RAB7L1 and SLC41A1 genes of the PARK16 locus in Chinese Parkinson's disease patients.中国帕金森病患者 PARK16 基因座 RAB7L1 和 SLC41A1 基因的遗传变异。
Int J Neurosci. 2011 Nov;121(11):632-6. doi: 10.3109/00207454.2011.598983. Epub 2011 Aug 4.