Genome Damage and Stability Centre, DNA double Strand Break Repair Laboratory, University of Sussex, Brighton BN1 9 RQ, UK and Unidad de Investigación, Hospital Universitario de Canarias, Instituto de Tecnologías Biomédicas, Ofra s/n, 38320 La Laguna, Tenerife, Spain.
Nucleic Acids Res. 2013 Dec;41(22):10298-311. doi: 10.1093/nar/gkt802. Epub 2013 Sep 5.
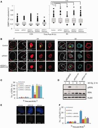
In G2 phase cells, DNA double-strand break repair switches from DNA non-homologous end-joining to homologous recombination. This switch demands the promotion of resection. We examine the changes in 53BP1 and RAP80 ionizing radiation induced foci (IRIF) in G2 phase, as these are factors that restrict resection. We observed a 2-fold increase in the volume of 53BP1 foci by 8 h, which is not seen in G1 cells. Additionally, an IRIF core devoid of 53BP1 arises where RPA foci form, with BRCA1 IRIF forming between 53BP1 and replication protein A (RPA). Ubiquitin chains assessed using α-FK2 antibodies are similarly repositioned. Repositioning of all these components requires BRCA1's BRCT but not the ring finger domain. 53BP1, RAP80 and ubiquitin chains are enlarged following POH1 depletion by small interfering RNA, but a devoid core does not form and RPA foci formation is impaired. Co-depletion of POH1 and RAP80, BRCC36 or ABRAXAS allows establishment of the 53BP1 and ubiquitin chain-devoid core. Thus, the barriers posed by 53BP1 and RAP80 are relieved by BRCA1 and POH1, respectively. Analysis of combined depletions shows that these represent distinct but interfacing barriers to promote loss of ubiquitin chains in the IRIF core, which is required for subsequent resection. We propose a model whereby BRCA1 impacts on 53BP1 to allow access of POH1 to RAP80. POH1-dependent removal of RAP80 within the IRIF core enables degradation of ubiquitin chains, which promotes loss of 53BP1. Thus, POH1 represents a novel component regulating the switch from non-homologous end-joining to homologous recombination.
在 G2 期细胞中,DNA 双链断裂修复从 DNA 非同源末端连接转换为同源重组。这种转换需要促进切除。我们检查了 G2 期 53BP1 和 RAP80 电离辐射诱导焦点 (IRIF) 的变化,因为这些是限制切除的因素。我们观察到 53BP1 焦点的体积在 8 小时内增加了 2 倍,而在 G1 细胞中则没有这种情况。此外,在 RPA 焦点形成的地方出现了没有 53BP1 的 IRIF 核心,BRCA1 IRIF 形成在 53BP1 和复制蛋白 A (RPA) 之间。使用 α-FK2 抗体评估的泛素链也被重新定位。所有这些成分的重新定位都需要 BRCA1 的 BRCT,但不需要环指结构域。用小干扰 RNA 耗尽 POH1 后,53BP1、RAP80 和泛素链会扩大,但不会形成无核核心,并且 RPA 焦点形成受损。POH1 和 RAP80、BRCC36 或 ABRAXAS 的共耗竭允许建立 53BP1 和泛素链缺失核心。因此,BRCA1 和 POH1 分别解除了 53BP1 和 RAP80 造成的障碍。对联合耗竭的分析表明,这些代表了不同但相互连接的障碍,以促进 IRIF 核心中泛素链的丢失,这是随后切除所必需的。我们提出了一个模型,即 BRCA1 影响 53BP1,以使 POH1 能够接近 RAP80。IRIF 核心内 POH1 依赖性 RAP80 的去除使泛素链降解,从而促进 53BP1 的丢失。因此,POH1 代表了一种调节从非同源末端连接到同源重组转换的新型成分。