Suppr超能文献

蛋白酶体介导的长程核酸酶降解对DNA双链断裂的切除起负调控作用。

Proteasome-mediated degradation of long-range nucleases negatively regulates resection of DNA double-strand breaks.

作者信息

Gnugnoli Marco, Rinaldi Carlo, Casari Erika, Pizzul Paolo, Bonetti Diego, Longhese Maria Pia

机构信息

Dipartimento di Biotecnologie e Bioscienze, Università degli Studi di Milano-Bicocca, 20126 Milano, Italy.

出版信息

iScience. 2024 Jun 22;27(7):110373. doi: 10.1016/j.isci.2024.110373. eCollection 2024 Jul 19.

Abstract

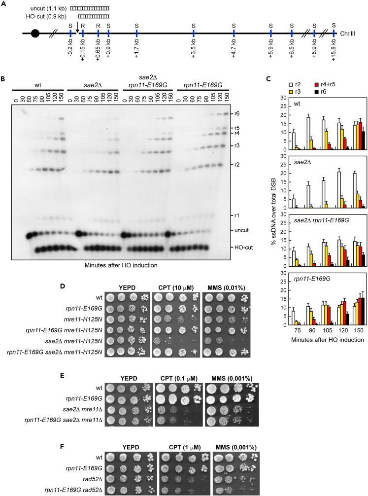
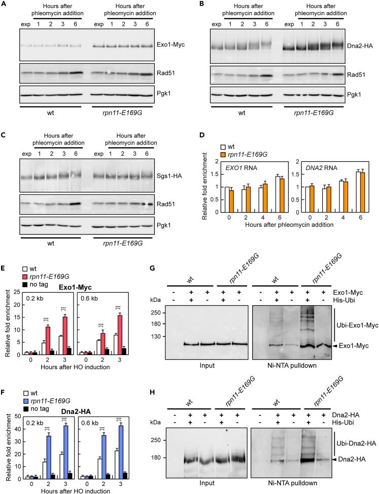
Homologous recombination is initiated by the nucleolytic degradation (resection) of DNA double-strand breaks (DSBs). DSB resection is a two-step process. In the short-range step, the MRX (Mre11-Rad50-Xrs2) complex, together with Sae2, incises the 5'-terminated strand at the DSB end and resects back toward the DNA end. Then, the long-range resection nucleases Exo1 and Dna2 further elongate the resected DNA tracts. We found that mutations lowering proteasome functionality bypass the need for Sae2 in DSB resection. In particular, the dysfunction of the proteasome subunit Rpn11 leads to hyper-resection and increases the levels of both Exo1 and Dna2 to such an extent that it allows the bypass of the requirement for either Exo1 or Dna2, but not for both. These observations, along with the finding that Exo1 and Dna2 are ubiquitylated, indicate a role of the proteasome in restraining DSB resection by negatively controlling the abundance of the long-range resection nucleases.

摘要

同源重组由DNA双链断裂(DSB)的核酸酶解降解(切除)引发。DSB切除是一个两步过程。在短程步骤中,MRX(Mre11-Rad50-Xrs2)复合物与Sae2一起,在DSB末端切割5'端终止的链,并向DNA末端反向切除。然后,长程切除核酸酶Exo1和Dna2进一步延长切除的DNA片段。我们发现,降低蛋白酶体功能的突变绕过了DSB切除中对Sae2的需求。特别是,蛋白酶体亚基Rpn11的功能障碍导致过度切除,并使Exo1和Dna2的水平增加到允许绕过对Exo1或Dna2其中之一的需求,但不是两者的程度。这些观察结果,以及Exo1和Dna2被泛素化的发现,表明蛋白酶体通过负向控制长程切除核酸酶的丰度在抑制DSB切除中发挥作用。

https://cdn.ncbi.nlm.nih.gov/pmc/blobs/2577/11277358/eadc6266b958/fx1.jpg

文献检索

告别复杂PubMed语法,用中文像聊天一样搜索,搜遍4000万医学文献。AI智能推荐,让科研检索更轻松。

立即免费搜索

文件翻译

保留排版,准确专业,支持PDF/Word/PPT等文件格式,支持 12+语言互译。

免费翻译文档

深度研究

AI帮你快速写综述,25分钟生成高质量综述,智能提取关键信息,辅助科研写作。

立即免费体验