Suppr超能文献

鉴定 eIF4G 在刺激栉孔扇贝神经元中 cap 和 IRES 依赖型翻译中的作用。

Characterization of the role of eIF4G in stimulating cap- and IRES-dependent translation in aplysia neurons.

机构信息

Department of Neurology and Neurosurgery, Montreal Neurological Institute, McGill University, Montreal, Quebec, Canada.

出版信息

PLoS One. 2013 Sep 3;8(9):e74085. doi: 10.1371/journal.pone.0074085. eCollection 2013.

Abstract

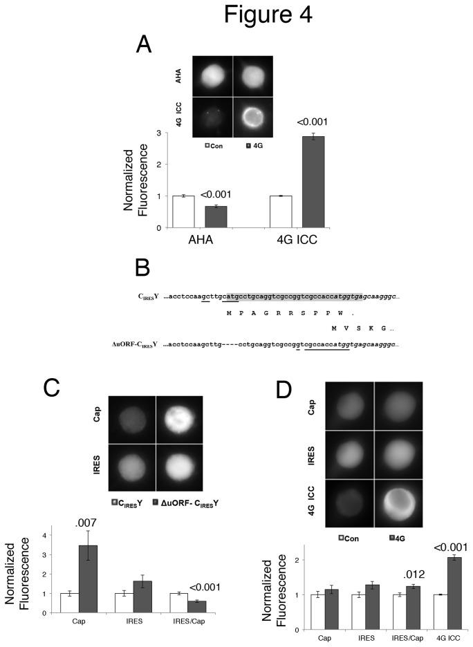
The rate-limiting step(s) of translation in the nervous system have not been clearly identified. We have been examining this question in the cell body of the Aplysia sensory neuron, where translational regulation is important for the regulation of synaptic strength. In the present study, we examined the role of the adaptor protein eIF4G. We cloned Aplysia eIF4G (Ap4G) and Ap4G contains all the standard metazoan eIF4G protein-protein interaction domains. Overexpressing Ap4G in Aplysia sensory neurons caused an increase in both cap-dependent and internal ribosome entry site (IRES)-dependent translation using a previously characterized bicistronic fluorescent reporter. Unexpectedly, measurement of overall translation using the methionine analog, L-azidohomoalanine, revealed that overexpression of Ap4G did not lead to an increase in overall translation rates. Indeed, the effect of Ap4G on the bicistronic reporter depended on the presence of an upstream open reading frame (uORF) in the 5' UTR encoded by the vector. We have previously shown that Mnk strongly decreased cap-dependent translation and this depended on a putative 4G binding domain. Here we extend these results showing that even in the absence of the uORF, overexpression of Mnk strongly decreases cap-dependent translation and this depends on the Mnk binding site in eIF4G. Similarly, an increase in cap-dependent translation seen with overexpression of elongation factor 2 kinase did not depend on the uORF. Overall, we show that eIF4G is rate limiting for translation of an mRNA encoding an uORF, but is not generally a rate-limiting step for translation.

摘要

神经系统中翻译的限速步骤(限速步骤)尚未明确确定。我们一直在检查 Aplysia 感觉神经元细胞体中的这个问题,其中翻译调节对于调节突触强度很重要。在本研究中,我们检查了衔接蛋白 eIF4G 的作用。我们克隆了 Aplysia eIF4G(Ap4G),Ap4G 包含所有标准后生动物 eIF4G 蛋白-蛋白相互作用结构域。在 Aplysia 感觉神经元中过表达 Ap4G 会导致先前表征的双顺反子荧光报告物的帽依赖性和内部核糖体进入位点(IRES)依赖性翻译增加。出乎意料的是,使用甲硫氨酸类似物 L-叠氮基高丙氨酸测量整体翻译,发现过表达 Ap4G 不会导致整体翻译速率增加。事实上,Ap4G 对双顺反子报告物的影响取决于载体编码的 5'UTR 中上游开放阅读框(uORF)的存在。我们之前已经表明,Mnk 强烈降低帽依赖性翻译,这取决于假定的 4G 结合域。在这里,我们扩展了这些结果,表明即使不存在 uORF,Mnk 的过表达也强烈降低了帽依赖性翻译,这取决于 eIF4G 中的 Mnk 结合位点。同样,过表达伸长因子 2 激酶时观察到的帽依赖性翻译增加不依赖于 uORF。总的来说,我们表明 eIF4G 是编码 uORF 的 mRNA 翻译的限速步骤,但通常不是翻译的限速步骤。

https://cdn.ncbi.nlm.nih.gov/pmc/blobs/4f54/3760813/e096c8ba9c72/pone.0074085.g001.jpg

文献AI研究员

20分钟写一篇综述,助力文献阅读效率提升50倍。

立即体验

用中文搜PubMed

大模型驱动的PubMed中文搜索引擎

马上搜索

文档翻译

学术文献翻译模型,支持多种主流文档格式。

立即体验