Laboratory of Molecular Immunology, 2 Mucosal Immunology and 3 Howard Hughes Medical Institute, The Rockefeller University, New York, NY 10065.
J Exp Med. 2013 Sep 23;210(10):2025-39. doi: 10.1084/jem.20130903. Epub 2013 Sep 16.
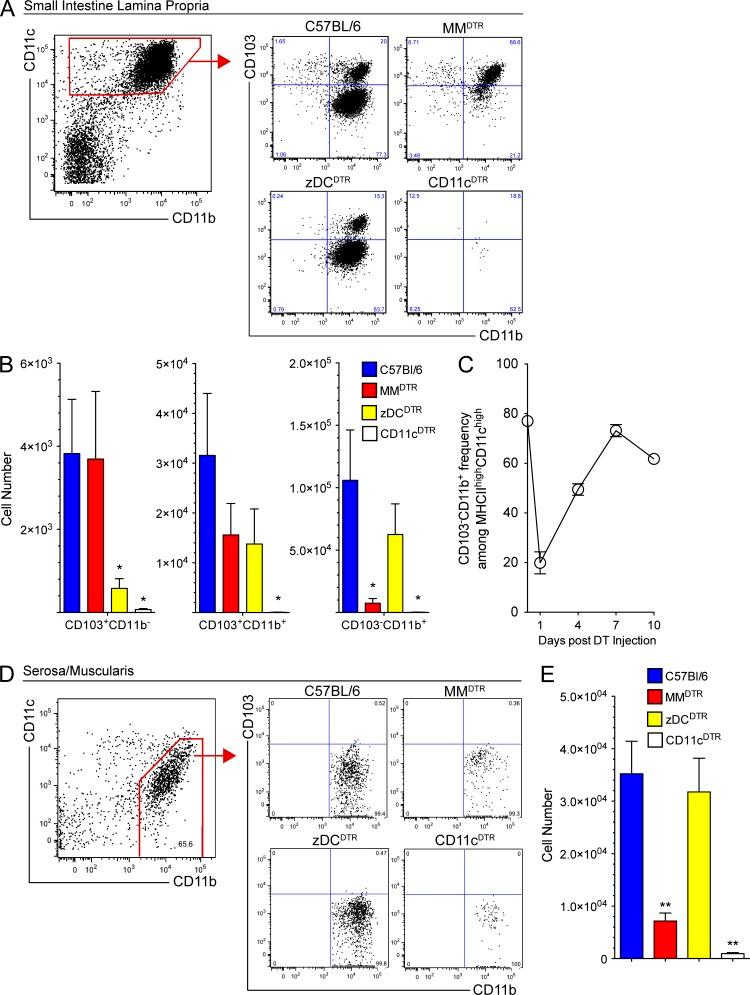
Dendritic cells (DCs), monocytes, and macrophages are closely related phagocytes that share many phenotypic features and, in some cases, a common developmental origin. Although the requirement for DCs in initiating adaptive immune responses is well appreciated, the role of monocytes and macrophages remains largely undefined, in part because of the lack of genetic tools enabling their specific depletion. Here, we describe a two-gene approach that requires overlapping expression of LysM and Csf1r to define and deplete monocytes and macrophages. The role of monocytes and macrophages in immunity to pathogens was tested by their selective depletion during infection with Citrobacter rodentium. Although neither cell type was required to initiate immunity, monocytes and macrophages contributed to the adaptive immune response by secreting IL-12, which induced Th1 polarization and IFN-γ secretion. Thus, whereas DCs are indispensable for priming naive CD4(+) T cells, monocytes and macrophages participate in intestinal immunity by producing mediators that direct T cell polarization.
树突状细胞(DCs)、单核细胞和巨噬细胞是密切相关的吞噬细胞,它们具有许多表型特征,在某些情况下,还具有共同的发育起源。尽管人们已经充分认识到 DCs 在启动适应性免疫反应中的作用,但单核细胞和巨噬细胞的作用在很大程度上仍未得到明确界定,部分原因是缺乏能够特异性耗尽这些细胞的遗传工具。在这里,我们描述了一种双基因方法,该方法需要重叠表达 LysM 和 Csf1r 来定义和耗尽单核细胞和巨噬细胞。通过在感染柠檬酸杆菌时选择性耗尽这些细胞来测试单核细胞和巨噬细胞在病原体免疫中的作用。尽管这两种细胞类型都不是启动免疫所必需的,但单核细胞和巨噬细胞通过分泌 IL-12 来参与适应性免疫反应,从而诱导 Th1 极化和 IFN-γ 的分泌。因此,虽然 DCs 对于激活初始 CD4(+)T 细胞是不可或缺的,但单核细胞和巨噬细胞通过产生指导 T 细胞极化的介质来参与肠道免疫。