Division of Endocrinology, Metabolism and Diabetes, and Program in Molecular Medicine, University of Utah School of Medicine, Salt Lake City, UT.
J Am Heart Assoc. 2013 Sep 19;2(5):e000301. doi: 10.1161/JAHA.113.000301.
Increased glucose transporter 1 (GLUT1) expression and glucose utilization that accompany pressure overload-induced hypertrophy (POH) are believed to be cardioprotective. Moreover, it has been shown that lifelong transgenic overexpression of GLUT1 in the heart prevents cardiac dysfunction after aortic constriction. The relevance of this model to clinical practice is unclear because of the life-long duration of increased glucose metabolism. Therefore, we sought to determine if a short-term increase in GLUT1-mediated myocardial glucose uptake would still confer cardioprotection if overexpression occurred at the onset of POH.
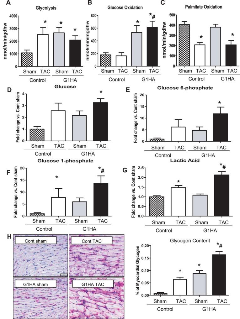
Mice with cardiomyocyte-specific inducible overexpression of a hemagglutinin (HA)-tagged GLUT1 transgene (G1HA) and their controls (Cont) were subjected to transverse aortic constriction (TAC) 2 days after transgene induction with doxycycline (DOX). Analysis was performed 4 weeks after TAC. Mitochondrial function, adenosine triphosphate (ATP) synthesis, and mRNA expression of oxidative phosphorylation (OXPHOS) genes were reduced in Cont mice, but were maintained in concert with increased glucose utilization in G1HA following TAC. Despite attenuated adverse remodeling in G1HA relative to control TAC mice, cardiac hypertrophy was exacerbated in these mice, and positive dP/dt (in vivo) and cardiac power (ex vivo) were equivalently decreased in Cont and G1HA TAC mice compared to shams, consistent with left ventricular dysfunction. O-GlcNAcylation of Ca2+ cycling proteins was increased in G1HA TAC hearts.
Short-term cardiac specific induction of GLUT1 at the onset of POH preserves mitochondrial function and attenuates pathological remodeling, but exacerbates the hypertrophic phenotype and is insufficient to prevent POH-induced cardiac contractile dysfunction, possibly due to impaired calcium cycling.
葡萄糖转运蛋白 1(GLUT1)表达增加和伴随压力超负荷诱导的肥厚(POH)的葡萄糖利用被认为具有心脏保护作用。此外,已经表明,心脏中 GLUT1 的终生转基因过表达可防止主动脉缩窄后的心脏功能障碍。由于葡萄糖代谢的终生增加,该模型与临床实践的相关性尚不清楚。因此,我们试图确定如果在 POH 开始时发生 GLUT1 介导的心肌葡萄糖摄取的短期增加,过表达是否仍会提供心脏保护。
具有心肌细胞特异性诱导过表达的带有血凝素(HA)标记的 GLUT1 转基因(G1HA)的小鼠及其对照(Cont)在使用强力霉素(DOX)诱导转基因后 2 天接受横主动脉缩窄(TAC)。在 TAC 后 4 周进行分析。线粒体功能、三磷酸腺苷(ATP)合成和氧化磷酸化(OXPHOS)基因的 mRNA 表达在 Cont 小鼠中降低,但在 G1HA 中与 TAC 后葡萄糖利用增加保持一致。尽管 G1HA 相对于对照 TAC 小鼠的不良重塑减轻,但这些小鼠的心脏肥大加剧,并且 Cont 和 G1HA TAC 小鼠的正 dp/dt(体内)和心脏功率(ex vivo)与 sham 相比同样降低,与左心室功能障碍一致。G1HA TAC 心脏中 Ca2+循环蛋白的 O-GlcNAcylation 增加。
在 POH 开始时心脏特异性诱导 GLUT1 的短期表达可维持线粒体功能并减轻病理性重塑,但加剧肥大表型,不足以防止 POH 诱导的心脏收缩功能障碍,可能是由于钙循环受损。