Department of Cell and Developmental Biology, Cornell University Weill Medical College New York, NY, USA.
Front Cell Neurosci. 2013 Sep 13;7:151. doi: 10.3389/fncel.2013.00151. eCollection 2013.
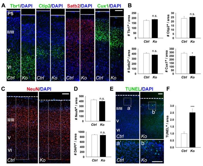
The structure of the postnatal mammalian cerebral cortex is an assembly of numerous mature neurons that exhibit proper neurite outgrowth and axonal and dendritic morphology. While many protein coding genes are shown to be involved in neuronal maturation, the role of microRNAs (miRNAs) in this process is also becoming evident. We here report that blocking miRNA biogenesis in differentiated neurons results in microcephaly like phenotypes in the postnatal mouse brain. The smaller brain defect is not caused by defective neurogenesis, altered neuronal migration or significant neuronal cell death. Surprisingly, a dramatic increase in neuronal packing density within the postnatal brain is observed. Loss of miRNA function causes shorter neurite outgrowth and smaller soma size of mature neurons in vitro. Our results reveal the impact of miRNAs on normal development of neuronal morphology and brain function. Because neurite outgrowth is critical for neuroregeneration, our studies further highlight the importance of miRNAs in the treatment of neurological diseases.
哺乳动物出生后的大脑皮层结构是由众多成熟神经元组成的,这些神经元表现出适当的轴突和树突形态。虽然许多蛋白编码基因被证明参与了神经元的成熟,但 miRNA(microRNAs)在这个过程中的作用也越来越明显。我们在这里报告说,在分化的神经元中阻断 miRNA 的生物发生会导致出生后小鼠大脑出现小头畸形样表型。较小的脑缺陷不是由神经发生缺陷、神经元迁移改变或明显的神经元细胞死亡引起的。令人惊讶的是,在出生后的大脑中观察到神经元包装密度的显著增加。miRNA 功能的丧失导致体外成熟神经元的轴突生长缩短和胞体变小。我们的结果揭示了 miRNA 对神经元形态和大脑功能正常发育的影响。因为轴突生长对于神经再生至关重要,我们的研究进一步强调了 miRNA 在治疗神经疾病中的重要性。