Department of Biomedical Sciences and Biochemistry and Molecular Biology, National Creative Research Center for Epigenome Reprogramming Network, Ischemic/Hypoxic Disease Institute, Seoul National University College of Medicine, Seoul 110-799, Division of Cancer Biology, Research Institute, National Cancer Center, Goyang 410-769, Department of Molecular Cell Biology, Sungkyunkwan University School of Medicine, Suwon, National Research Laboratory for Chromatin Dynamics, College of Pharmacy, Sungkyunkwan University, Suwon 440-746 and WCU Department of Molecular Medicine & Biopharmaceutical Sciences, Graduate School of Convergence Science, Seoul National University, Seoul 110-799, Republic of Korea.
Nucleic Acids Res. 2014 Jan;42(1):224-34. doi: 10.1093/nar/gkt873. Epub 2013 Sep 27.
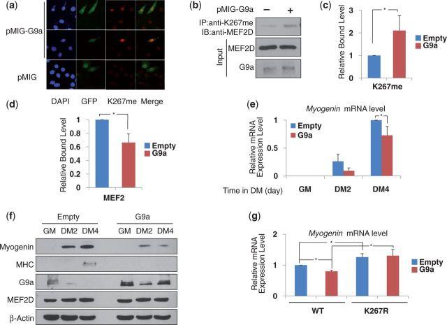
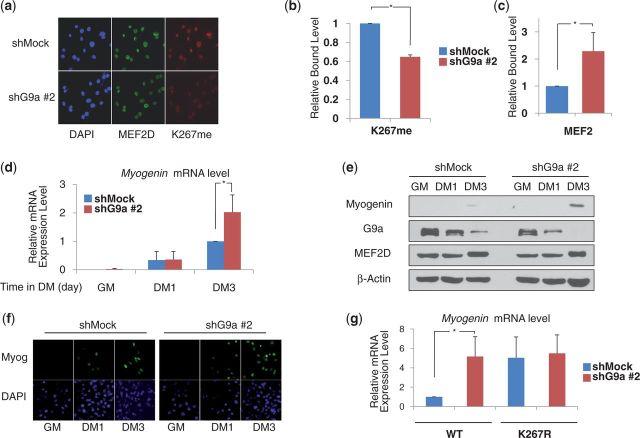
Myocyte enhancer factor 2 (MEF2) is a family of transcription factors that regulates many processes, including muscle differentiation. Due to its many target genes, MEF2D requires tight regulation of transcription activity over time and by location. Epigenetic modifiers have been suggested to regulate MEF2-dependent transcription via modifications to histones and MEF2. However, the modulation of MEF2 activity by lysine methylation, an important posttranslational modification that alters the activities of transcription factors, has not been studied. We report the reversible lysine methylation of MEF2D by G9a and LSD1 as a regulatory mechanism of MEF2D activity and skeletal muscle differentiation. G9a methylates lysine-267 of MEF2D and represses its transcriptional activity, but LSD1 counteracts it. This residue is highly conserved between MEF2 members in mammals. During myogenic differentiation of C2C12 mouse skeletal muscle cells, the methylation of MEF2D by G9a decreased, on which MEF2D-dependent myogenic genes were upregulated. We have also identified lysine-267 as a methylation/demethylation site and demonstrate that the lysine methylation state of MEF2D regulates its transcriptional activity and skeletal muscle cell differentiation.
肌细胞增强因子 2(MEF2)是一类转录因子,可调节多种过程,包括肌肉分化。由于其许多靶基因,MEF2D 需要随时间和位置对转录活性进行严格调控。表观遗传修饰物通过对组蛋白和 MEF2 的修饰被认为可以调节 MEF2 依赖性转录。然而,赖氨酸甲基化(一种改变转录因子活性的重要翻译后修饰)对 MEF2 活性的调节尚未得到研究。我们报告了 G9a 和 LSD1 对 MEF2D 的可逆赖氨酸甲基化,这是 MEF2D 活性和骨骼肌分化的一种调节机制。G9a 甲基化 MEF2D 的赖氨酸-267 并抑制其转录活性,但 LSD1 则相反。该残基在哺乳动物的 MEF2 成员之间高度保守。在 C2C12 小鼠骨骼肌细胞的成肌分化过程中,G9a 对 MEF2D 的甲基化减少,MEF2D 依赖性肌生成基因上调。我们还确定了赖氨酸-267 是一个甲基化/去甲基化位点,并证明 MEF2D 的赖氨酸甲基化状态调节其转录活性和骨骼肌细胞分化。