Suppr超能文献

G9a 介导 Sharp-1 依赖性抑制骨骼肌分化。

G9a mediates Sharp-1-dependent inhibition of skeletal muscle differentiation.

机构信息

Department of Physiology, Yong Loo Lin School of Medicine, National University of Singapore, Singapore 117597.

出版信息

Mol Biol Cell. 2012 Dec;23(24):4778-85. doi: 10.1091/mbc.E12-04-0311. Epub 2012 Oct 19.

Abstract

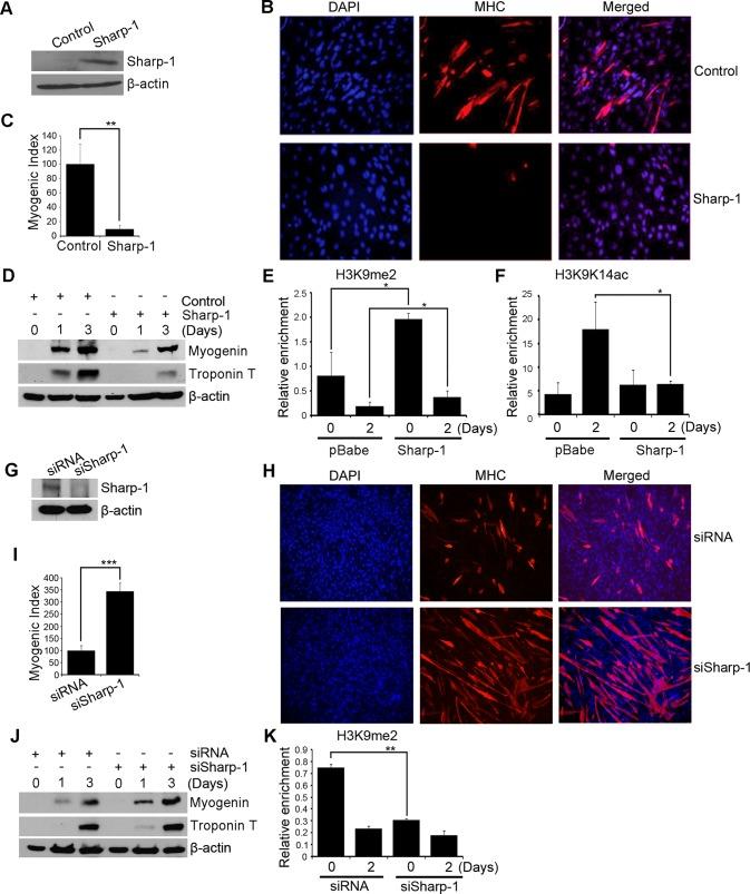
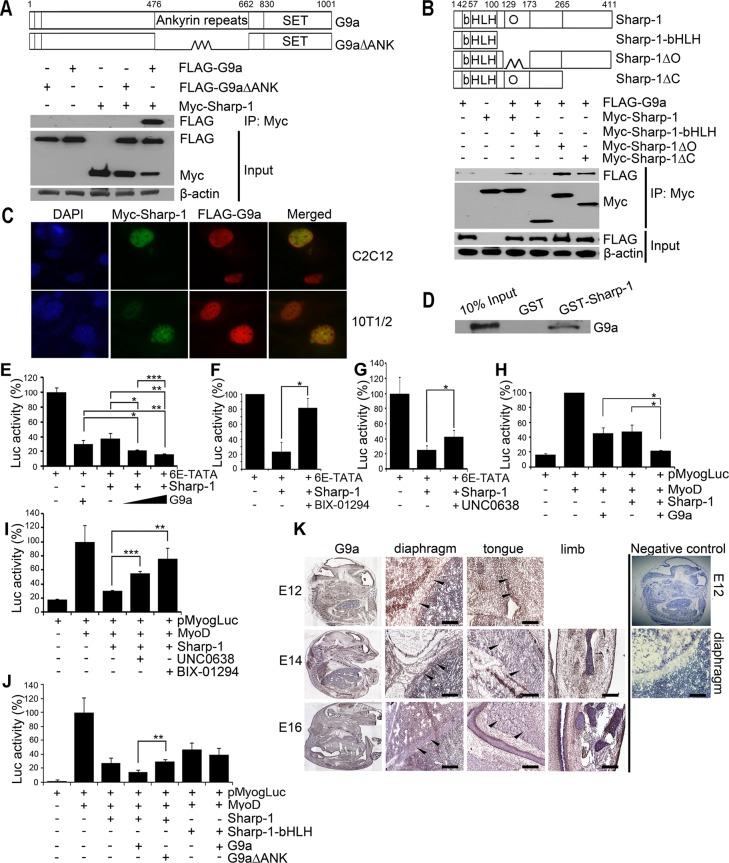
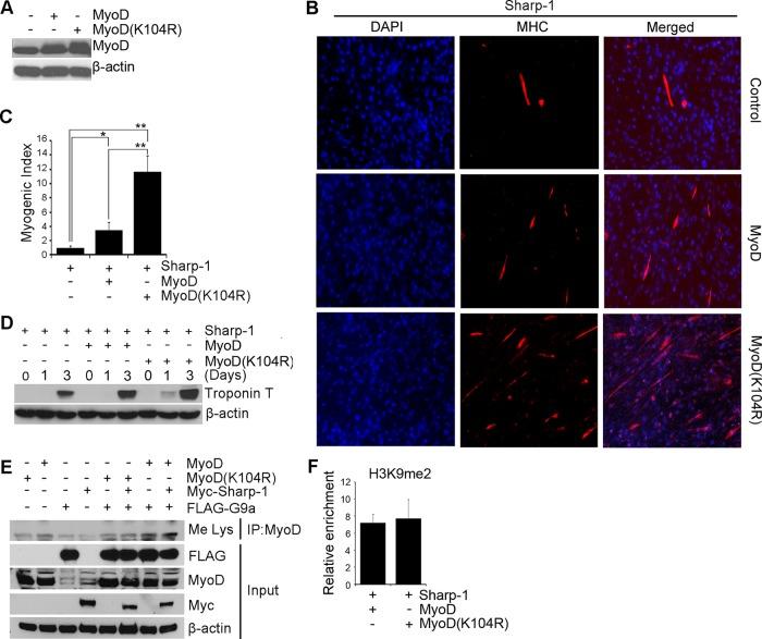
Sharp-1, a basic helix-loop-helix transcription factor, is a potent repressor of skeletal muscle differentiation and is dysregulated in muscle pathologies. However, the mechanisms by which it inhibits myogenesis are not fully understood. Here we show that G9a, a lysine methyltransferase, is involved in Sharp-1-mediated inhibition of muscle differentiation. We demonstrate that G9a directly interacts with Sharp-1 and enhances its ability to transcriptionally repress the myogenin promoter. Concomitant with a differentiation block, G9a-dependent histone H3 lysine 9 dimethylation (H3K9me2) and MyoD methylation are apparent upon Sharp-1 overexpression in muscle cells. RNA interference-mediated reduction of G9a or pharmacological inhibition of its activity erases these repressive marks and rescues the differentiation defect imposed by Sharp-1. Our findings provide new insights into Sharp-1-dependent regulation of myogenesis and identify epigenetic mechanisms that could be targeted in myopathies characterized by elevated Sharp-1 levels.

摘要

Sharp-1 是一种基本的螺旋-环-螺旋转录因子,是骨骼肌肉分化的有效抑制剂,在肌肉病理学中失调。然而,其抑制肌生成的机制尚不完全清楚。在这里,我们表明 G9a,一种赖氨酸甲基转移酶,参与了 Sharp-1 介导的肌肉分化抑制。我们证明 G9a 直接与 Sharp-1 相互作用,并增强其转录抑制肌细胞生成素启动子的能力。伴随着分化阻滞,在肌肉细胞中过表达 Sharp-1 时,G9a 依赖性组蛋白 H3 赖氨酸 9 二甲基化 (H3K9me2) 和 MyoD 甲基化是明显的。通过 RNA 干扰介导的 G9a 减少或其活性的药理学抑制消除了这些抑制性标记,并挽救了由 Sharp-1 引起的分化缺陷。我们的发现为依赖于 Sharp-1 的肌生成调节提供了新的见解,并确定了在以升高的 Sharp-1 水平为特征的肌病中可以靶向的表观遗传机制。

https://cdn.ncbi.nlm.nih.gov/pmc/blobs/7226/3521685/13946ca295af/4778fig1.jpg

文献AI研究员

20分钟写一篇综述,助力文献阅读效率提升50倍。

立即体验

用中文搜PubMed

大模型驱动的PubMed中文搜索引擎

马上搜索

文档翻译

学术文献翻译模型,支持多种主流文档格式。

立即体验