Suppr超能文献

PhysioSpace:利用共享的生理过程将来自异构源的基因表达实验联系起来。

PhysioSpace: relating gene expression experiments from heterogeneous sources using shared physiological processes.

机构信息

Aachen Institute for Advanced Study in Computational Engineering Science, RWTH Aachen University, Aachen, Germany.

出版信息

PLoS One. 2013 Oct 17;8(10):e77627. doi: 10.1371/journal.pone.0077627. eCollection 2013.

Abstract

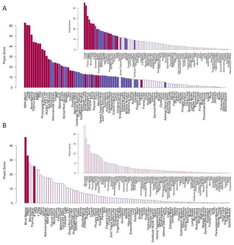
Relating expression signatures from different sources such as cell lines, in vitro cultures from primary cells and biopsy material is an important task in drug development and translational medicine as well as for tracking of cell fate and disease progression. Especially the comparison of large scale gene expression changes to tissue or cell type specific signatures is of high interest for the tracking of cell fate in (trans-) differentiation experiments and for cancer research, which increasingly focuses on shared processes and the involvement of the microenvironment. These signature relation approaches require robust statistical methods to account for the high biological heterogeneity in clinical data and must cope with small sample sizes in lab experiments and common patterns of co-expression in ubiquitous cellular processes. We describe a novel method, called PhysioSpace, to position dynamics of time series data derived from cellular differentiation and disease progression in a genome-wide expression space. The PhysioSpace is defined by a compendium of publicly available gene expression signatures representing a large set of biological phenotypes. The mapping of gene expression changes onto the PhysioSpace leads to a robust ranking of physiologically relevant signatures, as rigorously evaluated via sample-label permutations. A spherical transformation of the data improves the performance, leading to stable results even in case of small sample sizes. Using PhysioSpace with clinical cancer datasets reveals that such data exhibits large heterogeneity in the number of significant signature associations. This behavior was closely associated with the classification endpoint and cancer type under consideration, indicating shared biological functionalities in disease associated processes. Even though the time series data of cell line differentiation exhibited responses in larger clusters covering several biologically related patterns, top scoring patterns were highly consistent with a priory known biological information and separated from the rest of response patterns.

摘要

将来自不同来源的表达谱(如细胞系、原代细胞的体外培养物和活检材料)相关联,是药物开发和转化医学以及跟踪细胞命运和疾病进展的重要任务。特别是将大规模基因表达变化与组织或细胞类型特异性特征进行比较,对于(转)分化实验中跟踪细胞命运以及癌症研究(越来越关注共同的过程和微环境的参与)具有重要意义。这些特征关系方法需要稳健的统计方法来解释临床数据中的高度生物学异质性,并且必须应对实验室实验中的小样本量和普遍存在的细胞过程中的共表达模式。我们描述了一种新方法,称为 PhysioSpace,用于在全基因组表达空间中定位细胞分化和疾病进展的时间序列数据的动态变化。PhysioSpace 由一组公开可用的基因表达特征组成,这些特征代表了一大类生物学表型。将基因表达变化映射到 PhysioSpace 上,可以对生理相关特征进行稳健的排序,这是通过对样本标签进行随机置换来严格评估的。数据的球形变换可以提高性能,即使在样本量较小的情况下也能得到稳定的结果。使用 PhysioSpace 对临床癌症数据集进行分析,结果表明此类数据在显著特征关联的数量上表现出很大的异质性。这种行为与所考虑的分类终点和癌症类型密切相关,表明疾病相关过程中存在共享的生物学功能。尽管细胞系分化的时间序列数据在覆盖几个相关生物学模式的更大聚类中表现出响应,但排名最高的模式与先前已知的生物学信息高度一致,并与其他响应模式分离。

https://cdn.ncbi.nlm.nih.gov/pmc/blobs/19be/3798402/57390e1c814a/pone.0077627.g001.jpg

文献AI研究员

20分钟写一篇综述,助力文献阅读效率提升50倍。

立即体验

用中文搜PubMed

大模型驱动的PubMed中文搜索引擎

马上搜索

文档翻译

学术文献翻译模型,支持多种主流文档格式。

立即体验