• 文献检索
  • 文档翻译
  • 深度研究
  • 学术资讯
  • Suppr Zotero 插件Zotero 插件
  • 邀请有礼
  • 套餐&价格
  • 历史记录
应用&插件
Suppr Zotero 插件Zotero 插件浏览器插件Mac 客户端Windows 客户端微信小程序
定价
高级版会员购买积分包购买API积分包
服务
文献检索文档翻译深度研究API 文档MCP 服务
关于我们
关于 Suppr公司介绍联系我们用户协议隐私条款
关注我们

Suppr 超能文献

核心技术专利:CN118964589B侵权必究
粤ICP备2023148730 号-1Suppr @ 2026

文献检索

告别复杂PubMed语法,用中文像聊天一样搜索,搜遍4000万医学文献。AI智能推荐,让科研检索更轻松。

立即免费搜索

文件翻译

保留排版,准确专业,支持PDF/Word/PPT等文件格式,支持 12+语言互译。

免费翻译文档

深度研究

AI帮你快速写综述,25分钟生成高质量综述,智能提取关键信息,辅助科研写作。

立即免费体验

鼠神经干细胞体外模型模拟亨特病:神经胶质细胞介导的神经退行性变可能是一种相关机制。

Murine neural stem cells model Hunter disease in vitro: glial cell-mediated neurodegeneration as a possible mechanism involved.

机构信息

1] Department of Biotechnology and Biosciences, University Milan Bicocca, Piazza della Scienza 2, Milano 20126, Italy [2] Department of Experimental Oncology, Fondazione IRCCS Istituto Nazionale dei Tumori, Via Amadeo 42, Milano 20133, Italy.

出版信息

Cell Death Dis. 2013 Nov 7;4(11):e906. doi: 10.1038/cddis.2013.430.

DOI:10.1038/cddis.2013.430
PMID:24201805
原文链接:https://pmc.ncbi.nlm.nih.gov/articles/PMC3847312/
Abstract

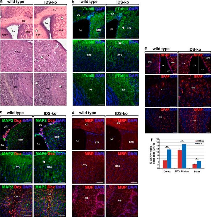
Mucopolysaccharidosis type II (MPSII or Hunter Syndrome) is a lysosomal storage disorder caused by the deficit of iduronate 2-sulfatase (IDS) activity and characterized by progressive systemic and neurological impairment. As the early mechanisms leading to neuronal degeneration remain elusive, we chose to examine the properties of neural stem cells (NSCs) isolated from an animal model of the disease in order to evaluate whether their neurogenic potential could be used to recapitulate the early phases of neurogenesis in the brain of Hunter disease patients. Experiments here reported show that NSCs derived from the subventricular zone (SVZ) of early symptomatic IDS-knockout (IDS-ko) mouse retained self-renewal capacity in vitro, but differentiated earlier than wild-type (wt) cells, displaying an evident lysosomal aggregation in oligodendroglial and astroglial cells. Consistently, the SVZ of IDS-ko mice appeared similar to the wt SVZ, whereas the cortex and striatum presented a disorganized neuronal pattern together with a significant increase of glial apoptotic cells, suggesting that glial degeneration likely precedes neuronal demise. Interestingly, a very similar pattern was observed in the brain cortex of a Hunter patient. These observations both in vitro, in our model, and in vivo suggest that IDS deficit seems to affect the late phases of neurogenesis and/or the survival of mature cells rather than NSC self-renewal. In particular, platelet-derived growth factor receptor-α-positive (PDGFR-α+) glial progenitors appeared reduced in both the IDS-ko NSCs and in the IDS-ko mouse and human Hunter brains, compared with the respective healthy controls. Treatment of mutant NSCs with IDS or PDGF throughout differentiation was able to increase the number of PDGFR-α+ cells and to reduce that of apoptotic cells to levels comparable to wt. This evidence supports IDS-ko NSCs as a reliable in vitro model of the disease, and suggests the rescue of PDGFR-α+ glial cells as a therapeutic strategy to prevent neuronal degeneration.

摘要

黏多糖贮积症 II 型(MPSII 或亨特综合征)是一种溶酶体贮积症,由艾杜糖-2-硫酸酯酶(IDS)活性缺乏引起,其特征是进行性全身和神经功能障碍。由于导致神经元退行性变的早期机制尚不清楚,我们选择检查来自疾病动物模型的神经干细胞(NSC)的特性,以评估它们的神经发生潜力是否可用于重现亨特病患者大脑中的早期神经发生阶段。这里报道的实验表明,源自早期症状性 IDS 敲除(IDS-ko)小鼠侧脑室下区(SVZ)的 NSC 在体外保留自我更新能力,但比野生型(wt)细胞更早分化,在少突胶质细胞和星形胶质细胞中显示出明显的溶酶体聚集。一致地,IDS-ko 小鼠的 SVZ 类似于 wt SVZ,而皮质和纹状体呈现出紊乱的神经元模式,同时胶质细胞凋亡细胞显著增加,表明胶质细胞退行性变可能先于神经元死亡。有趣的是,在亨特病患者的大脑皮质中观察到非常相似的模式。这些观察结果无论是在我们的模型的体外,还是在体内,都表明 IDS 缺乏似乎影响神经发生的晚期阶段和/或成熟细胞的存活,而不是 NSC 的自我更新。特别是,与各自的健康对照相比,血小板衍生生长因子受体-α阳性(PDGFR-α+)神经胶质祖细胞在 IDS-ko NSC 以及 IDS-ko 小鼠和亨特病人类大脑中均减少。在分化过程中用 IDS 或 PDGF 处理突变型 NSC 能够增加 PDGFR-α+细胞的数量,并将凋亡细胞的数量减少至与 wt 相当的水平。这一证据支持 IDS-ko NSC 作为疾病的可靠体外模型,并表明拯救 PDGFR-α+神经胶质细胞是预防神经元退行性变的一种治疗策略。

https://cdn.ncbi.nlm.nih.gov/pmc/blobs/4397/3847312/27f5eb1c865a/cddis2013430f5.jpg
https://cdn.ncbi.nlm.nih.gov/pmc/blobs/4397/3847312/4de0c5493cf5/cddis2013430f1.jpg
https://cdn.ncbi.nlm.nih.gov/pmc/blobs/4397/3847312/a0955ef768e1/cddis2013430f2.jpg
https://cdn.ncbi.nlm.nih.gov/pmc/blobs/4397/3847312/4e10005b91ab/cddis2013430f3.jpg
https://cdn.ncbi.nlm.nih.gov/pmc/blobs/4397/3847312/a9c483ddc56d/cddis2013430f4.jpg
https://cdn.ncbi.nlm.nih.gov/pmc/blobs/4397/3847312/27f5eb1c865a/cddis2013430f5.jpg
https://cdn.ncbi.nlm.nih.gov/pmc/blobs/4397/3847312/4de0c5493cf5/cddis2013430f1.jpg
https://cdn.ncbi.nlm.nih.gov/pmc/blobs/4397/3847312/a0955ef768e1/cddis2013430f2.jpg
https://cdn.ncbi.nlm.nih.gov/pmc/blobs/4397/3847312/4e10005b91ab/cddis2013430f3.jpg
https://cdn.ncbi.nlm.nih.gov/pmc/blobs/4397/3847312/a9c483ddc56d/cddis2013430f4.jpg
https://cdn.ncbi.nlm.nih.gov/pmc/blobs/4397/3847312/27f5eb1c865a/cddis2013430f5.jpg

相似文献

1
Murine neural stem cells model Hunter disease in vitro: glial cell-mediated neurodegeneration as a possible mechanism involved.鼠神经干细胞体外模型模拟亨特病:神经胶质细胞介导的神经退行性变可能是一种相关机制。
Cell Death Dis. 2013 Nov 7;4(11):e906. doi: 10.1038/cddis.2013.430.
2
Glial degeneration with oxidative damage drives neuronal demise in MPSII disease.伴有氧化损伤的神经胶质细胞变性导致黏多糖贮积症II型中的神经元死亡。
Cell Death Dis. 2016 Aug 11;7(8):e2331. doi: 10.1038/cddis.2016.231.
3
Neural Stem Cells from Shank3-ko Mouse Model Autism Spectrum Disorders.Shank3 基因敲除自闭症谱系障碍模型鼠神经干细胞。
Mol Neurobiol. 2020 Mar;57(3):1502-1515. doi: 10.1007/s12035-019-01811-6. Epub 2019 Nov 26.
4
Neural cells generated from human induced pluripotent stem cells as a model of CNS involvement in mucopolysaccharidosis type II.人诱导多能干细胞分化的神经细胞作为黏多糖贮积症 II 型中枢神经系统受累的模型。
J Inherit Metab Dis. 2018 Mar;41(2):221-229. doi: 10.1007/s10545-017-0108-5. Epub 2017 Nov 22.
5
iPS-derived neural stem cells for disease modeling and evaluation of therapeutics for mucopolysaccharidosis type II.iPS 衍生的神经干细胞用于疾病建模和评估黏多糖贮积症 II 型的治疗方法。
Exp Cell Res. 2022 Mar 1;412(1):113007. doi: 10.1016/j.yexcr.2021.113007. Epub 2022 Jan 4.
6
Disruption of polyubiquitin gene Ubb causes dysregulation of neural stem cell differentiation with premature gliogenesis.多聚泛素基因Ubb的破坏会导致神经干细胞分化失调并伴有过早的神经胶质细胞生成。
Sci Rep. 2014 Nov 13;4:7026. doi: 10.1038/srep07026.
7
Evaluation of cerebrospinal fluid heparan sulfate as a biomarker of neuropathology in a murine model of mucopolysaccharidosis type II using high-sensitivity LC/MS/MS.采用高灵敏度 LC/MS/MS 技术评估黏多糖贮积症 II 型小鼠模型中脑脊液硫酸乙酰肝素作为神经病理学生物标志物的价值。
Mol Genet Metab. 2018 Sep;125(1-2):53-58. doi: 10.1016/j.ymgme.2018.07.013. Epub 2018 Jul 23.
8
Gene therapy of Hunter syndrome: evaluation of the efficiency of muscle electro gene transfer for the production and release of recombinant iduronate-2-sulfatase (IDS).亨特综合征的基因治疗:评估肌肉电基因转移用于重组艾杜糖醛酸-2-硫酸酯酶(IDS)生产和释放的效率。
Biochim Biophys Acta. 2008 Oct;1782(10):574-80. doi: 10.1016/j.bbadis.2008.07.001. Epub 2008 Jul 14.
9
Targeting Brain Disease in MPSII: Preclinical Evaluation of IDS-Loaded PLGA Nanoparticles.靶向 MPSII 相关脑部疾病:载艾杜糖硫酸酯酶的 PLGA 纳米颗粒的临床前评价。
Int J Mol Sci. 2019 Apr 24;20(8):2014. doi: 10.3390/ijms20082014.
10
Correction of Hunter syndrome in the MPSII mouse model by AAV2/8-mediated gene delivery.通过腺相关病毒2/8介导的基因传递纠正黏多糖贮积症II型小鼠模型中的亨特综合征。
Hum Mol Genet. 2006 Apr 1;15(7):1225-36. doi: 10.1093/hmg/ddl038. Epub 2006 Feb 27.

引用本文的文献

1
Human iPSC-derived neural stem cells engraft and improve pathophysiology of MPS I mice.人诱导多能干细胞衍生的神经干细胞植入并改善了I型粘多糖贮积症小鼠的病理生理状况。
Mol Ther Methods Clin Dev. 2024 Nov 5;32(4):101367. doi: 10.1016/j.omtm.2024.101367. eCollection 2024 Dec 12.
2
Molecular Mechanisms in Pathophysiology of Mucopolysaccharidosis and Prospects for Innovative Therapy.黏多糖贮积症病理生理学中的分子机制和创新治疗的前景。
Int J Mol Sci. 2024 Jan 17;25(2):1113. doi: 10.3390/ijms25021113.
3
Enhanced Efficiency of the Basal and Induced Apoptosis Process in Mucopolysaccharidosis IVA and IVB Human Fibroblasts.

本文引用的文献

1
Enzyme replacement therapy (ERT) procedure for mucopolysaccharidosis type II (MPS II) by intraventricular administration (IVA) in murine MPS II.经脑室给药(IVA)治疗黏多糖贮积症 II 型(MPS II)的酶替代疗法(ERT)在 MPS II 小鼠中的应用。
Mol Genet Metab. 2012 Sep;107(1-2):122-8. doi: 10.1016/j.ymgme.2012.05.005. Epub 2012 May 18.
2
Gene therapy approaches for lysosomal storage disorders, a good model for the treatment of mendelian diseases.基因治疗方法治疗溶酶体贮积症,是治疗孟德尔疾病的良好模型。
Acta Paediatr. 2012 Jul;101(7):692-701. doi: 10.1111/j.1651-2227.2012.02674.x. Epub 2012 Apr 11.
3
Overview of the mucopolysaccharidoses.
增强黏多糖贮积症 IVA 和 IVB 型人成纤维细胞中基础和诱导性细胞凋亡过程的效率。
Int J Mol Sci. 2023 Sep 14;24(18):14119. doi: 10.3390/ijms241814119.
4
Alterations of Plasmatic Biomarkers of Neurodegeneration in Mucopolysaccharidosis Type II Patients Under Enzyme Replacement Therapy.黏多糖贮积症 II 型患者接受酶替代治疗后神经退行性变的血浆生物标志物的改变。
Cell Biochem Biophys. 2023 Sep;81(3):533-542. doi: 10.1007/s12013-023-01149-w. Epub 2023 Jul 20.
5
Leukocyte Imbalances in Mucopolysaccharidoses Patients.黏多糖贮积症患者的白细胞失衡
Biomedicines. 2023 Jun 13;11(6):1699. doi: 10.3390/biomedicines11061699.
6
Enzyme replacement with transferrin receptor-targeted α-L-iduronidase rescues brain pathology in mucopolysaccharidosis I mice.用转铁蛋白受体靶向的α-L-艾杜糖醛酸酶进行酶替代可挽救黏多糖贮积症I型小鼠的脑部病变。
Mol Ther Methods Clin Dev. 2023 May 12;29:439-449. doi: 10.1016/j.omtm.2023.05.010. eCollection 2023 Jun 8.
7
Polymer-based drug delivery systems under investigation for enzyme replacement and other therapies of lysosomal storage disorders.用于酶替代治疗和其他溶酶体贮积症治疗的聚合物药物递送系统。
Adv Drug Deliv Rev. 2023 Jun;197:114683. doi: 10.1016/j.addr.2022.114683. Epub 2023 Jan 16.
8
Pathogenic Roles of Heparan Sulfate and Its Use as a Biomarker in Mucopolysaccharidoses.硫酸乙酰肝素及其在黏多糖贮积症中的生物标志物作用的致病角色。
Int J Mol Sci. 2022 Oct 3;23(19):11724. doi: 10.3390/ijms231911724.
9
Dose-dependent effects of a brain-penetrating iduronate-2-sulfatase on neurobehavioral impairments in mucopolysaccharidosis II mice.一种可穿透大脑的艾杜糖醛酸-2-硫酸酯酶对黏多糖贮积症II型小鼠神经行为障碍的剂量依赖性作用。
Mol Ther Methods Clin Dev. 2022 May 10;25:534-544. doi: 10.1016/j.omtm.2022.05.002. eCollection 2022 Jun 9.
10
Iduronate-2-sulfatase interactome: validation by yeast two-hybrid assay.艾杜糖醛酸-2-硫酸酯酶相互作用组:通过酵母双杂交试验进行验证
Heliyon. 2022 Mar 1;8(3):e09031. doi: 10.1016/j.heliyon.2022.e09031. eCollection 2022 Mar.
黏多糖贮积症概述。
Rheumatology (Oxford). 2011 Dec;50 Suppl 5:v4-12. doi: 10.1093/rheumatology/ker394.
4
Mucopolysaccharidosis type II: European recommendations for the diagnosis and multidisciplinary management of a rare disease.黏多糖贮积症 II 型:罕见病的诊断和多学科管理的欧洲建议。
Orphanet J Rare Dis. 2011 Nov 7;6:72. doi: 10.1186/1750-1172-6-72.
5
The role of enzyme replacement therapy in severe Hunter syndrome-an expert panel consensus.《严重亨特综合征的酶替代治疗作用:专家小组共识》
Eur J Pediatr. 2012 Jan;171(1):181-8. doi: 10.1007/s00431-011-1606-3. Epub 2011 Oct 29.
6
PDGFRα expression distinguishes GFAP-expressing neural stem cells from PDGF-responsive neural precursors in the adult periventricular area.PDGFRα 的表达将成年室周区中表达 GFAP 的神经干细胞与 PDGF 反应性神经前体细胞区分开来。
J Neurosci. 2011 Jun 29;31(26):9503-12. doi: 10.1523/JNEUROSCI.1531-11.2011.
7
Modeling neuronal defects associated with a lysosomal disorder using patient-derived induced pluripotent stem cells.使用患者来源的诱导多能干细胞对与溶酶体相关的神经元缺陷进行建模。
Hum Mol Genet. 2011 Sep 15;20(18):3653-66. doi: 10.1093/hmg/ddr285. Epub 2011 Jun 17.
8
Idursulfase treatment of Hunter syndrome in children younger than 6 years: results from the Hunter Outcome Survey.伊杜硫酸酯酶治疗 6 岁以下亨特综合征患儿:亨特结局调查结果。
Genet Med. 2011 Feb;13(2):102-9. doi: 10.1097/GIM.0b013e318206786f.
9
Long-term, open-labeled extension study of idursulfase in the treatment of Hunter syndrome.亨特综合征伊杜硫酸酶长期、开放性标签扩展研究。
Genet Med. 2011 Feb;13(2):95-101. doi: 10.1097/GIM.0b013e3181fea459.
10
Regulation of mammalian autophagy in physiology and pathophysiology.哺乳动物自噬在生理和病理生理学中的调控。
Physiol Rev. 2010 Oct;90(4):1383-435. doi: 10.1152/physrev.00030.2009.