Institute of Biochemical and Biomedical Engineering, Chang Gung University, Taoyuan, Taiwan ; Biomedical Engineering Research Center, Chang Gung University, Taoyuan, Taiwan ; Molecular Medicine Research Center, Chang Gung University, Taoyuan, Taiwan.
Int J Nanomedicine. 2013;8:4157-68. doi: 10.2147/IJN.S52731. Epub 2013 Oct 31.
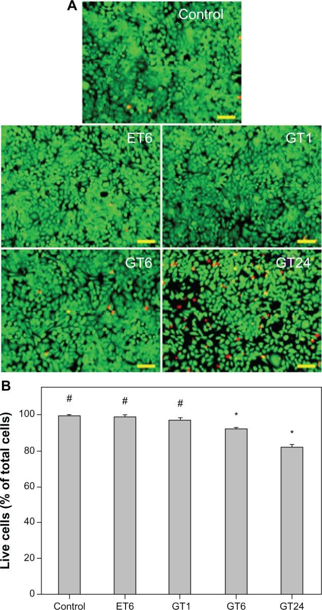
Given that the cells can sense nanometer dimensions, the chemical cross-linking-mediated alteration in fibrillar structure of collagenous tissue scaffolds is critical to determining their cell culture performances. This article explores, for the first time, the effect of nanofibrous structure of glutaraldehyde (GTA) cross-linked amniotic membrane (AM) on limbal epithelial cell (LEC) cultivation. Results of ninhydrin assays demonstrated that the amount of new cross-links formed between the collagen chains is significantly increased with increasing the cross-linking time from 1 to 24 hours. By transmission electron microscopy, the AM treated with GTA for a longer duration exhibited a greater extent of molecular aggregation, thereby leading to a considerable increase in nanofiber diameter and resistance against collagenase degradation. In vitro biocompatibility studies showed that the samples cross-linked with GTA for 24 hours are not well-tolerated by the human corneal epithelial cell cultures. When the treatment duration is less than 6 hours, the biological tissues cross-linked with GTA for a longer time may cause slight reductions in 3-(4,5-dimethylthiazol-2-yl)-5-(3-carboxymethoxyphenyl)-2-(4-sulfophenyl)-2H-tetrazolium, inner salt, and anti-inflammatory activities. Nevertheless, significant collagen molecular aggregation also enhances the stemness gene expression, indicating a high ability of these AM matrices to preserve the progenitors of LECs in vitro. It is concluded that GTA cross-linking of collagenous tissue materials may affect their nanofibrous structures and corneal epithelial stem cell culture characteristics. The AM treated with GTA for 6 hours holds promise for use as a niche for the expansion and transplantation of limbal epithelial progenitor cells.
鉴于细胞能够感知纳米尺寸,因此胶原组织支架的纤维结构的化学交联改变对于确定其细胞培养性能至关重要。本文首次探讨了戊二醛(GTA)交联羊膜(AM)的纳米纤维结构对角膜缘上皮细胞(LEC)培养的影响。茚三酮分析结果表明,随着交联时间从 1 小时增加到 24 小时,胶原链之间形成的新交联数量显著增加。通过透射电子显微镜观察,用 GTA 处理时间较长的 AM 表现出更大程度的分子聚集,从而导致纳米纤维直径显著增加,并且对胶原酶降解的抵抗力增强。体外生物相容性研究表明,用 GTA 交联 24 小时的样品不能很好地耐受人角膜上皮细胞培养。当处理时间小于 6 小时时,用 GTA 交联时间较长的生物组织可能会导致 3-(4,5-二甲基噻唑-2-基)-5-(3-羧基甲氧基苯基)-2-(4-磺苯基)-2H-四唑,内盐和抗炎活性略有降低。然而,显著的胶原分子聚集也增强了干性基因的表达,表明这些 AM 基质具有高度保留体外 LEC 祖细胞的能力。总之,胶原组织材料的 GTA 交联可能会影响其纳米纤维结构和角膜上皮干细胞培养特性。用 GTA 处理 6 小时的 AM 有望作为角膜缘上皮祖细胞扩增和移植的龛。