• 文献检索
  • 文档翻译
  • 深度研究
  • 学术资讯
  • Suppr Zotero 插件Zotero 插件
  • 邀请有礼
  • 套餐&价格
  • 历史记录
应用&插件
Suppr Zotero 插件Zotero 插件浏览器插件Mac 客户端Windows 客户端微信小程序
定价
高级版会员购买积分包购买API积分包
服务
文献检索文档翻译深度研究API 文档MCP 服务
关于我们
关于 Suppr公司介绍联系我们用户协议隐私条款
关注我们

Suppr 超能文献

核心技术专利:CN118964589B侵权必究
粤ICP备2023148730 号-1Suppr @ 2026

文献检索

告别复杂PubMed语法,用中文像聊天一样搜索,搜遍4000万医学文献。AI智能推荐,让科研检索更轻松。

立即免费搜索

文件翻译

保留排版,准确专业,支持PDF/Word/PPT等文件格式,支持 12+语言互译。

免费翻译文档

深度研究

AI帮你快速写综述,25分钟生成高质量综述,智能提取关键信息,辅助科研写作。

立即免费体验

一种蓖麻毒素和志贺样毒素的逆行转运抑制剂可抑制人多瘤病毒和猴多瘤病毒感染细胞。

A retrograde trafficking inhibitor of ricin and Shiga-like toxins inhibits infection of cells by human and monkey polyomaviruses.

机构信息

Department of Molecular Biology, Cell Biology, and Biochemistry, Brown University, Providence, Rhode Island, USA.

出版信息

mBio. 2013 Nov 12;4(6):e00729-13. doi: 10.1128/mBio.00729-13.

DOI:10.1128/mBio.00729-13
PMID:24222489
原文链接:https://pmc.ncbi.nlm.nih.gov/articles/PMC3892778/
Abstract

UNLABELLED

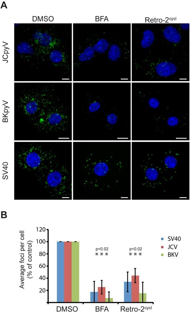
Polyomaviruses are ubiquitous pathogens that cause severe disease in immunocompromised individuals. JC polyomavirus (JCPyV) is the causative agent of the fatal demyelinating disease progressive multifocal leukoencephalopathy (PML), whereas BK polyomavirus (BKPyV) causes polyomavirus-induced nephropathy and hemorrhagic cystitis. Vaccines or antiviral therapies targeting these viruses do not exist, and treatments focus on reducing the underlying causes of immunosuppression. We demonstrate that retro-2(cycl), an inhibitor of ricin and Shiga-like toxins (SLTs), inhibits infection by JCPyV, BKPyV, and simian virus 40. Retro-2(cycl) inhibits retrograde transport of polyomaviruses to the endoplasmic reticulum, a step necessary for productive infection. Retro-2(cycl) likely inhibits polyomaviruses in a way similar to its ricin and SLT inhibition, suggesting an overlap in the cellular host factors used by bacterial toxins and polyomaviruses. This work establishes retro-2(cycl) as a potential antiviral therapy that broadly inhibits polyomaviruses and possibly other pathogens that use retrograde trafficking.

IMPORTANCE

The human polyomaviruses JC polyomavirus (JCPyV) and BK polyomavirus (BKPyV) cause rare but severe diseases in individuals with reduced immune function. During immunosuppression, JCPyV disseminates from the kidney to the central nervous system and destroys oligodendrocytes, resulting in the fatal disease progressive multifocal leukoencephalopathy. Kidney transplant recipients are at increased risk of BKPyV-induced nephropathy, which results in kidney necrosis and loss of the transplanted organ. There are currently no effective therapies for JCPyV and BKPyV. We show that a small molecule named retro-2(cycl) protects cells from infection with JCPyV and BKPyV by inhibiting intracellular viral transport. Retro-2(cycl) treatment reduces viral spreading in already established infections and may therefore be able to control infection in affected patients. Further optimization of retro-2(cycl) may result in the development of an effective antiviral therapy directed toward pathogens that use retrograde trafficking to infect their hosts.

摘要

未加标签

多瘤病毒是普遍存在的病原体,可导致免疫功能低下的个体发生严重疾病。JC 多瘤病毒(JCPyV)是致命脱髓鞘疾病进行性多灶性白质脑病(PML)的病原体,而 BK 多瘤病毒(BKPyV)可引起多瘤病毒诱导的肾病和出血性膀胱炎。针对这些病毒的疫苗或抗病毒疗法尚不存在,治疗方法侧重于减少免疫抑制的根本原因。我们证明, ricin 和类志贺毒素(SLTs)的抑制剂 retro-2(cycl)可抑制 JCPyV、BKPyV 和猿猴病毒 40 的感染。 Retro-2(cycl)抑制多瘤病毒向内质网的逆行转运,这是产生活性感染所必需的步骤。 Retro-2(cycl)可能以类似于其 ricin 和 SLT 抑制的方式抑制多瘤病毒,这表明细菌毒素和多瘤病毒使用的细胞宿主因子存在重叠。这项工作确立了 retro-2(cycl)作为一种潜在的抗病毒疗法,可广泛抑制多瘤病毒和可能使用逆行运输的其他病原体。

重要性

人类多瘤病毒 JC 多瘤病毒(JCPyV)和 BK 多瘤病毒(BKPyV)可在免疫功能低下的个体中引起罕见但严重的疾病。在免疫抑制期间,JCPyV 从肾脏传播到中枢神经系统并破坏少突胶质细胞,导致致命的疾病进行性多灶性白质脑病。肾移植受者患 BKPyV 诱导的肾病的风险增加,这会导致肾脏坏死和移植器官丧失。目前尚无针对 JCPyV 和 BKPyV 的有效疗法。我们表明,一种名为 retro-2(cycl)的小分子通过抑制细胞内病毒转运来保护细胞免受 JCPyV 和 BKPyV 的感染。 Retro-2(cycl)治疗可减少已建立的感染中的病毒扩散,因此可能能够控制受感染患者的感染。 retro-2(cycl)的进一步优化可能会导致针对使用逆行运输感染宿主的病原体的有效抗病毒疗法的发展。

https://cdn.ncbi.nlm.nih.gov/pmc/blobs/9e2d/3892778/8f0fc31c85d1/mbo0061316690005.jpg
https://cdn.ncbi.nlm.nih.gov/pmc/blobs/9e2d/3892778/9561ade9a6c0/mbo0061316690001.jpg
https://cdn.ncbi.nlm.nih.gov/pmc/blobs/9e2d/3892778/c1f65b15f75e/mbo0061316690002.jpg
https://cdn.ncbi.nlm.nih.gov/pmc/blobs/9e2d/3892778/868f7f01989c/mbo0061316690003.jpg
https://cdn.ncbi.nlm.nih.gov/pmc/blobs/9e2d/3892778/36405370aee2/mbo0061316690004.jpg
https://cdn.ncbi.nlm.nih.gov/pmc/blobs/9e2d/3892778/8f0fc31c85d1/mbo0061316690005.jpg
https://cdn.ncbi.nlm.nih.gov/pmc/blobs/9e2d/3892778/9561ade9a6c0/mbo0061316690001.jpg
https://cdn.ncbi.nlm.nih.gov/pmc/blobs/9e2d/3892778/c1f65b15f75e/mbo0061316690002.jpg
https://cdn.ncbi.nlm.nih.gov/pmc/blobs/9e2d/3892778/868f7f01989c/mbo0061316690003.jpg
https://cdn.ncbi.nlm.nih.gov/pmc/blobs/9e2d/3892778/36405370aee2/mbo0061316690004.jpg
https://cdn.ncbi.nlm.nih.gov/pmc/blobs/9e2d/3892778/8f0fc31c85d1/mbo0061316690005.jpg

相似文献

1
A retrograde trafficking inhibitor of ricin and Shiga-like toxins inhibits infection of cells by human and monkey polyomaviruses.一种蓖麻毒素和志贺样毒素的逆行转运抑制剂可抑制人多瘤病毒和猴多瘤病毒感染细胞。
mBio. 2013 Nov 12;4(6):e00729-13. doi: 10.1128/mBio.00729-13.
2
Inhibition of JC polyomavirus infectivity by the retrograde transport inhibitor Retro-2.1.抑制 JC 多瘤病毒感染性的逆行运输抑制剂 Retro-2.1。
Microbiol Immunol. 2020 Dec;64(12):783-791. doi: 10.1111/1348-0421.12851. Epub 2020 Dec 1.
3
Inhibition of Retrograde Transport Limits Polyomavirus Infection .逆行运输的抑制限制多瘤病毒感染
mSphere. 2017 Nov 15;2(6). doi: 10.1128/mSphereDirect.00494-17. eCollection 2017 Nov-Dec.
4
Structural optimization of a retrograde trafficking inhibitor that protects cells from infections by human polyoma- and papillomaviruses.一种逆行运输抑制剂的结构优化,该抑制剂可保护细胞免受人类多瘤病毒和乳头瘤病毒感染。
Bioorg Med Chem. 2014 Sep 1;22(17):4836-47. doi: 10.1016/j.bmc.2014.06.053. Epub 2014 Jul 10.
5
JC Polyomavirus Infection of Primary Human Renal Epithelial Cells Is Controlled by a Type I IFN-Induced Response.人原代肾上皮细胞的JC多瘤病毒感染受I型干扰素诱导反应的控制。
mBio. 2016 Jul 5;7(4):e00903-16. doi: 10.1128/mBio.00903-16.
6
Gallic acid-based small-molecule inhibitors of JC and BK polyomaviral infection.基于没食子酸的JC和BK多瘤病毒感染小分子抑制剂
Virus Res. 2014 Aug 30;189:280-5. doi: 10.1016/j.virusres.2014.06.008. Epub 2014 Jun 21.
7
JC Polyomavirus Entry by Clathrin-Mediated Endocytosis Is Driven by β-Arrestin.JC 多瘤病毒通过网格蛋白介导的内吞作用进入细胞是由β-arrestin 驱动的。
J Virol. 2019 Apr 3;93(8). doi: 10.1128/JVI.01948-18. Print 2019 Apr 15.
8
and Extracts Effectively Inhibit BK Virus and JC Virus Infection of Host Cells.并且提取物能有效抑制BK病毒和JC病毒对宿主细胞的感染。
Evid Based Complement Alternat Med. 2017;2017:5620867. doi: 10.1155/2017/5620867. Epub 2017 Jul 3.
9
JC polyomavirus attachment, entry, and trafficking: unlocking the keys to a fatal infection.JC多瘤病毒的附着、进入和运输:揭开致命感染的关键因素
J Neurovirol. 2015 Dec;21(6):601-13. doi: 10.1007/s13365-014-0272-4. Epub 2014 Jul 31.
10
Human BK and JC polyomaviruses: Molecular insights and prevalence in Asia.人 BK 和 JC 多瘤病毒:分子洞察与亚洲流行情况。
Virus Res. 2020 Mar;278:197860. doi: 10.1016/j.virusres.2020.197860. Epub 2020 Jan 3.

引用本文的文献

1
Current antiviral therapies and promising drug candidates against respiratory syncytial virus infection.当前针对呼吸道合胞病毒感染的抗病毒疗法及有前景的候选药物。
Virol Sin. 2025 Apr;40(2):147-156. doi: 10.1016/j.virs.2025.01.003. Epub 2025 Jan 28.
2
Highly restrictive and directional penetration of the blood cerebral spinal fluid barrier by JCPyV.JC多瘤病毒对血脑脊髓液屏障具有高度限制性和定向穿透性。
PLoS Pathog. 2024 Jul 22;20(7):e1012335. doi: 10.1371/journal.ppat.1012335. eCollection 2024 Jul.
3
JCPyV infection of primary choroid plexus epithelial cells reduces expression of critical junctional proteins and increases expression of barrier disrupting inflammatory cytokines.

本文引用的文献

1
Genome-wide siRNA screen identifies the retromer as a cellular entry factor for human papillomavirus.全基因组 siRNA 筛选鉴定出了内体蛋白分选复合物作为人类乳头瘤病毒进入细胞的一个因子。
Proc Natl Acad Sci U S A. 2013 Apr 30;110(18):7452-7. doi: 10.1073/pnas.1302164110. Epub 2013 Apr 8.
2
A cornucopia of human polyomaviruses.人类多瘤病毒的聚宝盆。
Nat Rev Microbiol. 2013 Apr;11(4):264-76. doi: 10.1038/nrmicro2992. Epub 2013 Mar 11.
3
Chemical structure of Retro-2, a compound that protects cells against ribosome-inactivating proteins.
人多瘤病毒JC型感染原代脉络丛上皮细胞会降低关键连接蛋白的表达,并增加破坏屏障的炎性细胞因子的表达。
Microbiol Spectr. 2024 Jun 14;12(8):e0062824. doi: 10.1128/spectrum.00628-24.
4
Cellugyrin (synaptogyrin-2) dependent pathways are used by bacterial cytolethal distending toxin and SARS-CoV-2 virus to gain cell entry.细菌细胞致死性膨胀毒素和严重急性呼吸综合征冠状病毒2(SARS-CoV-2)病毒利用依赖于细胞动蛋白(突触动蛋白-2)的途径进入细胞。
Front Cell Infect Microbiol. 2024 Apr 18;14:1334224. doi: 10.3389/fcimb.2024.1334224. eCollection 2024.
5
A New Derivative of Retro-2 Displays Antiviral Activity against Respiratory Syncytial Virus.新型 Retro-2 衍生物对呼吸道合胞病毒具有抗病毒活性。
Int J Mol Sci. 2023 Dec 28;25(1):415. doi: 10.3390/ijms25010415.
6
An Elusive Target: Inhibitors of JC Polyomavirus Infection and Their Development as Therapeutics for the Treatment of Progressive Multifocal Leukoencephalopathy.难以捉摸的目标:JC 多瘤病毒感染抑制剂及其作为治疗进行性多灶性白质脑病的疗法的开发。
Int J Mol Sci. 2023 May 11;24(10):8580. doi: 10.3390/ijms24108580.
7
Dynamics and Patterning of 5-Hydroxytryptamine 2 Subtype Receptors in JC Polyomavirus Entry.5-羟色胺 2 型受体在 JC 多瘤病毒进入中的动力学和模式。
Viruses. 2022 Nov 22;14(12):2597. doi: 10.3390/v14122597.
8
In Vivo Sustained Release of the Retrograde Transport Inhibitor Retro-2.1 Formulated in a Thermosensitive Hydrogel.体内热敏水凝胶中逆行转运抑制剂 Retro-2.1 的持续释放。
Int J Mol Sci. 2022 Nov 23;23(23):14611. doi: 10.3390/ijms232314611.
9
Improved Recovery of Captured Airborne Bacteria and Viruses with Liquid-Coated Air Filters.使用液体涂层空气过滤器提高捕获的空气传播细菌和病毒的回收率。
ACS Appl Mater Interfaces. 2022 Nov 16;14(45):50543-50556. doi: 10.1021/acsami.2c14754. Epub 2022 Nov 4.
10
2,3-Dihydroquinazolin-4(1)-one as a privileged scaffold in drug design.2,3-二氢喹唑啉-4(1)-酮作为药物设计中的优势骨架。
RSC Adv. 2018 Jun 7;8(37):20894-20921. doi: 10.1039/c8ra02827c. eCollection 2018 Jun 5.
Retro-2 化合物的化学结构,该化合物可保护细胞免受核糖体失活蛋白的侵害。
Sci Rep. 2012;2:631. doi: 10.1038/srep00631. Epub 2012 Sep 5.
4
Molecular biology, epidemiology, and pathogenesis of progressive multifocal leukoencephalopathy, the JC virus-induced demyelinating disease of the human brain.进行性多灶性白质脑病,即人类大脑中由 JC 病毒引起的脱髓鞘疾病的分子生物学、流行病学和发病机制。
Clin Microbiol Rev. 2012 Jul;25(3):471-506. doi: 10.1128/CMR.05031-11.
5
The VP1 subunit of JC polyomavirus recapitulates early events in viral trafficking and is a novel tool to study polyomavirus entry.JC 多瘤病毒的 VP1 亚基重现了病毒运输过程中的早期事件,是研究多瘤病毒进入的新工具。
Virology. 2012 Jun 20;428(1):30-40. doi: 10.1016/j.virol.2012.03.014. Epub 2012 Apr 18.
6
Highly enantioselective synthesis of 2,3-dihydroquinazolinones through intramolecular amidation of imines.通过亚胺的分子内酰胺化反应,高对映选择性合成 2,3-二氢喹唑啉酮。
Org Lett. 2012 Apr 6;14(7):1896-9. doi: 10.1021/ol300518m. Epub 2012 Mar 29.
7
Inhibitors of the cellular trafficking of ricin.蓖麻毒素细胞内转运抑制剂。
Toxins (Basel). 2012 Jan;4(1):15-27. doi: 10.3390/toxins4010015. Epub 2012 Jan 6.
8
Cyanuric chloride catalyzed mild protocol for synthesis of biologically active dihydro/spiro quinazolinones and quinazolinone-glycoconjugates.氰尿酸氯化物催化温和法合成具有生物活性的二氢/螺喹唑啉酮和喹唑啉酮糖缀合物。
J Org Chem. 2012 Jan 20;77(2):929-37. doi: 10.1021/jo2020856. Epub 2012 Jan 9.
9
Endosome maturation.内体成熟。
EMBO J. 2011 Aug 31;30(17):3481-500. doi: 10.1038/emboj.2011.286.
10
BiP and multiple DNAJ molecular chaperones in the endoplasmic reticulum are required for efficient simian virus 40 infection.内质网中的 BiP 和多种 DNAJ 分子伴侣对于有效的猿猴病毒 40 感染是必需的。
mBio. 2011 Jun 14;2(3):e00101-11. doi: 10.1128/mBio.00101-11. Print 2011.