Suppr超能文献

Mst1/Mst2 在胚胎干细胞分化中的功能作用。

Functional role of Mst1/Mst2 in embryonic stem cell differentiation.

机构信息

Department of Chemical Pathology, the Chinese University of Hong Kong, Prince of Wales Hospital, Shatin, New Territories, Hong Kong SAR, China.

出版信息

PLoS One. 2013 Nov 5;8(11):e79867. doi: 10.1371/journal.pone.0079867. eCollection 2013.

Abstract

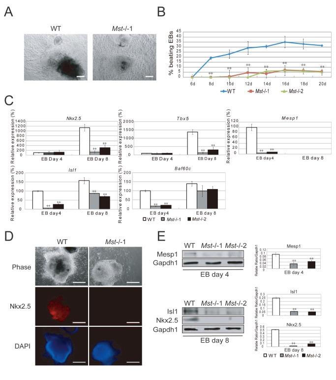
The Hippo pathway is an evolutionary conserved pathway that involves cell proliferation, differentiation, apoptosis and organ size regulation. Mst1 and Mst2 are central components of this pathway that are essential for embryonic development, though their role in controlling embryonic stem cells (ES cells) has yet to be exploited. To further understand the Mst1/Mst2 function in ES cell pluripotency and differentiation, we derived Mst1/Mst2 double knockout (Mst-/-) ES cells to completely perturb Hippo signaling. We found that Mst-/- ES cells express higher level of Nanog than wild type ES cells and show differentiation resistance after LIF withdrawal. They also proliferate faster than wild type ES cells. Although Mst-/- ES cells can form embryoid bodies (EBs), their differentiation into tissues of three germ layers is distorted. Intriguingly, Mst-/- ES cells are unable to form teratoma. Mst-/- ES cells can differentiate into mesoderm lineage, but further differentiation to cardiac lineage cells is significantly affected. Microarray analysis revealed that ligands of non-canonical Wnt signaling, which is critical for cardiac progenitor specification, are significantly repressed in Mst-/- EBs. Taken together our results showed that Mst1/Mst2 are required for proper cardiac lineage cell development and teratoma formation.

摘要

Hippo 通路是一条进化上保守的通路,涉及细胞增殖、分化、凋亡和器官大小调节。Mst1 和 Mst2 是该通路的核心组成部分,对于胚胎发育至关重要,但其在控制胚胎干细胞 (ES 细胞) 中的作用尚未得到充分利用。为了进一步了解 Mst1/Mst2 在 ES 细胞多能性和分化中的作用,我们衍生出 Mst1/Mst2 双敲除 (Mst-/-) ES 细胞,以完全扰乱 Hippo 信号通路。我们发现,Mst-/- ES 细胞表达的 Nanog 水平高于野生型 ES 细胞,并且在 LIF 撤出后表现出分化抵抗。它们的增殖速度也比野生型 ES 细胞快。尽管 Mst-/- ES 细胞可以形成类胚体 (EBs),但它们向三个胚层组织的分化是扭曲的。有趣的是,Mst-/- ES 细胞不能形成畸胎瘤。Mst-/- ES 细胞可以分化为中胚层谱系,但进一步分化为心脏谱系细胞受到显著影响。微阵列分析显示,非经典 Wnt 信号通路的配体对于心脏祖细胞的特化至关重要,在 Mst-/- EBs 中被显著抑制。总之,我们的结果表明 Mst1/Mst2 对于心脏谱系细胞的正常发育和畸胎瘤的形成是必需的。

https://cdn.ncbi.nlm.nih.gov/pmc/blobs/841d/3818222/8056f822c109/pone.0079867.g002.jpg

相似文献

1
Functional role of Mst1/Mst2 in embryonic stem cell differentiation.
PLoS One. 2013 Nov 5;8(11):e79867. doi: 10.1371/journal.pone.0079867. eCollection 2013.
2
Mammalian Mst1 and Mst2 kinases play essential roles in organ size control and tumor suppression.
Proc Natl Acad Sci U S A. 2010 Jan 26;107(4):1431-6. doi: 10.1073/pnas.0911409107. Epub 2010 Jan 8.
3
Hippo signaling is a potent in vivo growth and tumor suppressor pathway in the mammalian liver.
Proc Natl Acad Sci U S A. 2010 Jan 26;107(4):1437-42. doi: 10.1073/pnas.0911427107. Epub 2010 Jan 4.
5
The Mst1 Kinase Is Required for Follicular B Cell Homing and B-1 B Cell Development.
Front Immunol. 2018 Oct 17;9:2393. doi: 10.3389/fimmu.2018.02393. eCollection 2018.
7
Hippo Kinases Mst1 and Mst2 Sense and Amplify IL-2R-STAT5 Signaling in Regulatory T Cells to Establish Stable Regulatory Activity.
Immunity. 2018 Nov 20;49(5):899-914.e6. doi: 10.1016/j.immuni.2018.10.010. Epub 2018 Nov 6.
8
Crucial role for Mst1 and Mst2 kinases in early embryonic development of the mouse.
Mol Cell Biol. 2009 Dec;29(23):6309-20. doi: 10.1128/MCB.00551-09. Epub 2009 Sep 28.
9
MOBKL1A/MOBKL1B phosphorylation by MST1 and MST2 inhibits cell proliferation.
Curr Biol. 2008 Mar 11;18(5):311-21. doi: 10.1016/j.cub.2008.02.006.
10
The Hippo kinases control inflammatory Hippo signaling and restrict bacterial infection in phagocytes.
mBio. 2024 May 8;15(5):e0342923. doi: 10.1128/mbio.03429-23. Epub 2024 Apr 16.

引用本文的文献

1
NF2 is Essential for Human Endoderm Development.
Adv Sci (Weinh). 2025 May;12(17):e2410909. doi: 10.1002/advs.202410909. Epub 2025 Feb 8.
3
The molecular mechanisms of cardiac development and related diseases.
Signal Transduct Target Ther. 2024 Dec 23;9(1):368. doi: 10.1038/s41392-024-02069-8.
4
Timely TGFβ signalling inhibition induces notochord.
Nature. 2025 Jan;637(8046):673-682. doi: 10.1038/s41586-024-08332-w. Epub 2024 Dec 18.
5
Signaling Pathways Governing Cardiomyocyte Differentiation.
Genes (Basel). 2024 Jun 18;15(6):798. doi: 10.3390/genes15060798.
6
YAP maintains cartilage stem/progenitor cell homeostasis in osteoarthritis.
J Orthop Translat. 2024 May 22;46:79-90. doi: 10.1016/j.jot.2024.03.004. eCollection 2024 May.
7
Non-coding RNAs as regulators of the Hippo pathway in cardiac development and cardiovascular disease.
Front Pharmacol. 2024 Apr 18;15:1348280. doi: 10.3389/fphar.2024.1348280. eCollection 2024.
9
Control of stem cell renewal and fate by YAP and TAZ.
Nat Rev Mol Cell Biol. 2023 Dec;24(12):895-911. doi: 10.1038/s41580-023-00644-5. Epub 2023 Aug 25.
10
Arsenic impairs stem cell differentiation via the Hippo signaling pathway.
Toxicol Res (Camb). 2023 Mar 28;12(2):296-309. doi: 10.1093/toxres/tfad018. eCollection 2023 Apr.

本文引用的文献

1
Emerging roles of TEAD transcription factors and its coactivators in cancers.
Cancer Biol Ther. 2013 May;14(5):390-8. doi: 10.4161/cbt.23788. Epub 2013 Feb 4.
2
Hippo signaling regulates pancreas development through inactivation of Yap.
Mol Cell Biol. 2012 Dec;32(24):5116-28. doi: 10.1128/MCB.01034-12. Epub 2012 Oct 15.
3
The Hippo signaling pathway and stem cell biology.
Trends Cell Biol. 2012 Jul;22(7):339-46. doi: 10.1016/j.tcb.2012.04.006. Epub 2012 May 31.
4
Wnt5a and Wnt11 are essential for second heart field progenitor development.
Development. 2012 Jun;139(11):1931-40. doi: 10.1242/dev.069377.
5
Transcriptional control in cardiac progenitors: Tbx1 interacts with the BAF chromatin remodeling complex and regulates Wnt5a.
PLoS Genet. 2012;8(3):e1002571. doi: 10.1371/journal.pgen.1002571. Epub 2012 Mar 15.
6
Mutant K-Ras activation of the proapoptotic MST2 pathway is antagonized by wild-type K-Ras.
Mol Cell. 2011 Dec 23;44(6):893-906. doi: 10.1016/j.molcel.2011.10.016.
7
Wnt2 accelerates cardiac myocyte differentiation from ES-cell derived mesodermal cells via non-canonical pathway.
J Mol Cell Cardiol. 2012 Mar;52(3):650-9. doi: 10.1016/j.yjmcc.2011.11.010. Epub 2011 Nov 29.
10
Hippo pathway inhibits Wnt signaling to restrain cardiomyocyte proliferation and heart size.
Science. 2011 Apr 22;332(6028):458-61. doi: 10.1126/science.1199010.

文献AI研究员

20分钟写一篇综述,助力文献阅读效率提升50倍。

立即体验

用中文搜PubMed

大模型驱动的PubMed中文搜索引擎

马上搜索

文档翻译

学术文献翻译模型,支持多种主流文档格式。

立即体验