Suppr超能文献

微小RNA-1调控哺乳动物心脏中肌节的形成并抑制平滑肌基因表达。

microRNA-1 regulates sarcomere formation and suppresses smooth muscle gene expression in the mammalian heart.

作者信息

Heidersbach Amy, Saxby Chris, Carver-Moore Karen, Huang Yu, Ang Yen-Sin, de Jong Pieter J, Ivey Kathryn N, Srivastava Deepak

机构信息

Gladstone Institute of Cardiovascular Disease, San Francisco, United States.

出版信息

Elife. 2013 Nov 19;2:e01323. doi: 10.7554/eLife.01323.

Abstract

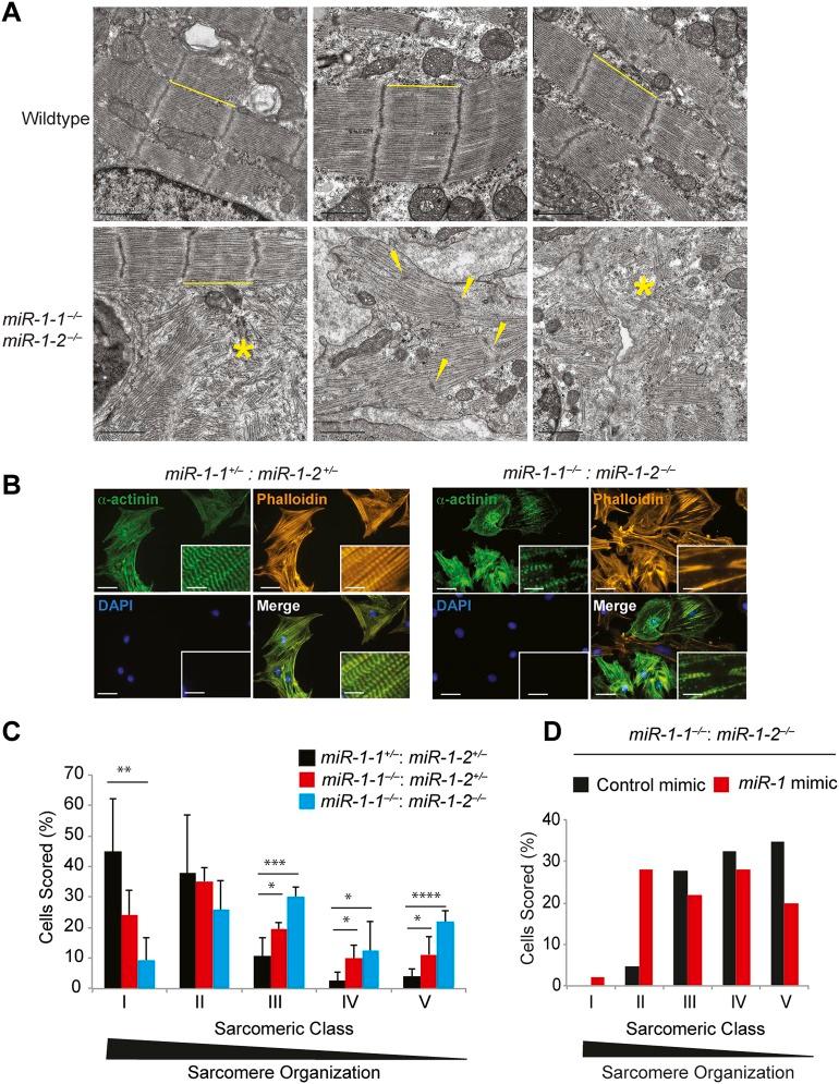
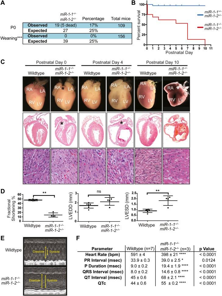
microRNA-1 (miR-1) is an evolutionarily conserved, striated muscle-enriched miRNA. Most mammalian genomes contain two copies of miR-1, and in mice, deletion of a single locus, miR-1-2, causes incompletely penetrant lethality and subtle cardiac defects. Here, we report that deletion of miR-1-1 resulted in a phenotype similar to that of the miR-1-2 mutant. Compound miR-1 knockout mice died uniformly before weaning due to severe cardiac dysfunction. miR-1-null cardiomyocytes had abnormal sarcomere organization and decreased phosphorylation of the regulatory myosin light chain-2 (MLC2), a critical cytoskeletal regulator. The smooth muscle-restricted inhibitor of MLC2 phosphorylation, Telokin, was ectopically expressed in the myocardium, along with other smooth muscle genes. miR-1 repressed Telokin expression through direct targeting and by repressing its transcriptional regulator, Myocardin. Our results reveal that miR-1 is required for postnatal cardiac function and reinforces the striated muscle phenotype by regulating both transcriptional and effector nodes of the smooth muscle gene expression network. DOI: http://dx.doi.org/10.7554/eLife.01323.001.

摘要

微小RNA-1(miR-1)是一种在进化上保守的、在横纹肌中高度富集的微小RNA。大多数哺乳动物基因组包含两个miR-1拷贝,在小鼠中,单个位点miR-1-2的缺失会导致不完全显性的致死性和轻微的心脏缺陷。在此,我们报道miR-1-1的缺失导致了与miR-1-2突变体相似的表型。复合miR-1基因敲除小鼠由于严重的心脏功能障碍在断奶前全部死亡。miR-1基因缺失的心肌细胞肌节组织异常,关键的细胞骨架调节因子——调节性肌球蛋白轻链-2(MLC2)的磷酸化水平降低。MLC2磷酸化的平滑肌特异性抑制剂——端激酶(Telokin)与其他平滑肌基因一起在心肌中异位表达。miR-1通过直接靶向作用并抑制其转录调节因子心肌转录因子(Myocardin)来抑制端激酶的表达。我们的结果表明,miR-1是出生后心脏功能所必需的,并且通过调节平滑肌基因表达网络的转录和效应节点来强化横纹肌表型。DOI: http://dx.doi.org/10.7554/eLife.01323.001

https://cdn.ncbi.nlm.nih.gov/pmc/blobs/d8c5/3833424/99abb205f60d/elife01323f001.jpg

文献检索

告别复杂PubMed语法,用中文像聊天一样搜索,搜遍4000万医学文献。AI智能推荐,让科研检索更轻松。

立即免费搜索

文件翻译

保留排版,准确专业,支持PDF/Word/PPT等文件格式,支持 12+语言互译。

免费翻译文档

深度研究

AI帮你快速写综述,25分钟生成高质量综述,智能提取关键信息,辅助科研写作。

立即免费体验