1] Department of Cardiology, Renmin Hospital of Wuhan University, Wuhan 430060, China [2] Cardiovascular Research Institute of Wuhan University, Wuhan 430060, China [3].
Nat Commun. 2013;4:2852. doi: 10.1038/ncomms3852.
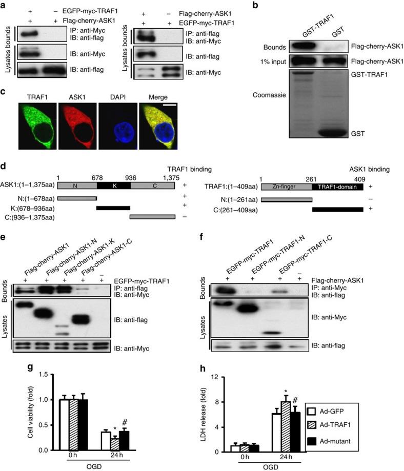
Stroke is a leading global cause of mortality and disability. Less than 5% of patients are able to receive tissue plasminogen activator thrombolysis within the necessary timeframe. Focusing on the process of neuronal apoptosis in the penumbra, which lasts from hours to days after ischaemia, appears to be promising. Here we report that tumour necrosis factor receptor-associated factor 1 (TRAF1) expression is markedly induced in wild-type mice 6 h after stroke onset. Using genetic approaches, we demonstrate that increased neuronal TRAF1 leads to elevated neuronal death and enlarged ischaemic lesions, whereas TRAF1 deficiency is neuroprotective. In addition, TRAF1-mediated neuroapoptosis correlates with the activation of the JNK pro-death pathway and inhibition of the Akt cell survival pathway. Finally, TRAF1 is found to exert pro-apoptotic effects via direct interaction with ASK1. Thus, ASK1 positively and negatively regulates the JNK and Akt signalling pathways, respectively. Targeting the TRAF1/ASK1 pathway may provide feasible therapies for stroke long after onset.
中风是全球主要的致死和致残原因之一。在必要的时间内,只有不到 5%的患者能够接受组织型纤溶酶原激活物溶栓治疗。关注缺血后数小时至数天的半影区神经元凋亡过程似乎很有前景。在这里,我们报告在中风发作后 6 小时,野生型小鼠中的肿瘤坏死因子受体相关因子 1(TRAF1)表达明显上调。通过遗传方法,我们证明增加神经元 TRAF1 会导致神经元死亡增加和缺血性损伤扩大,而 TRAF1 缺乏则具有神经保护作用。此外,TRAF1 介导的神经细胞凋亡与 JNK 促死亡途径的激活和 Akt 细胞存活途径的抑制相关。最后,发现 TRAF1 通过与 ASK1 的直接相互作用发挥促凋亡作用。因此,ASK1 分别通过直接与 ASK1 的相互作用正向和负向调节 JNK 和 Akt 信号通路。针对 TRAF1/ASK1 途径可能为中风发病后很长时间提供可行的治疗方法。