Suppr超能文献

一种系统评估的无整合重编程方法,用于获得临床上相关的患者特异性诱导多能干细胞 (iPS) 细胞。

A systematic evaluation of integration free reprogramming methods for deriving clinically relevant patient specific induced pluripotent stem (iPS) cells.

机构信息

Research Department of Haematology, University College London Cancer Institute, University College London, London, United Kingdom ; National Health Service Blood and Transplant Unit, National Health Service, London, United Kingdom.

出版信息

PLoS One. 2013 Nov 26;8(11):e81622. doi: 10.1371/journal.pone.0081622. eCollection 2013.

Abstract

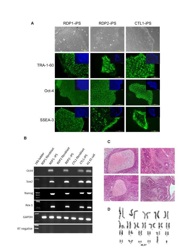
A systematic evaluation of three different methods for generating induced pluripotent stem (iPS) cells was performed using the same set of parental cells in our quest to develop a feeder independent and xeno-free method for somatic cell reprogramming that could be transferred into a GMP environment. When using the BJ fibroblast cell line, the highest reprogramming efficiency (1.89% of starting cells) was observed with the mRNA based method which was almost 20 fold higher than that observed with the retrovirus (0.2%) and episomal plasmid (0.10%) methods. Standard characterisation tests did not reveal any differences in an array of pluripotency markers between the iPS lines derived using the various methods. However, when the same methods were used to reprogram three different primary fibroblasts lines, two derived from patients with rapid onset parkinsonism dystonia and one from an elderly healthy volunteer, we consistently observed higher reprogramming efficiencies with the episomal plasmid method, which was 4 fold higher when compared to the retroviral method and over 50 fold higher than the mRNA method. Additionally, with the plasmid reprogramming protocol, recombinant vitronectin and synthemax® could be used together with commercially available, fully defined, xeno-free essential 8 medium without significantly impacting the reprogramming efficiency. To demonstrate the robustness of this protocol, we reprogrammed a further 2 primary patient cell lines, one with retinosa pigmentosa and the other with Parkinsons disease. We believe that we have optimised a simple and reproducible method which could be used as a starting point for developing GMP protocols, a prerequisite for generating clinically relevant patient specific iPS cells.

摘要

我们使用相同的起始细胞,对三种不同的诱导多能干细胞(iPS)生成方法进行了系统评价,旨在开发一种无饲养层且无动物源的体细胞重编程方法,并将其转移到 GMP 环境中。当使用 BJ 成纤维细胞系时,基于 mRNA 的方法的重编程效率最高(起始细胞的 1.89%),几乎是逆转录病毒(0.2%)和附加型质粒(0.10%)方法的 20 倍。标准特征测试未显示出使用各种方法衍生的 iPS 系之间在一系列多能性标志物方面存在任何差异。然而,当使用相同的方法对源自三位不同的原代成纤维细胞的 iPS 进行重编程时,其中两位源自快速发作帕金森病-肌张力障碍患者,一位源自老年健康志愿者,我们始终观察到基于附加型质粒的方法的重编程效率更高,与逆转录病毒方法相比,其效率提高了 4 倍,与 mRNA 方法相比,其效率提高了 50 倍以上。此外,在用质粒重编程方案时,重组 vitronectin 和 synthemax®可与市售的、完全定义的、无动物源的必需 8 培养基一起使用,而不会显著影响重编程效率。为了证明该方案的稳健性,我们对另外两个源自患者的原代细胞系进行了重编程,一个源自视网膜色素变性,另一个源自帕金森病。我们相信,我们已经优化了一种简单且可重复的方法,可以作为开发 GMP 方案的起点,这是生成具有临床相关性的患者特异性 iPS 细胞的前提。

https://cdn.ncbi.nlm.nih.gov/pmc/blobs/a510/3841145/d7c80a11f8b4/pone.0081622.g001.jpg

文献AI研究员

20分钟写一篇综述,助力文献阅读效率提升50倍。

立即体验

用中文搜PubMed

大模型驱动的PubMed中文搜索引擎

马上搜索

文档翻译

学术文献翻译模型,支持多种主流文档格式。

立即体验