Center for Tropical and Emerging Global Diseases and Department of Cellular Biology, University of Georgia, Athens, Georgia 30602, USA.
Nat Commun. 2013;4:2865. doi: 10.1038/ncomms3865.
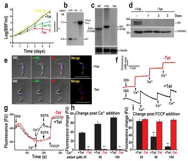
Mechanisms of regulation of mitochondrial metabolism in trypanosomes are not completely understood. Here we present evidence that the Trypanosoma brucei mitochondrial calcium uniporter (TbMCU) is essential for the regulation of mitochondrial bioenergetics, autophagy and cell death, even in the bloodstream forms that are devoid of a functional respiratory chain and oxidative phosphorylation. Localization studies reveal its co-localization with MitoTracker staining. TbMCU overexpression increases mitochondrial Ca(2+) accumulation in intact and permeabilized trypanosomes, generates excessive mitochondrial reactive oxygen species (ROS) and sensitizes them to apoptotic stimuli. Ablation of TbMCU in RNAi or conditional knockout trypanosomes reduces mitochondrial Ca(2+) uptake without affecting their membrane potential, increases the AMP/ATP ratio, stimulates autophagosome formation and produces marked defects in growth in vitro and infectivity in mice, revealing its essentiality in these parasites. The requirement of TbMCU for proline and pyruvate metabolism in procyclic and bloodstream forms, respectively, reveals its role in regulation of mitochondrial bioenergetics.
在原生动物中,线粒体代谢的调节机制尚不完全清楚。在这里,我们提供的证据表明,布氏锥虫线粒体钙单向转运蛋白(TbMCU)对于线粒体生物能、自噬和细胞死亡的调节是必不可少的,即使在缺乏功能性呼吸链和氧化磷酸化的血液形式中也是如此。定位研究显示其与 MitoTracker 染色共定位。TbMCU 的过表达增加了完整和通透的锥虫中线粒体 Ca(2+)的积累,产生过多的线粒体活性氧(ROS),并使它们对凋亡刺激敏感。在 RNAi 或条件性敲除锥虫中敲除 TbMCU 不会影响其膜电位,但会减少线粒体 Ca(2+)摄取,增加 AMP/ATP 比,刺激自噬体形成,并在体外生长和在小鼠中的感染性产生明显缺陷,揭示了其在这些寄生虫中的必要性。TbMCU 分别在原虫和血液形式中对脯氨酸和丙酮酸代谢的需求,揭示了其在调节线粒体生物能中的作用。